Алюминиевая прессформа пены EPS
Прессформа EPS для пены EPS подвергает прессформу механической обработке EPS алюминиевую
1. Прессформа EPS сделана из высококачественного алюминиевого материала, и рамка прессформы сделана прессованным профилем алюминиевого сплава, сильный и продолжительный.
2. прессформа EPS обработана машинами CNC, размерами прессформы точна.
3. Все полости и ядри предусматриваны путем покрывать для того чтобы гарантировать легкий demoulding.
Прессформа EPS для пены EPS подвергает прессформу механической обработке EPS алюминиевую
Прессформа EPS необходима к произведенным коробкам пены EPS, пакетам, блокам конструкции ICF/кирпичам/плитам, карнизу потолка украшения и etc…
Наши преимущества
1. Мы самый большой потерянный изготовитель прессформы пены в Китае, мы фокусируем на прессформе пены высокой проблемы потерянной и мы имеем центры большого портала подвергая механической обработке, 30 наборов импортировали высокоскоростной подвергая механической обработке центр, оборудование механического инструмента больше чем 40 наборов общее;
2. Мы имеем 36 старших дизайнеров прессформы, для обеспечения дизайна разумных/безопасности/высокой эффективности прессформы и для обеспечения быстрой для того чтобы сделать доставки прессформы и рациональной структуры прессформы, процесс более безопасным и эффективность продукции более высокую;
3. Мы используя механический инструмент численного контроля для того чтобы изготовить полости прессформы, для того чтобы обеспечить даже толщину;
4. Мы используя ZL104 алюминиевое к бросать прессформу, для того чтобы изготовить высокопрочную прессформу;
5. Для большой прессформы, мы используя медную трубку Ø22*1 как труба охладителя, с системой брызг воды, для того чтобы получить славное охлаждающее действие;
6. Мы имеем покрытие (TEF10N) на поверхности прессформы, она может уменьшить трение, анти- воду/статическое электричество/кислот-основание/высокую температуру, с этим мы можем обеспечить что картина имеют ровную поверхность без distrotion, и легкое к demould;
7. Все винты мы используя винт нержавеющей стали, легкий для того чтобы демонтировать во время обслуживания;
8. Для большого комода прессформы, мы используя плиту 18-20mm толстую нанесенную алюминиевую, для предложения высокопрочной полости;
9. Для сложной прессформы которая трудна к demould, мы можем изготовить прессформу automaitc с прибором взятия вне;
10. Мы производим образец картины к клиенту после финиша прессформа, когда картина была квалифицирована, тогда мы делаем работу exceptance для прессформы;
11. Мы имеем аппаратуру шестиугольника координированную измеряя импортированную от Швейцарии для того чтобы иметь тест убеждаться наша квалифицированная прессформа.
Шоу продукта

Мастерская

НИОКР

3 - координированная измеряя машина (CMM)

Пакет

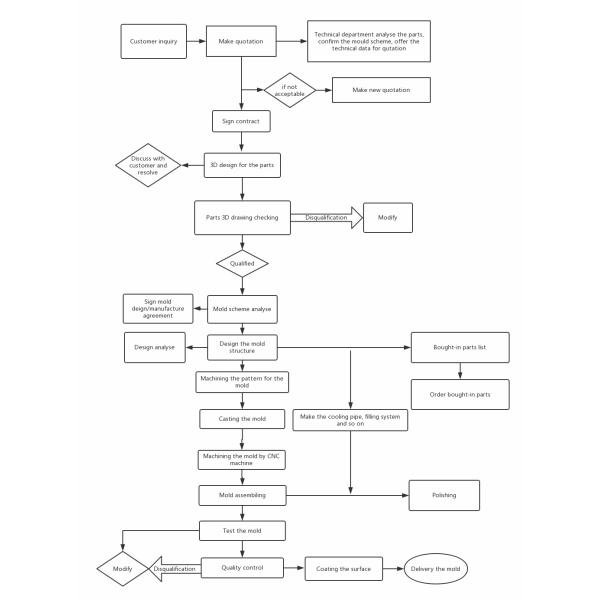
Процедура

Наши преимущества
1. Мы самый большой потерянный изготовитель прессформы пены в Китае, мы фокусируем на прессформе пены высокой проблемы потерянной и мы имеем центры большого портала подвергая механической обработке, 30 наборов импортировали высокоскоростной подвергая механической обработке центр, оборудование механического инструмента больше чем 40 наборов общее;
2. Мы имеем 36 старших дизайнеров прессформы, для обеспечения дизайна разумных/безопасности/высокой эффективности прессформы и для обеспечения быстрой для того чтобы сделать доставки прессформы и рациональной структуры прессформы, процесс более безопасным и эффективность продукции более высокую;
3. Мы используя механический инструмент численного контроля для того чтобы изготовить полости прессформы, для того чтобы обеспечить даже толщину;
4. Мы используя ZL104 алюминиевое к бросать прессформу, для того чтобы изготовить высокопрочную прессформу;
5. Для большой прессформы, мы используя медную трубку Ø22*1 как труба охладителя, с системой брызг воды, для того чтобы получить славное охлаждающее действие;
6. Мы имеем покрытие (TEF10N) на поверхности прессформы, она может уменьшить трение, анти- воду/статическое электричество/кислот-основание/высокую температуру, с этим мы можем обеспечить что картина имеют ровную поверхность без distrotion, и легкое к demould;
7. Все винты мы используя винт нержавеющей стали, легкий для того чтобы демонтировать во время обслуживания;
8. Для большого комода прессформы, мы используя плиту 18-20mm толстую нанесенную алюминиевую, для предложения высокопрочной полости;
9. Для сложной прессформы которая трудна к demould, мы можем изготовить прессформу automaitc с прибором взятия вне;
10. Мы производим образец картины к клиенту после финиша прессформа, когда картина была квалифицирована, тогда мы делаем работу exceptance для прессформы;
11. Мы имеем аппаратуру шестиугольника координированную измеряя импортированную от Швейцарии для того чтобы иметь тест убеждаться наша квалифицированная прессформа.