Животное деактивировало вакционную завалку и покрывая производственную линию PERWIN
Животные вакционные заполняя производственная линия/оборудование развили к третьему поколению, с CO. машинного оборудования PERWIN пакуя, Ltd. начали первое поколение такой производственной линии в 2005. Соответствующее для различных спецификаций животной вакционной продукции.
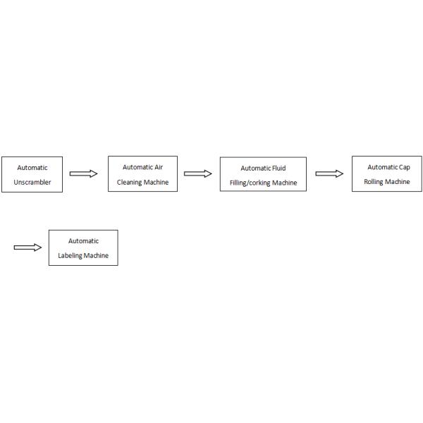
Компоненты производственной линии:

* подгонянное содержание производственной линии согласно требованиям к потребителя;
* обеспечивающ чистку на месте (CIP) и технология и продукты стерилизации на месте (ГЛОТОЧЕК) для производственной линии, согласно требованиям к потребителя;
Технические особенности:
1. Согласно требованиям к потребителя и особенностям бутылки, бутылка - питаться на начале оборудования может принять различную схему.
2. Принимающ керамический тип цилиндр плунжера или основанный на требованиях к потребителя для завалки точности, заполняя точность ±0.5~1%.
3. Функция сигнала тревоги и стоп когда заполняя иглы отклонят от шеи бутылки.
4. Уникальный задерживающий клапан входа и выхода и точность подвергая механической обработке для обеспечения не падать заполняя.
5. Манипулятор управляемый кулачком точности может точно краб внутренние пробочка и тампонация стабилизированно и надежно без ошибки.
6. Машина может точно завершить каждый механический цикл движения, как crabbing крышка, покрывать, и другие, весь процесс в унисоне, стабилизированно и надежно.
7. Автоматический покрывать для принятия резца стиля 3-лезвия покрывая, который имеют сбалансировать силу, держать алюминиевую крышку закрыл плотное и красивое.
8. Уникальный конструировать бутылки - механизм предохранения от перегрузки питаясь винта может автоматически остановить машину когда бутылка вставила или перегрузка произойдет, по мере того как она включается в штангу и астролябию винта, для избежания повреждения машины или вреда персонала.
9. Имейте функцию онлайн автоматический извлекать когда никакая крышка & никакая штепсельная вилка (опционные клиентом).
10. Вся производственная линия умного контроля имеет функцию цепного контроля для работая оборудования в верхней части потока и идущего дальше по потоку.
11. 100 систем фильтрации воздуха ламинарной подачи ранга можно выборочно установить.
12. Поверхность основных частей всей производственной линии сделана нержавеющей стали SUS 304, твердости анодированного алюминиевого сплава, нетоксических полимерных материалов, etc. вся производственная линия исполнить с запросами GMP.
Производственная мощность:
40~50 бутылок/минимальных 80~120 бутылок/минута
| бутылка - питаясь methord | бутылка - питаясь turntable |
| измеряя methord | опционный: насос плунжера, насос поршеня, или перистальтический etc. |
| форма бутылки | круглая бутылка |
| скорость | 40~50bottle/min, 60~120bottle/min, 120~200bottle/min |
| электропитание | 380V 50Hz (смогите быть подгоняно) |
