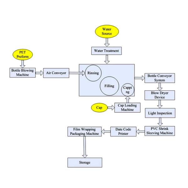
Этот блок совмещенный многофункциональный блок который интегрирует мыть, заполнять и покрывать. Он одно из самого идеального небольшого и среднего размера оборудования машинного оборудования напитка в Китае.
Вся машина принимает предварительную деятельность взаимодействия человека и машны, управление PLC, регулировку скорости переменной частоты stepless и другую технологию режима автоматического управления. Она имеет автоматическое выключение на низкой температуре, режиме автоматического управления питаться и возвращающ, без бутылки и никакой крышки, бутылка ждать, стоп бутылки бутылки, крышка автоматически закрыта когда крышка не закрыта.
Отличает этой машиной принимает технологию PLC и человеческого интерфейса машины. Переключатель спички светоэлектрический отслеживая. Машина интегрирует электрические и пневматические функции в одно, с разумным дизайном, стабилизированным представлением, точным качеством, поверхностью стеклянного стола, автоматической бутылкой - накормленныйся, и устойчивой деятельностью без шума, электрического управления скоростью к заполняя скорости и заполняя тому, удобного обслуживания и чистки. Новый Н тип заполняя оборудование самый лучший выбор для осуществления автоматического производства
Главные технические данные:
| Емкость | 2500BPH (500ml) |
| Высота бутылки | 150~310mm |
| Диаметр бутылки | ф50~ф96mm |
| Тип бутылки | Бутылка ЛЮБИМЦА |
| Крышка | Крышка HDPE |
| Моя голова | 8 |
| Моя емкость | 1000kgs/hour |
| Моя давление | 0.2-0.4Mpa |
| Заполняя головы | 8 |
| Покрывая головы | 3 |
| Расклассифицированное напряжение тока | 220V/380V, 50/60HZ, участок 3 |
| Сила главного мотора | 1.5kw |
| Полная сила мотора | 3kw |
| Общий размер | 2000*1800*2100mm |
| Вес | 1800Kg |
Applicatioin


