Машина связи кабеля нейлона оружия 0.8S электричества Handheld
Автоматически в оболочке, вытягивающ и затягивающ, режа связь кабеля нейлона в пределах 0.8S.
Основная польза машины связи кабеля нейлона
Соответствующий для связывать связи кабеля нейлона автоматически, как проводка провода используя связи кабеля нейлона, сумки загерметизировал со связями нейлона настолько дальше.
Объем применения автоматической машины связи кабеля
| Связи кабеля кандидата | Связи кабеля нейлона; размер: width2.5mm * length120mm * толщина 1.1mm; модельное T25120 |
| Продукты кандидата | Спросите связать связи кабеля нейлона в продуктах, проводке провода, сумках еды, соединителях etc силикона. |
| Индустрия | Проводка провода, еда, медицинское, оборудование etc. |
| Применения | Проводка в доске; медицинские трубки и соединители силикона; сумки etc еды. |
Пример связывать
![]() | ![]() | ![]() |
| Автоматическая проводка провода пачки со связями нейлона | Автоматические трубки силикона пачки | Автоматическая кабельная проводка катушек мотора |
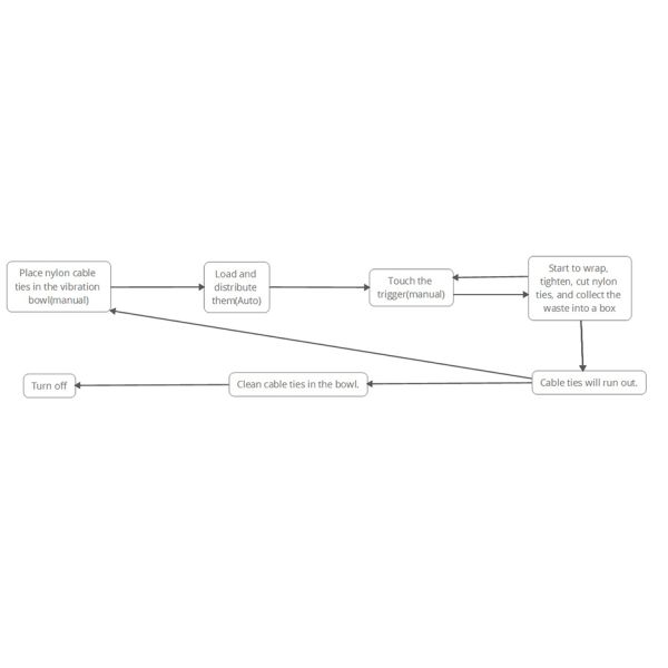
Работая процесс автоматического оружия связи кабеля

Технические параметры handheld машины оружия связи кабеля
| Модель | SWT25120H | Функция | Автоматические связи нейлона пачки |
|
Связи застежка-молнии нейлона кандидата | Ширина 2.5mm |
Размер продуктов кандидата | Максимальный диаметр пачки для проводки провода: 22mm |
| Длина 120mm | Максимальный диаметр пачки для трубок: 21mm | ||
| Толщина 1.1mm | Минимальный диаметр пачки: 2mm | ||
| Скорость пачки | 0.8S в связь кабеля | Сила | 1,000W |
| Вес брутто | 160kg | Напряжение тока | AC220V, 50/60Hz |
| Пневматическое давление | ² 5kg/cm | Размер | L670 * W660 * H670 |
| Урожайность пачки | 2000-3000pcs/h | Сила напряжения пачки | Макс 80N, регулируемое |
Особенности автоматической машины связи кабеля
1. Раз касание пуск, связь кабеля автоматически было бы создано программу-оболочку, было бы затягивано и было бы отрезано.
2. Скорость деятельности: 0.8S
3. Силы связи регулируемы.
4. Одна машина может сохранить 4 работников.
5. Отход был бы собран в коробку.
6. Автоматический обнаруживая терпеть неудачу: машина остановила бы работать если связи застежка-молнии нейлона были сжаты в хозяине или оружие.
7. Смогл быть как зафиксировано с небольшой поддержкой и смогло быть приложено к полно-автоматизации.

О доставке
1. Время выполнения машины: дни 10working позже получают оплату.
2. Смог быть погружен самолетом, Federal Express etc.
3. Смогл быть погружено морским путем.
Около пакующ
1. Оружие связи главной машины и кабеля было бы упаковано в деревянном случае.
2. Шар вибрации был бы упакован в деревянном случае.
3. Деревянны polywood и консервная банка погруженные морским путем или воздух.
вопросы и ответы
1. Смогли вы pls сообщить размеры packig?
Да, мы смогли дать вам оцененные пакуя размеры если срочный. Надлежащие размеры будут отправлены после паковать. Оба близки.
2. Вы имеете пункты обслуживания в других странах?
Нет, мы не имели пока.
3. Можем мы отрегулировать силы пачки?
Да, вы можете и максимальная сила 80N.