Спецификации
Номер модели :
AM0057
Место происхождения :
Китай
Количество минимального заказа :
1 набор
Способность поставки :
5 установленное /month
Срок поставки :
40 дней
Упаковывая детали :
Переклейка
Датчик давления газа :
С точностью ± 5% чтения
Жидкостный датчик температуры :
С точностью °C ± 5
Описание

Целостность изготовления – ISO 2942-2004 теста пузыря

 

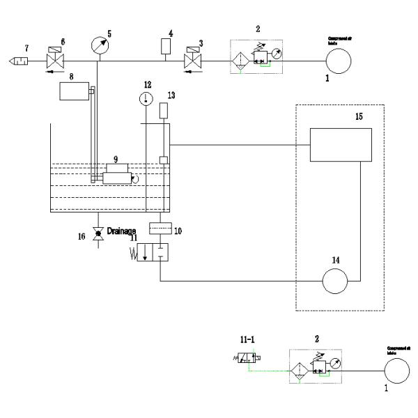
Обзор продукта:

Целостность изготовления и первая испытательная установка температуры появления первого пузырька в жидкости для патрона фильтра использованы для проверки целостности изготовления патрона фильтра (путем проверка отсутствия пузырей) или для того чтобы позволить локализацию самой большой поры патрона фильтра путем определения первую температуру появления первого пузырька в жидкости.

Проверка целостности изготовления определяет приемлемость пользы или испытания патронов фильтра более дальнейшей. Испытательное оборудование автозапчастей

Первая температура появления первого пузырька в жидкости установлена через продолжение теста целостности изготовления. Ни при каких условиях функциональная характеристика патрона фильтра; в частности, его нельзя использовать для экстраполяции к концепциям оценки фильтрации, эффективности или емкости удерживания и должен быть использован для информации только.

 

 

Принцип теста:

Установите испытанный патрон фильтра в жидкость теста контейнера теста чистую обозначенную вручную. Патрон фильтра погружен в воду в жидкости теста, патрон фильтра держит вращать автоматически, и установленное воздушное давление автоматически увеличено во время теста. Вручную показатель соответствуя значение давления и клокоча положение пункта, и входной сигнал компьютер автоматической для генерации отчета по испытанию.

Целостность изготовления испытательного оборудования автозапчастей ISO 2942-2004 – температура появления первого пузырька в жидкости AM0057 

 

Стандарт:

Целостность изготовления и первая испытательная установка температуры появления первого пузырька в жидкости для патрона фильтра соотвествовать ISO 2942-2004, GB/T 14041.1-2007.

 

Объект теста:

Патрон фильтра используемый в электрических системах рабочей жидкости. Испытательное оборудование автозапчастей

 

Параметры:

Компрессор воздуха С фильтром и регулятором давления, регулируемые до 200 mbar
Датчик давления газа С точностью ± 5% чтения
Жидкостный датчик температуры С точностью испытательного оборудования автозапчастей °C ± 5

 

Отправьте сообщение этому поставщику
Отправляй сейчас

Целостность изготовления испытательного оборудования автозапчастей ISO 2942-2004 – температура появления первого пузырька в жидкости AM0057

Спросите последнюю цену
Номер модели :
AM0057
Место происхождения :
Китай
Количество минимального заказа :
1 набор
Способность поставки :
5 установленное /month
Срок поставки :
40 дней
Упаковывая детали :
Переклейка
Контактный поставщик
Целостность изготовления испытательного оборудования автозапчастей ISO 2942-2004 – температура появления первого пузырька в жидкости AM0057
Целостность изготовления испытательного оборудования автозапчастей ISO 2942-2004 – температура появления первого пузырька в жидкости AM0057
Целостность изготовления испытательного оборудования автозапчастей ISO 2942-2004 – температура появления первого пузырька в жидкости AM0057

HJ AUTOMATIC CONTROL TECHNOLOGY CO., LTD

Verified Supplier
6 Годы
guangdong, guangzhou
С тех пор 2012
Вид деятельности :
Изготовление
Общее годовое :
3000000-5000000
Количество работников :
50~100
Уровень сертификации :
Verified Supplier
Контактный поставщик
Требование о предоставлении