Тип тип боилер YYL (w) вертикали (горизонтальный) жары топлива (газа)
Расклассифицированная тепловая мощность: 0.7MW - 29MW (60xl04Cal/hr - 2500xl04Cal/hr)
Давление дизайна: 0.6MPa - 1.6MPa
Специфические параметры показаны в Table6

Основанный в 1985, CO. боилера Zhangjiagang Hua Дуна, Ltd профессиональная компания обрабатывающей промышленности для боилера и сосуда под давлением. Наша компания покрывает зону больше чем 100 000 квадратных метров, с больше чем 500 работниками и больше чем 150 проектируя техниками различных типов. Наша компания держит печати стандартов ASME (американского общества инженер-механиков), лицензию «s» и «u» производства боилера класса-, лицензию производства сосуда под давлением D1D2 Китая. Мы устанавливали и поддерживали систему управления качеством аттестованную согласно международному стандарту качества ISO9001. Hua Дун начинал серию технологий прогресса в поле производства боилера и сосуда под давлением с накоплением и нововведением около 36 лет техническим. Hua Дун имеет больше чем 100 патентов вымысла и общего назначения модельных патенты в таких аспектах как сгорание, передача тепла и структуре боилера. Продукты боилера Hua Дуна включают: боилер силы, боилеры пара, горячеводные боилеры, органические термальные боилеры масла которые заправили топливом сгоранием масла, природного газа, угля, биомассы, нагрева электрическим током, отработанного тепла, продуктов etc. широко использован в производстве электроэнергии, топлении, химической промышленности, текстильной промышленности, пищевой промышленности, бумажной промышленности, мостовой, plastice, резине, древесине, etc… Наши продукты не только служат хорошо для на всем Китая, но также экспортированы к таким странам/регионам как США, Япония, Австралия, Россия, Вьетнам, филиппинское, Малайзия, Индонезия, Пакистан, Казахстан, Египет, и Африка.

Технический параметр
| Емкость t/d производственной линии цемента | 1000 | 2500 | 5000 | 10000 | |
| Подача Nm3/h входа боилера | Печь (фронт) | 60000 | 88000 | 243000 | 472000 |
| Печь (кабель) | 76000 | 170000 | 328000 | 612000 | |
| Temperature℃ газа входа боилера | Печь (фронт) | 370 | 360 | 380 | 390 |
| Печь (кабель) | 360 | 320~360 | 330 | 330 | |
| Расклассифицированный t/h испарения | Печь (фронт) | 5,8 | 7,25 | 24 | 50 |
| Печь (кабель) | 7,5 | 10~15.8 | 20~24.6 | 35,5 | |
| Расклассифицированный Mpa давления пара | Печь (фронт) | 1,25 | 1,25 | 1,25 | 1,25 |
| Печь (кабель) | 1,25 | 1,25 | 1,25 | 1,25 | |
| Расклассифицированное temperature℃ пара | Печь (фронт) | 340 | 330 | 350 | 360 |
| Печь (кабель) | 340 | 300~340 | 310 | 310 | |
| Структура боилера | Печь (фронт) | Вертикаль | Вертикаль | Вертикаль | Вертикаль |
| Печь (кабель) | Вертикаль | Вертикальный и горизонтальный | Вертикальный и горизонтальный | Вертикаль | |

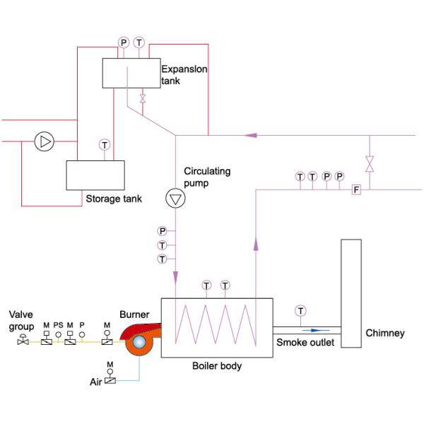
Диаграмма системы боилера масла/газа термальная





