Не въедливое пожаротушение системы Novec1230 без загрязнения для библиотеки
| Давление хранения: 4,2 MPa | Распыляя время: ≤10s |
| Заполняя плотность: ≤1420kg/m3 | Номинальное давление: 5.3MPa |
| Испытательное давление: 8.4MPa | Работая сила: DC 24V 1.6A |
| Работая температура: 0℃~50℃ | Защищенный ряд зоны:: Пропорция: том ² ≤800m: ³ ≤3600m |
| Начало режима: Автоматическое, электрическое руководство, механическое руководство | Том цилиндра: 40L, 70L, 100L, 120L, 150L, 180L |
Автоматический огонь Perfluorohexadone - туша система, также известная как автоматический огонь FK-5-1-12 - туша система, огонь газа - туша система основанная на perfluorocarbons, которая использована для того чтобы потушить опасные химикаты и другие огнеопасные и взрывно объекты.
Автоматический огонь perfluorohexadone - туша система использует бесцветное и непахучее perfluorocarbon FK-5-1-12 как огнегасительное средств, которое имеет следующие характеристики:
1. Охрана окружающей среды: FK-5-1-12 нетоксическое, бесцветное, безвкусное, безгремучертутное, непроводящее и невзврывчатое огнегасительное средств, которое может защитить оборудование и окружающую среду от повреждения.
2. Высокая эффективность: автоматический огонь PFH - туша система может потушить огонь быстро в короткий срок без любого повреждения к защищенному оборудованию.
3. Высокая безопасность: Огнегасительное средств FK-5-1-12 имеет высокую стабильность, не легко для того чтобы сгореть, и не произведет вредные вещества. Поэтому, польза этого огня - туша система может эффектно обеспечить безопасность персонала и оборудования.
4. Сильная гибкость: Автоматический огонь PFH - туша система смогите гибко приспособиться к различному огню - туша требования, и применим к различным размерам и типам мест.
Принцип работы автоматического огня PFH - туша системы что когда огонь происходит, детектор системы обнаруживает источник огня, и регулятор автоматически раскроет клапан сброса давления для того чтобы выпустить огнегасительное средств FK-5-1-12 от сети трубы и вписать огонь - тушить зону для того чтобы потушить огонь. Огонь - туша система идеальный огонь - туша прибор с простой деятельностью, высокими автоматизацией и быстрый и убойный огонь - тушащ.
Компоненты
Пожаротушение прибора сети Novec1230 трубы составлено компонентов следования: Агент Novec1230, цилиндры Novec1230, клапаны контейнера, гибкие рукава, жидкостные задерживающие клапаны подачи, набор коллектора, предохранительный клапан, переключатель давления, приборы азота управляя, рамка задающего усилителя, труба управлением газа, задерживающие клапаны подачи газа (она зависит), выборочные клапаны (она зависит), пара локтей и фланцы, сопла. Если одно установило потребности прибора защитить множественные защищенные зоны, то свой состав как выше. Однако, если одной установленной системе как раз к защищенной одиночной защищенной зоне, то задерживающий клапан подачи газа и выборочный клапан должны быть получили освобожданными от своего состава.

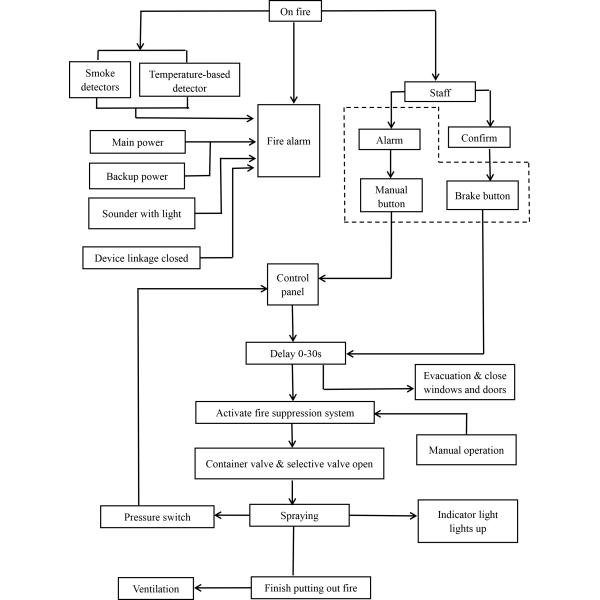
Принцип деятельности
Здесь иллюстрация принципа деятельности ко всей системе

Применение
• Компьютерная комната, комната связи, комната распределения силы, библиотека, архивы,
Музей, etc.
• Используйте для электрического огня, жидкостного огня, твердого огня, огня газа который можно отрезать с газа
источник прежде чем тушащ произойдите, etc.
Преимущества
1. Управление множественных зон
2. Эффективная защита от огня в большом регионе
3. Меньше занятия в контролируемом огн космосе
4. Относительно дешевая цена чем шкаф или вися тип если зона большая и множественная
Пакеты
Мы всегда пакуем его с polyfoam во первых и после этого кладем его в деревянный случай. Иногда, соотвествовать клиентам или безопасности, мы сделаем паллет для товаров.
