Пластины из чистого тантала 99,99%, листы для высокотемпературной печи
Листы тантала содержат листы чистого тантала и листы тантал-вольфрамового сплава.Наши танталовые листы имеют блестящую поверхность, без трещин, отслоений, складок и очевидных дефектов, таких как окисление и запрессованные примеси. Танталовые листы обычно хорошо деформируются даже при температурах значительно ниже комнатной температуры, будь то перфорация, резка, волочение или прессование. .Листы тантала можно легко обработать в соответствии с вашими конкретными потребностями.
Тантал значительно устойчив к коррозии.Кислоты и щелочи не могут повредить наши листы.Листы, изготовленные из тантала, используются, например, в химической промышленности для очистки воды или в качестве диффузионного барьера в рентгеновских аппаратах.
Описание продукта
| Название товара | танталовая фольга/лист/пластина |
| Чистота | Та ≥99,95% |
| Плотность | 16,68 |
| Спецификация Диапазон | По запросу клиента |
| Поверхность | Яркий |
| Имущество | Хорошая высокая термостойкость, коррозионная стойкость, высокая прочность, высокая температура плавления и т. Д. |
| Применение | Нагревательные элементы вакуумной высокотемпературной печи; Электронная промышленность (электронные компоненты, электронное оборудование, электронные устройства), такие как конденсаторы; Анодные выводы танталовых электролитических конденсаторов, вакуумные источники электронной эмиссии с катодом, материалы для ионного распыления и напыления Химическое реакционное оборудование, коррозионностойкие крепежные детали, высокотемпературные компоненты, система катодной защиты стальной конструкции. |
| Стандарт | АСТМ B708 |
| Сертификат | ИСО 9001;2015 |
| Упаковка | Стандартный фанерный ящик с пенопластом внутри |
| Время выполнения | 7-25 дней (зависит от количества) |
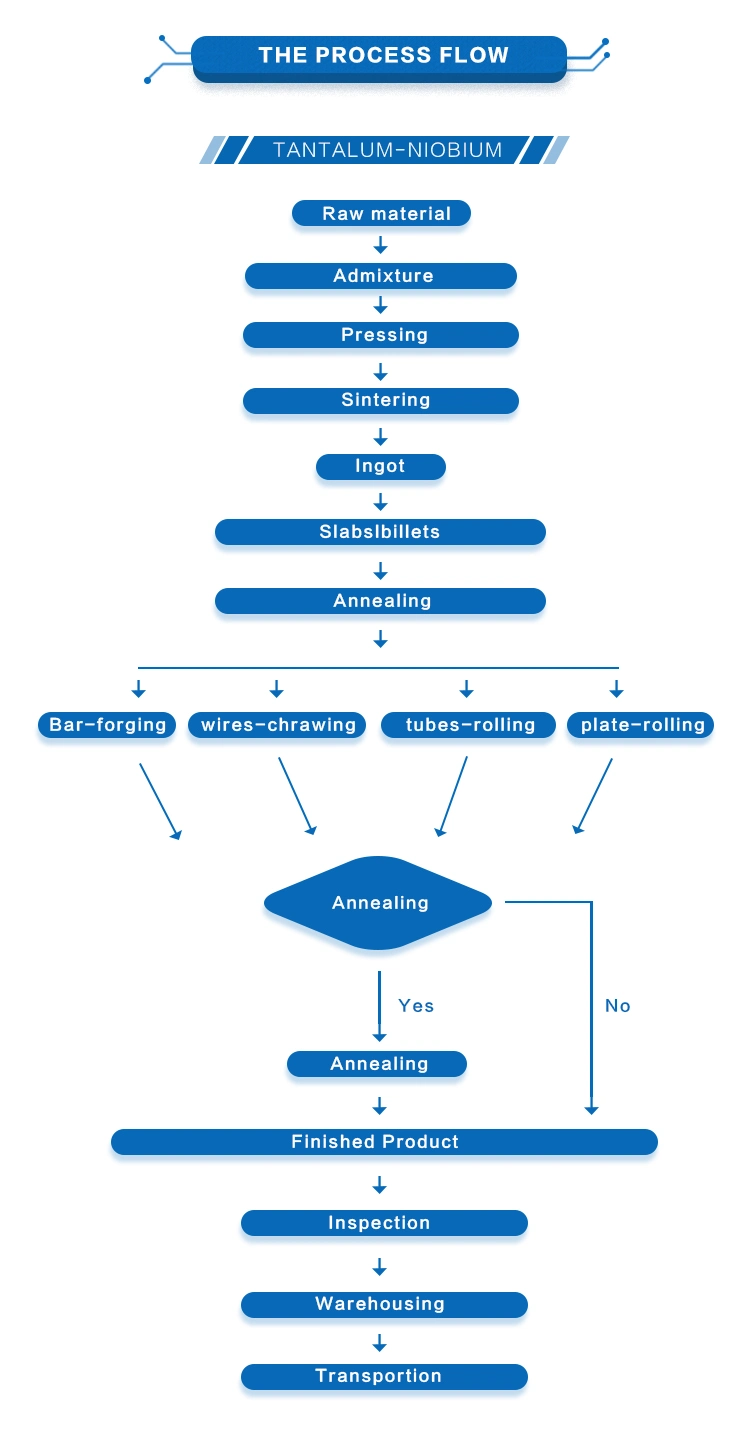
Поток обработки


