Пищевое масло риса нержавеющей стали отжимая обслуживания 10-200TPD оборудования полностью готовые
Процесс принятия пищевого масла
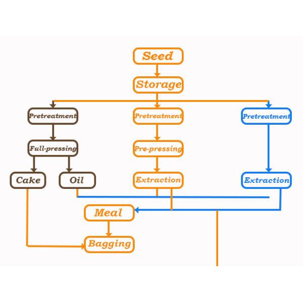
Перед обработкой, масличным семенам нужно быть сжатым, транспортированным, груб-очищенным, высушенным и сохраненным.
Pretreatment & отжимать
Раздел пре-обработки отправная точка для обработки масла. Согласно различным характеристикам урожая масла, он очищен и де-смешанн, и влага и температура масла отрегулированы к самому лучшему условию так, что условия обработки будут оптимальны для последующей обработки.
Извлечение
После проходить через пре-обработку, масло выщелочено в выщелачивая линии с растворителями. Масло проходит множественную стирку в выщелачивая оборудовании для обеспечения что разумное количество растворителя использовано для извлечения максимальной суммы масла.
Переработка нефти
Рафинировка, обычно ссылается на рафинировку сырой нефти. Присутсвие примесей в сырой нефти не только влияет на значение пользы и безопасное хранение масла, но также делает дальнейшую обработку трудным. Цель рафинировки извлечь примеси которые вредны к еде, хранению и промышленному производству, и получить законченное масло.
Фракционировка
Масло смесь составленная нескольких глицеридов. Процесс отделять сала и масла в 2 части, твердый и жидкостный, на некоторой температуре вызван фракционировкой. Цель 1. для того чтобы начать пользу сал (маргарина, шортинга) 2. улучшить свойства хранения низкой температуры жидкостных масел.


Свяжитесь мы! Мы обеспечим вам дизайн, изготовление, установку, поручать и послепродажные обслуживания.
