Система пожаротушения FM200 с закрытым потоком
Введение продукта Система пожаротушения из гептафторпропана под давлением внешнего хранилища:
(1) Основные составляющие системы пожаротушения с запасом внешнего давления из семи газопропанных установок
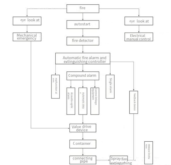
1 Устройство управления обнаружением пожара, включающее устройство управления пожаротушителем, звуковую и световую сигнализацию, кнопку экстренного запуска/остановки, индикатор выпуска воздуха, группу азотных пусковых бутылок и т.д.
2 Внешнее хранилище под давлением семь газопропанных систем пожаротушения, включая стальные цилиндры для хранения огнетушителей, стальные цилиндры на азотном приводе, клапаны контейнеров,односторонние устройства для снятия давления, гидрометры жидкости, компоненты трубопроводов подачи азота, соединительные трубы, односторонние клапаны и т.д.
3 Распределительные устройства и трубопроводы, включая выборные клапаны, трубопроводы, сосуды и т.д.
(2) Способ применения системы пожаротушения из пропанного газа типа под давлением
1 Система, независимая от единицы
Набор внешнего запоминающего давления FM200 HFC-227ea гептафторпропанный источник подачи огнетушителя защищает защищенную зону через фиксированные трубы и сосуды.

Газовая система пожаротушения может быть запущена тремя способами: автоматическим запуском, ручным управлением и механическим аварийным ручным управлением:
Среди них, метод ручного управления автоматическим запуском:
Когда кто-то дежурит, включите систему в ручной режим и запустите кнопку "аварийный старт-стоп" ключом.Или напрямую нажмите кнопку "начать" вручную на панели управления газа пожараПосле 30-секундного задержки, выходное напряжение запускает соленоидный клапан.
Введение компании:
Guangzhou Rongan Fire Protection Equipment Co., Ltd. является профессиональным производителем средств противопожарной защиты, объединяющих услуги исследований и разработок, производства, проектирования и продаж. The company has experts from the national fire protection industry standards committee and a group of professional technical service teams with more than ten years of experience in the fire protection industry, и не пожалеет усилий, чтобы предоставить вам самые интимные и профессиональные комплексные технические решения для инженерных средств противопожарной защиты.Продукция серии "Rongxiao", произведенная компанией, прошла национальную обязательную сертификацию продукции и национальный центр инспекции системы пожаротушения., с надежным качеством и стабильной работоспособностью, и завод прошел сертификацию системы качества ISO9001.
Часто задаваемые вопросы
Q1: Вы производитель или торговая компания? A1: Мы производители.
Q2: Сколько длится время доставки? A2: 10 дней, которые можно договориться в соответствии с количеством.
Вопрос 3: Как справиться с неисправностью? Вопрос 3: В течение гарантийного периода мы предоставим вам удаленный план аварийных действий в рабочее время.Компания будет бесплатно заменять запасные части или полные машины, которые вышли из строя из-за дефектов или проблем с качеством.