Спецификации
Состояние :
Новый, Новый
Применимые отрасли :
Машина для переработки
Местонахождение выставочного зала :
Турция, Вьетнам, Бразилия, Перу, Индонезия, Индия, Мексика, Испания, Таиланд, Южная Корея, Чили, Южн
Место происхождения :
Другая страна
Номер модели :
RSK-LDC
Тип :
ПОВЕРЕНИЕ БАТЕРИ, Старые литий-ионные батареи Сепарационное производство Мобильные батареи Переработ
Гарантия :
2 лет, 12 месяца
Сила :
Как требования
Материал :
стандартная упаковка
Производственная мощность :
200-1000 кг/ч
Отчет об испытаниях машины :
Предоставлено
Видеосюжет выездной инспекции :
Предоставлено
Вид сбыта :
Горячий продукт 2022
Гарантия на основные компоненты :
1.5 лет
Основные компоненты :
Мотор, двигатель, другое
Масса (кг) :
14700 кг
Наименование продукта :
Использованные батареи Li Батареи мобильных телефонов Переработка
Ключевые слова :
Стройная мобильная батарейная установка
Применение :
Переработка литиевых батарей
Сырье :
Отходы литий-ионных батарей, автомобилей, мобильных телефонов
Напряжение :
В зависимости от напряжения в вашей стране
Конечный продукт :
Медь, алюминий, черная масса
Подробная информация об упаковке :
Стандартная упаковка для использованных ли аккумуляторов мобильных телефонов аккумуляторов переработ
Порт :
Циндао или любой порт Китая
Способность к поставкам :
20 комплектов в месяц Использованные батареи Li Батареи мобильных телефонов Переработка
Описание
Использованные ли батареи мобильные телефоны батареи переработка Китайская фабрика Литий-ионные батареи дробилка
200 кг/ч-1000 кг/ч Литиево-ионные батареи дробилка для переработки использованных литий-ионных батарей
200 кг/ч-1000 кг/ч Литиево-ионные батареи дробилка для переработки использованных литий-ионных батарей

СТРАНИЦА


Литийная батарея в основном состоит из оболочки, положительного электрода, отрицательного электрода, электролита и диафрагмы.Положительный электрод формируется путем нанесения покрытия литиевого кобальтата в виде порошка с двух сторон алюминиевого фольги с помощью PVDF, который играет связующую роль.;Структура отрицательного электрода аналогична положительному электроду и состоит из углеродного порошка, связанного с обеих сторон коллектора тока из меди.
В настоящее время исследования по переработке литийных батарей в основном сосредоточены на
Медь в отрицательном электроде отработанной литиевой батареи (содержание до 35%) является важным сырьем для производства, широко используемым.Углеродный порошок, прикрепленный к нему, может быть использован в качестве добавки, такой как пластмассы и каучук.Основываясь на конструктивных характеристиках литийных батарей, наша компания использует экологически чистые физические
Процесс разделения для достижения эффективного разделения и утилизации отходов литиевых батарей.
Описание продукта
200 кг/ч-1000 кг/ч Литиево-ионные батареи дробилка для переработки использованных литий-ионных батарей
Процесс предварительной обработки литиевых батарей включает в себя следующие этапы: после выгрузки отработанных отходов батарей, дробление, магнитное разделение, разделение воздуха,дробление, гравитационное разделение, фильтрация и другие процессы выполняются механическим оборудованием.
200 кг/ч-1000 кг/ч Литиево-ионные батареи дробилка для переработки использованных литий-ионных батарей


Сырье


Завод по переработке литийных батарей используется для демонтажа и переработки мягких батарей, батарей для мобильных телефонов, батарей Shell, цилиндрических батарей и т.д.Различные типы литиевых аккумуляторов имеют разные процедуры переработкиПожалуйста, свяжитесь с нами для подробной конфигурации.

200 кг/ч-1000 кг/ч Литиево-ионные батареи дробилка для переработки использованных литий-ионных батарей


Окончательные продукты


Окончательными продуктами этого завода являются порошок графита, литий кобальтовой кислоты, алюминий и медь.
200 кг/ч-1000 кг/ч Литиево-ионные батареи дробилка для переработки использованных литий-ионных батарей
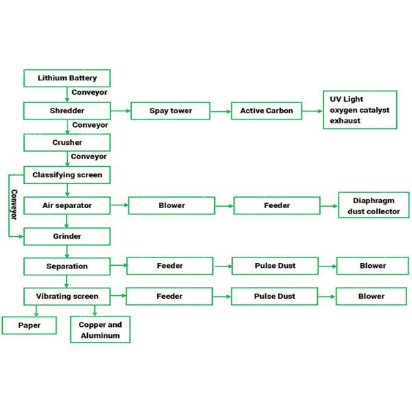
Технологический процесс
Шредер - Молотный дробильник - Скребчик - Сепарационная машина - Коллектор - Импульсный очиститель - Классификационный экран - Магнитная машина - Гравитационный сепаратор - Высокоточный вентилятор
Расколотка: Литийные батареи на мелкие кусочки.
Молотная дробилка: Для вторичного дробления измельченных материалов.
Смельчатка: Для измельчения измельченных материалов.
Сепарационная машина: После измельчения материалы разделяют.
КоллекторСоберите и выпустите пыль.
Пульсовый очиститель (очиститель воздуха): очистить всю пыль, образовавшуюся при работе всей системы.
Экран классификации:экранировать материалы, сортированные машиной, и экранировать более крупные металлические материалы.
Магнитная машинаОтделить никель от металлов.
Гравитационный сепараторОтделить мелкие материалы, полученные из фильтрующей машины и полностью отделить металл.
Двигатель высокого давленияСохраняйте всю систему в отрицательном состоянии, чтобы собрать материалы и очистить воздух.
200 кг/ч-1000 кг/ч Литиево-ионные батареи дробилка для переработки использованных литий-ионных батарей


Экологически чистое оборудование для переработки


Оборудование для очистки воздуха этой производственной линии имеет очень хорошие характеристики.Существует устройство для распыления воды и устройство с активированным углеродом, используемое для поглощения запахов, и импульсная система сбора пыли для адсорбции пыли..
Технические параметры
Модель
Мощность
LDC-300
200-300 кг/ч
LDC-500
500 кг/ч
LDC-800
800 кг/ч
LDC-1000
1 Т/ч
LDC-1500
1.5Т/ч
МРП-2000
2 Т/ч
ПРЕДУЧЕНИЕ В РАБОТЕ
Сырье
Литий-ионная батарея
Конечный продукт
В основном медь, алюминий, оксид лития кобальта, порошок графита

Примечание:

Рабочее напряжение: 380±10V ((415V, 440V также можно настроить);
(Если вы хотите более подробные параметры и цитаты, пожалуйста, свяжитесь с нами)


Технические стандарты

Особенности
Требования к показателям
Уровень восстановления металлического алюминия
> 98%
Уровень восстановления порошка
> 98%
Содержание порошка в металлическом алюминии
< 2%
Содержание металлического алюминия в порошке
< 2%
Прочие
Содержит пылесосыватель с не загрязняющим
Квалифицированная ставка
99%
Уровень неудачи
< 1%
CMR
≥ 1.67
Посетители
200 кг/ч-1000 кг/ч Литиево-ионные батареи дробилка для переработки использованных литий-ионных батарей
Рабочее место оборудования
200 кг/ч-1000 кг/ч Литиево-ионные батареи дробилка для переработки использованных литий-ионных батарей
200 кг/ч-1000 кг/ч Литиево-ионные батареи дробилка для переработки использованных литий-ионных батарей
Шоу компании
Как один из крупнейших производителей электронных отходов и других твердых отходов, наш завод может предоставить все решения.Предоставляется идеальное послепродажное обслуживание и сертификация CE для всех продуктов.
Мы можем отправить инженеров за границу, чтобы помочь вам с установкой, обучением, если вам нужно.
Наша компания обладает передовыми технологиями, профессиональной командой исследований и разработок и идеальной системой обслуживания продаж. Кроме того, мы владеем несколькими патентами и отечественными ведущими технологиями.Наше современное оборудование в настоящее время экспортируется в США., Испания, Турция, Италия, Вьетнам, Венгрия, Австралия, Корея, Малайзия, Сингапур, Индия, Филиппины, Ирландия, Саудовская Аравия, Дубай и т.д.
200 кг/ч-1000 кг/ч Литиево-ионные батареи дробилка для переработки использованных литий-ионных батарей
200 кг/ч-1000 кг/ч Литиево-ионные батареи дробилка для переработки использованных литий-ионных батарей
200 кг/ч-1000 кг/ч Литиево-ионные батареи дробилка для переработки использованных литий-ионных батарей
200 кг/ч-1000 кг/ч Литиево-ионные батареи дробилка для переработки использованных литий-ионных батарей
200 кг/ч-1000 кг/ч Литиево-ионные батареи дробилка для переработки использованных литий-ионных батарей
Отправьте сообщение этому поставщику
Отправляй сейчас

200 кг/ч-1000 кг/ч Литиево-ионные батареи дробилка для переработки использованных литий-ионных батарей

Спросите последнюю цену
Смотрите видео
Состояние :
Новый, Новый
Применимые отрасли :
Машина для переработки
Местонахождение выставочного зала :
Турция, Вьетнам, Бразилия, Перу, Индонезия, Индия, Мексика, Испания, Таиланд, Южная Корея, Чили, Южн
Место происхождения :
Другая страна
Номер модели :
RSK-LDC
Тип :
ПОВЕРЕНИЕ БАТЕРИ, Старые литий-ионные батареи Сепарационное производство Мобильные батареи Переработ
Контактный поставщик
видео
200 кг/ч-1000 кг/ч Литиево-ионные батареи дробилка для переработки использованных литий-ионных батарей
200 кг/ч-1000 кг/ч Литиево-ионные батареи дробилка для переработки использованных литий-ионных батарей
200 кг/ч-1000 кг/ч Литиево-ионные батареи дробилка для переработки использованных литий-ионных батарей
200 кг/ч-1000 кг/ч Литиево-ионные батареи дробилка для переработки использованных литий-ионных батарей
200 кг/ч-1000 кг/ч Литиево-ионные батареи дробилка для переработки использованных литий-ионных батарей
200 кг/ч-1000 кг/ч Литиево-ионные батареи дробилка для переработки использованных литий-ионных батарей

Henan Recycle Environmental Protection Equipment Co., Ltd.

Active Member
2 Годы
henan, zhengzhou
С тех пор 2010
Общее годовое :
1500000-3000000
Количество работников :
300~500
Уровень сертификации :
Active Member
Узнайте о аналогичных продуктах
Смотрите больше
Контактный поставщик
Требование о предоставлении