Коричневый корунд, высокая твердость, используется в окрашивающих красках
Оксид коричневого алюминия, коричневый расплавленный алюминий, также известный как эмери, это коричневый синтетический корунд, изготовленный из трех сырья, боксита, углерода и железного лома,которые расплавляются и редуцируются в электрической дуговой печиОсновным химическим составом коричневого расплавленного алюминия является AL2O3, содержание которого колеблется от 95,00% до 97,00%, и содержит небольшое количество Fe, Si, Ti и т. д.Коричневый расплавленный алюминий является самым основным абразивом, который широко используется из-за его хорошей производительности шлифования, широкого диапазона применения и низкой цены.



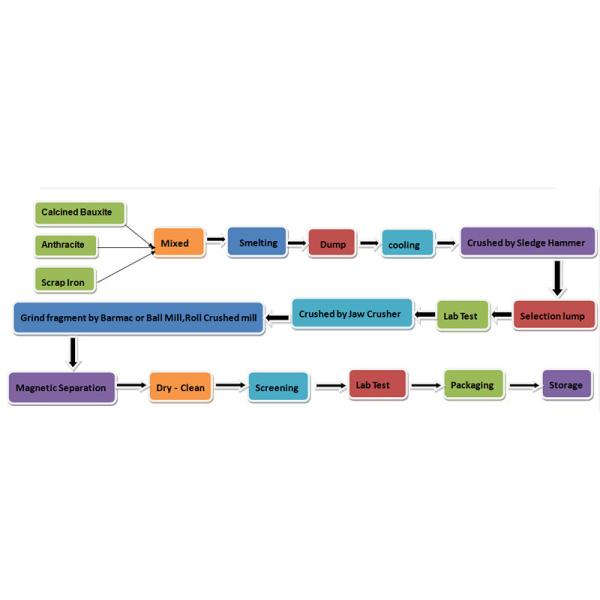
Коричневый расплавленный алюминий изготавливается из боксита, кокса (антрацита) в качестве основного сырья, и расплавляется при высокой температуре в дуговой печи.подходящий для измельчения металлов с высокой прочностью на растяжение, такие как все виды обычной стали, податливого железа, твердой бронзы и т. д., а также может использоваться для производства высококачественных огнеупорных материалов.Коричневый расплавленный алюминий обладает характеристиками высокой чистоты, хорошая кристаллизация, сильная текучесть, низкий коэффициент линейного расширения и коррозионная стойкость.Проверено практикой десятков предприятий по производству огнеупорных материалов, что продукт обладает характеристиками отсутствия детонации.В частности, он намного выше, чем традиционный коричневый корунд,что делает его лучшим агрегатом и наполнителем коринда..
огнеупорные.
В целом существует три метода плавки коричневого расплавленного алюминия:
1Выпуск: непрерывное производство, высокая степень автоматизации, но большие инвестиции, сложная структура, подходящая для высокопроизводительного плавки.
2Способ демпинга: непрерывное производство, высокая степень механизации, небольшие инвестиции, хорошая эффективность производства, применение общего метода.
3Фиксированный метод (фрит-метод): Непрерывное производство, низкая степень механизации, но небольшие инвестиции, простое оборудование, удобная технология,является основным методом плавки корунда в небольших абразивных заводах.

Применение окиси коричневого алюминия/корунда/сплавленного алюминия в огнеупорном/БФА абразиве
Коричневый расплавленный алюминий называют зубом промышленности: он в основном используется в огнеупорных материалах, шлифовальных колесах, пескоструйных работах.
1Используется для производства высококачественных огнеупорных материалов, отливных материалов, огнеупорных кирпичей и т.д.
2, пескоструй - абразивная твердость умеренная, высокая плотность накопления, отсутствие свободного кремния, значительное соотношение, хорошая прочность, является идеальным материалом для пескоструй "защиты окружающей среды",широко используется в алюминии, медные профилированные стекла, очищенные джинсы с точной формой и другие области;
3, свободное шлифование -- шлифовальное абразивное средство, применяемое в фототрубке, оптическом стекле, монокристаллическом кремнии, линзах, стекле часов, кристаллическом стекле, нефрите и других областях свободного шлифования,широко используется в отечественных передовых измельчительных материалов;
4, абразивная смола - цвет абразива, хорошая твердость, прочность, подходящий тип частиц и удержание краев, применяется к абразивному смоле, эффект идеален;
5. покрытые абразивы - абразив является сырьем для песочной бумаги, марли и других производителей;
6Функциональное наполнитель -- в основном используется для автомобильных тормозных деталей, специальных шин, специальных строительных изделий и т.д., которые могут использоваться в качестве износостойких материалов для дорожного покрытия, взлетно-посадочной полосы, причала,парковка, промышленный пол, спортивные площадки и т.д.;
7Фильтрная среда - это новая область применения абразива. Она использует гранулированную абразивную среду в качестве нижней среды фильтрующего слоя для очистки питьевой воды или сточных вод.
8, гидравлическая резка - абразивная среда для резки, использующая гидравлический струй высокого давления для базовой резки, используемый в нефтепроводах (природный газ), стали и других частях резки, является новым,охрана окружающей средыБезопасный путь.


ОпаковкаОксид коричневого алюминия
1. 1 тонны мешков в контейнере, 25 МТ/20'FCL.
2. 25 кг в контейнере, 25 MT/20'FCL
3. 25 кг в тонновых мешках, затем в контейнерах, 25 MT/20'FCL
4. по запросу клиента
ПеревозкаОксид коричневого алюминия
1.Наша упаковка по запросу клиента
2.Обычные грузы, доставленные морским транспортом
3.Образец отправляется экспресс
4Мы будем доставлять и доставлять товары своевременно, качество и количество гарантированы, а также в соответствии с контрактом и требованиями клиента полностью.
Доставка:
15-30 рабочих дней для большого количества. Отгрузка будет организована как можно скорее. Конечно, если это индивидуальные продукты, время доставки задержится.
Образец:
Обычно EMS, DHL, UPS, TNT, FedEx. Как угодно.
Оплата:
Это может быть через T / T, L / C на виду.
Ваш запрос, связанный с нашим продуктом и ценой, будет отвечен в течение 24 часов.
Экспорт:
Наша продукция экспортируется во многие страны: Австралию, Чили, США, Россию, Великобританию, Индонезию и т. Д., Хорошее качество одобрено нашими клиентами.

Оксид коричневого алюминия/корунд/сплавленный алюминий в огнеупорном состоянии/абразивный материал BFA
|
|
Положения
| химический индекс в % |
| ||||
| Al2O3 | Fe2O3 | SiO2 | TiO2
| ||||
| F
| 4#-80# | ≥ 95 | ≤ 0.3 | ≤ 1.5 | ≤3.0 | ||
| 90#-150# | ≥ 94 | ||||||
| 180-240 | ≥ 93 | ≤ 0.3 | ≤ 1.5
| ≤3.5
| |||
|
П
| 8#-80# | ≥ 95 | ≤ 0.3 | ≤ 1.5 | ≤3.0 | ||
| 100-150 | ≥ 94 | ||||||
| 180-220 | ≥ 93 | ≤ 0.3 | ≤ 1.5 | ≤3.5 | |||
| W | 1#-63#
| ≥ 92.5 | ≤ 0.5 | ≤ 1.8
| ≤4.0 | ||


1Сильный профессионал:
Наша компания имеет тридцатилетний опыт производства огнеупорных изделий.контроль качества и доставка посылок, и гарантировать, что продукция на 100% квалифицирована.
2Годовой запас:
Наша компания прошла сертификацию системы менеджмента качества ISO9001 и сертификацию SGS. Ежегодное производство огнеупорных изделий с формой и без формы составляет 28 800-35 000 тонн.
3Опыт экспорта:
Теперь мы получили глобальную сеть продаж, охватывающую Тайвань, Россию, Южную Корею, Вьетнам, Пакистан, Болгарию, Францию, Индию, Египет, Конго, Анголу, Южную Африку и так далее.
4Производственное оборудование:
Производственное и испытательное оборудование является новым, полностью и автоматизированным или полуавтоматизированным.
5Оборудование для испытаний:
Испытательное оборудование нашей компании следующее:
Тестировщик RUL высокой температуры
Испытатель плотности объема
Измеритель давления
Испытатель рефракторичности
1Своевременный ответ,
Своевременный ответ на ваш запрос, рекомендации по множественному выбору на основе вашего спроса, быстрый ответ на электронные письма и предоставление решений.
2. Бесплатный образец сухой грузы для прокачки
Прием заказов на образцы и испытания для оценки качества
3.Строгий контроль качества
Организуйте производство в срок и строго контролируйте качество.
4- Сокращение сроков доставки.
Бронируйте самое раннее судно или самолет, чтобы гарантировать время доставки.
5Профессиональные услуги
Предоставьте все подробные новости и фотографии от заказа до доставки;предложите соответствующие экспортные документы и оригинал сертификата, если это необходимо;теплое и значительное послепродажное обслуживание.