Инвертор питания для дома HAS-6000 адаптируемый к различным розеткам высокоэффективный выпуск синусовой волны многоразовый инвертор
Введение продукта:
Инвертор серии HAS - это чистый синус-волновый инвертор, разработанный вашей компанией для удовлетворения растущих требований к эффективности и гибкости в цифровую эпоху.Он предназначен для обеспечения бесшовного и удобного для пользователя опытаЭтот инвертор специально разработан для обработки сложных нагрузок и предлагает безопасное, надежное и plug-and-play решение питания.
Инвертор серии HAS служит устройством питания, которое преобразует постоянный ток из различных источников, таких как аккумуляторные батареи, солнечные батареи и ветряные турбины, в переменный ток.Он универсален и может использоваться в различных условиях.Инвертор оснащен кабельной панелью управления,который позволяет пользователям контролировать рабочее состояние инвертора и управлять его питаниемФункции инвертора можно легко регулировать с помощью кнопок управления дисплея, обеспечивая совместимость с конкретными требованиями разных пользователей.
Особенности:
1.Усовершенствованное решение питания: Инвертор серии HAS специально разработан для решения сложных потребностей в питании.обеспечение стабильного и качественного источника питания для чувствительных электронных устройствНезависимо от того, нуждаетесь ли вы в питании домашних приборов, наружного оборудования или морских устройств, серия HAS предоставляет надежное и эффективное решение.
2.Удобный дизайн: Ваша компания уделяет первостепенное внимание пользовательскому опыту при разработке инвертора серии HAS. Его удобный интерфейс и интуитивно понятные элементы управления облегчают работу и мониторинг.Проводная панель управления позволяет пользователям удобно проверить рабочее состояние инвертора и включить или выключитьКнопки управления дисплея на инверторе позволяют гибко настраивать его функции для удовлетворения уникальных потребностей разных пользователей.
3Многогранное применение: Инвертор серии HAS подходит для широкого спектра условий и приложений.Серия HAS обеспечивает надежное питаниеЕго адаптируемость к различным источникам энергии, таким как аккумуляторные батареи, солнечные батареи и ветряные турбины, обеспечивает совместимость с различными энергетическими установками.
4Безопасность и надежность: Инвертор серии HAS включает в себя передовые функции безопасности для защиты как инвертора, так и подключенных устройств.перенапряжениеЭти функции обеспечивают безопасное и надежное питание, обеспечивая пользователям спокойствие.
5Установка с помощью подключения: Инвертор серии HAS предлагает решение с помощью подключения, упрощая процесс установки.Пользователи могут легко подключить его к источникам питания без необходимости сложных конфигураций или дополнительного оборудованияБеспроблемная установка позволяет быстро и незамедлительно получить электроэнергию.
6Инновационный и стильный дизайн: Инвертор серии HAS сочетает в себе инновации и стиль в своем дизайне.Инновационные элементы, включенные в дизайн, не только улучшают эстетику, но и улучшают функциональность и производительность.
Размер продукта:

Внешний вид и функция


Экран и кнопки:

1. Используйте пальчик, чтобы нажать кнопку регулировки выходного напряжения (рядом с ней есть "100V ~ 130V" или "220V ~ 250V") в течение 5 секунд, чтобы ввести настройку выходного напряжения,и выходное напряжение может быть установлено на 100Vac ~ 130Vac или 220Vac ~ 250Vac, каждый раз, когда вы нажимаете на него увеличить 5Vac, он будет сохранен автоматически в течение 3 секунд, быть по умолчанию напряжение зависит от области продаж;
2. Используйте пальчик, чтобы удержать клавишу "50Hz-60Hz" в течение 5 секунд, чтобы ввести настройку частоты выхода.Частота по умолчанию зависит от области продаж;
3. Нажмите и удерживайте кнопку "Плюс" в течение 5 секунд пальцем, чтобы войти в режим настройки.
Режим НОРМАЛЬНОГО и УЗРУЧЕНИЯ может быть установлен. сохранен в течение 3 секунд автоматически, по умолчанию режим УЗРУЧЕНИЯ.
Установка:

Инструкция по безопасности:

Применение:
Инвертор серии HAS может использоваться в качестве основного компонента оборудования для производства солнечной энергии вне сети или также может быть сконфигурирован как независимая система питания.Рисунок как удар показывает основное применение инвертора.


Инвертор и батарея могут формировать независимую систему питания, а загруженное оборудование и время использования основаны на выходной мощности инвертора и емкости батареи.Инвертор не может зарядить батарею.Если вам нужно зарядить аккумулятор, пожалуйста, приобретайте зарядное устройство отдельно.
Параметр продукта:

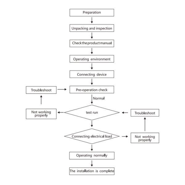
Устранение неполадок:

Разпаковка и инспекция:
При открытии упаковки, пожалуйста, проверьте, не повреждена ли упаковка. Если на устройстве есть какие-либо явные деформации, пожалуйста, немедленно обратитесь к поставщику;Пожалуйста, проверьте наклейку устройства, чтобы убедиться, что его модель, входное напряжение, входное напряжение и выходное напряжение соответствуют требованиям вашей покупки. Вы можете подтвердить согласно структуре внешнего вида и описанию модели в руководстве.Если в транспорте отсутствуют части или поврежденияПожалуйста, сохраняйте упаковочные материалы для дальнейшего использования в транспорте.
Рабочая среда:
Для обеспечения производительности и срока службы устройства важно соблюдать следующие рекомендации при выборе места установки инвертора:
1Установка в помещении с надлежащей вентиляцией: инвертор должен быть установлен в помещении в хорошо проветриваемом месте.Это помогает предотвратить воздействие внешних элементов и обеспечивает правильный воздушный поток для охлаждения устройства.
2Избегайте прямых солнечных лучей, дождя и высокой влажности: инвертор не следует устанавливать в местах, подверженных прямым солнечным лучам или дождю.Он должен храниться вдали от среды с высокой влажностью.Кроме того, следует избегать воздействия коррозионных газов, поскольку они могут негативно повлиять на производительность и срок службы инвертора.Механический удар, такие как вибрации или удары, также должны быть сведены к минимуму для предотвращения повреждений.
3Соблюдайте надлежащие уровни температуры и влажности: рабочий диапазон температуры инвертора обычно устанавливается в диапазоне от -20°C до 40°C.Важно обеспечить, чтобы место установки оставалось в пределах этого температурного диапазона, чтобы избежать перегрева или замерзания устройства.Для хранения температурный диапазон обычно составляет от -20°C до 60°C, а влажность от 10% до 95%.
4. Следуйте стандартам IATA по испытанию упаковки: при транспортировке или отправке инвертораон должен быть упакован и обработан в соответствии со стандартами IATA (Международная ассоциация воздушного транспорта) для испытаний паданияЭто гарантирует, что устройство защищено от потенциального повреждения во время транспортировки.






