Продукт: Читатель & кодировщик магнитной карты с модулем карты обломока - интерфейсом USB F2600-IC
Модель: F2600-IC
Общее введение:
F2600-IC идеальный многофункциональный читатель конструированный для банковской системы. Оно может зашифровать и прочитать данные нашивки в банковской книжке на предъявителя и магнитной карте банка. Получать прочитал/для того чтобы написать функции равенства совместно. Согласно требованию к потребителя прибор может интегрировать с модулем картой IC и картой СЭМ.
Спецификация:
●Напряжение тока: +9V/DC±10% или +5V/DC±10%
●Настоящий: ≤300mA
●Скорость стреловидности: 10 | 100cm/s
●Главная жизнь: 500 000 раз
●Жизнь гнезда для платы IC (основа): 200 000 раз
●Жизнь гнезда для платы IC (подводная лодка): 100 000 раз
●Жизнь гнезда для платы СЭМ: 5 000 раз
●Шифруя стандарт: Согласно IBM, ISO, ANSI
●Шифруя плотность:
Track1: 210BPI
Track2: 75BPI/210BPI на опционном
Track3: 210BPI
●Шифруя характеры:
След 1: Максимальная длина 210BPI 76 байт
След 2: 75BPI длина байт максимальной длины 37/210BPI Макс 104 байта
След 3: Максимальная длина 210BPI 104 байта
●Экологическое требование: Temp. 0℃~45℃, влажность 10~90%RH
●Размер (L*W*H, mm): 215*64*65
●Модуль карты IC согласно стандарту ISO7811/7816, китайской финансовой критери по карты IC (PBOC2.0) и стандарту EMV
Применение читателя карты обломока
* терминал управления доступом
* оплата супермаркета
* переход еды
* сообщение и транспорт
* банковские расчеты на дому

Возникновение

Слот A. MSRE Гнездо для платы B. Главным образом IC Гнездо для платы C. Подводной лодки IC
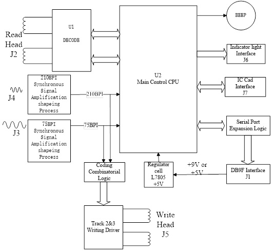
Рамки принципа деятельности
