250 Psi система обнаружения утечки водопода и азота с PA 1x10-6. норма утечки сигнала тревоги ³ /s m
Общее описание:
Технология обнаружения утечки смеси азота водопода недорогое, высокая эффективность, высокоточный метод обнаружения утечки. В последние годы, технология обнаружения утечки водопода и азота широко была использована в кондиционировании воздуха, холодильнике, индустрии аксессуаров рефрижерации.
Эта испытательная система состоит из:
(1) один шланг
(2) один стенд теста с 2 испытательными станциями
(3) приспособления для 2 видов workpiece
Компоненты ядра системы основаны на модульном принципе, подразделенном в индивидуальные блоки. Компоненты ядра каждого блока известные бренды, могут гарантировать высокую стабильность оборудования.
Технический параметр:
| Workpiece теста | Трубопровод рефрижерации, компоненты рефрижерации |
| Метод обнаружения |
метод Clam-раковины. Испытательная система имеет 2 испытательного режима для варианта: 1. Весь workpiece обнаружен совместно, никакая потребность найти пункт утечки. 2. Каждая сварка workpiece обнаружена в свою очередь, и пункт утечки знан. |
| Обнаруженная норма утечки детектора утечки | PA 1x10-7. ³ /s m |
| Норма утечки сигнала тревоги | PA 1x10-6. ³ /s m |
| Газ для большого обнаружения | Азот |
| Давление газа для большого обнаружения утечки | 450 psi (вниз регулируемый) |
| Газ для точного обнаружения утечки | Водопод & азот |
| Давление газа для точного обнаружения утечки | 250 psi (вниз регулируемый) |
| Стенд теста | 1 стенд теста с 2 испытательными станциями, каждая испытательная станция может испытать 1 workpiece |
| Количество приспособлений | Один набор для каждого workpiece, наборы итога 2 |
| Загрузка & разгружать Workpiece | Вручную |
| Цикл теста | 300 наборов/10 часов |
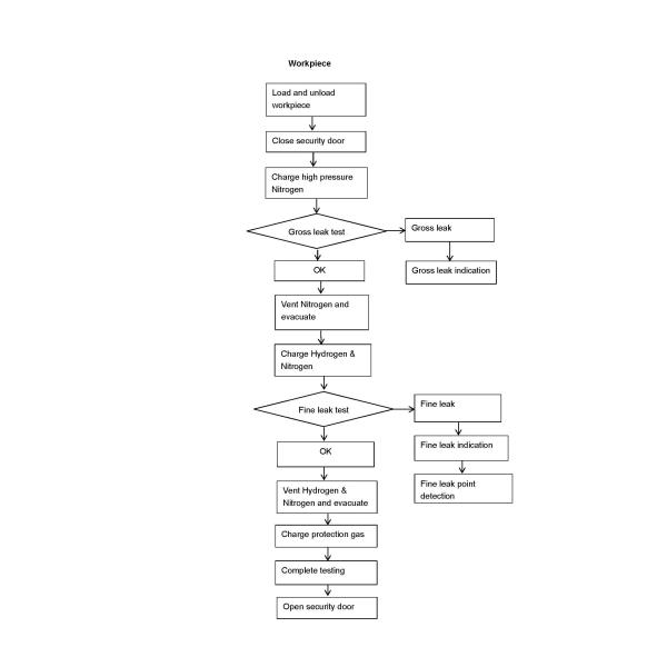
Процессы работы:

Взгляд изображения:

