Трехфазные модули NXH50M65L4C2SG инвертора 650V автомобильные IGBT
Трехфазные модули модулей 650V автомобильные IGBT кремния инвертора NXH50M65L4C2SG IGBT
Характер продукции NXH50M65L4C2SG
NXH50M65L4C2SG transfer−molded модуль силы с субстратом AI2O3 содержа цепь converter−inverter−PFC состоя из конвертера с 4 75 a, 1600 v выпрямителей тока одиночной фазы, 6 50 a, 600 v IGBTs с обратными диодами, 2−Channel interleaved PFC содержа 2 75 a, 650 V PFC IGBT с обратным диодом, 2 50 a, 650 диод v PFC, и термистор NTC.
Спецификация NXH50M65L4C2SG
| Номер детали: | NXH50M65L4C2SG |
| 1,6 v | |
| 50 a | |
| nA 400 | |
| - 40 c |
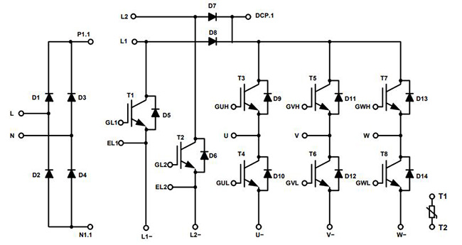
Схематическая диаграмма NXH50M65L4C2SG

Другие электронные блоки в запасе
| Номер детали | Пакет |
| LCMXO3L-4300E-5MG324I | 324-VFBGA |
| LCMXO3L-4300C-5BG400I | 400-LFBGA |
| LCMXO3L-6900C-6BG324C | BGA324 |
| LCMXO3L-6900C-6BG400I | 400-LFBGA |
| LCMXO3L-6900C-5BG256I | BGA256 |
| LCMXO3L-2100E-5MG256C | BGA256 |
вопросы и ответы
Q: Ваши продукты первоначальны?
: Да, все продукты первоначальный, новый первоначальный импорт наша цель.
Q: Которые сертификаты вы имеете?
: Мы компания ISO и член аттестованные 9001:2015 ERAI.
Q: Можете вы поддержать заказ или образец небольшого количества? Образец свободен?
: Да, мы поддерживаем заказ образца и небольшой заказ. Цена образца различна согласно вашим заказу или проекту.
Q: Как грузить мой заказ? Безопасно?
: Мы используем срочный для того чтобы грузить, как DHL, Federal Express, UPS, TNT, EMS.We можем также использовать вашего предложенного товароотправителя. Продукты находятся в хорош пакуя и обеспечить безопасность и нас ответственен к повреждению продукта к вашему заказу.
Q: Как насчет времени выполнения?
: Мы можем грузить части запаса не позднее 5 рабочих дней. Если без запаса, мы подтвердим время выполнения для вас основали на вашем количестве заказа.