Систем-На-обломок 48-TFQFN низкой энергии IC RF MCU BLUENRG-345MC беспроводной подверг пусковая площадка действию
Характер продукции BLUENRG-345MC
BLUENRG-345MC врезает микроконтроллер Arm® Cortex® M0+ который может работать до 64MHz и сопроцессора ядра BlueNRG (основанного DMA), для работ в критическом режиме времени низкой энергии BT.
Спецификация BLUENRG-345MC
| Номер детали: | BLUENRG-345MC | Ядр: | Корка M0+ РУКИ |
|---|---|---|---|
| Равочая частота: | 2,4 GHz | Максимальный тариф данных: | 2 Mbps |
| Сила выхода: | 8 DBm | Чувствительность: | - 97 DBm |
Особенности BLUENRG-345MC
Применения BLUENRG-345MC
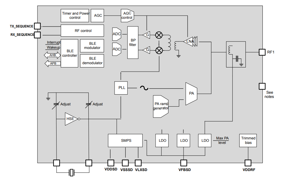
Блок Biagram RF BLUENRG-345MC

Другие типы продукта поставки
| Номер детали | Пакет |
| L9448VB | TO-220 |
| HMC635LC4 | LCC24 |
| MC68HC705X32CFU | QFP64 |
| MAX44009EDT | QFN6 |
| RTL8153 | QFN48 |
| MX25L1606EM1I-12G | SOP-8 |
вопросы и ответы
Q: Ваши продукты первоначальны?
: Да, все продукты первоначальный, новый первоначальный импорт наша цель.
Q: Которые сертификаты вы имеете?
: Мы компания ISO и член аттестованные 9001:2015 ERAI.
Q: Можете вы поддержать заказ или образец небольшого количества? Образец свободен?
: Да, мы поддерживаем заказ образца и небольшой заказ. Цена образца различна согласно вашим заказу или проекту.
Q: Как грузить мой заказ? Безопасно?
: Мы используем срочный для того чтобы грузить, как DHL, Federal Express, UPS, TNT, EMS.We можем также использовать вашего предложенного товароотправителя. Продукты находятся в хорош пакуя и обеспечить безопасность и нас ответственен к повреждению продукта к вашему заказу.
Q: Как насчет времени выполнения?
: Мы можем грузить части запаса не позднее 5 рабочих дней. Если без запаса, мы подтвердим время выполнения для вас основали на вашем количестве заказа.