Микроконтроллеры DSPIC33EP512MU814-I/PH шестнадцатиразрядные и регуляторы цифрового сигнала с высокоскоростным USB и предварительным аналогом
Характер продукции DSPIC33EP512MU814-I/PH
DSPIC33EP512MU814-I/PH шестнадцатиразрядные микроконтроллеры и регуляторы цифрового сигнала с высокоскоростным PWM, USB и предварительным аналогом.
Спецификация DSPIC33EP512MU814-I/PH
|
Скорость |
70 MIPs |
|
Взаимодействие |
CANbus, ² c I, IrDA, LINbus, QEI, SPI, UART/USART, USB OTG |
|
Peripherals |
Браун-вне обнаруживает/возврат, DMA, управление мотора PWM, POR, PWM, WDT |
|
Номер I/O |
122 |
|
Размер запоминающего устройства программы |
512KB (170K x 24) |
|
Тип памяти программы |
ВСПЫШКА |
|
Размер RAM |
24K x 16 |
|
Напряжение тока - поставка (Vcc/Vdd) |
3V | 3.6V |
|
Преобразователи данных |
A/D 32x10b/12b |
|
Тип генератора |
Внутренний |
|
Рабочая температура |
-40°C | 85°C (ЖИВОТИКИ) |
Особенности DSPIC33EP512MU814-I/PH
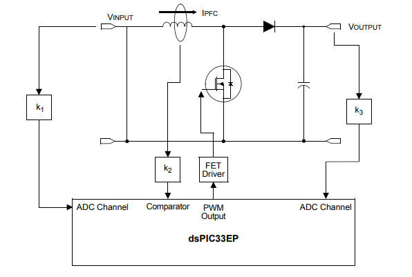
Вставка конвертера поддержки DSPIC33EP512MU814-I/PH

вопросы и ответы
Q. Ваши продукты первоначальны?
: Да, все продукты первоначальный, новый первоначальный импорт наша цель.
Q: Которые сертификаты вы имеете?
: Мы компания ISO и член аттестованные 9001:2015 ERAI.
Q: Можете вы поддержать заказ или образец небольшого количества? Образец свободен?
: Да, мы поддерживаем заказ образца и небольшой заказ. Цена образца различна согласно вашим заказу или проекту.
Q: Как грузить мой заказ? Безопасно?
: Мы используем срочный для того чтобы грузить, как DHL, Federal Express, UPS, TNT, EMS.We можем также использовать вашего предложенного товароотправителя. Продукты находятся в хорош пакуя и обеспечить безопасность и нас ответственен к повреждению продукта к вашему заказу.
Q: Как насчет времени выполнения?
: Мы можем грузить части запаса не позднее 5 рабочих дней. Если без запаса, мы подтвердим время выполнения для вас основали на вашем количестве заказа.