Держатель IC SSOP24 водителя Полу-моста квадрацикла IC TLE8444SL водителя мотора поверхностный
Характер продукции TLE8444SL
TLE8444SL защищенный Квадрацикл-Половин-Мост-IC прицеленный к автомобильным и промышленным применениям контроля за движением. TLE8444SL монолитовое умирает основанный на умной смешанной технологии SPT которая совмещает сети двухполярных и CMOS управлением с приборами силы DMOS. DC-моторами можно управлять во вперед (cw), обратный (ccw), тормоз и высокоимпедансные режимы где по мере того как StepperMotors можно управлять в Не-настоящих, отрицательных/положительных режимах выхода настоящих. Этих различных режимов можно легко достигнуть через стандартный параллельный интерфейс прибора к микроконтроллеру.
Спецификация TLE8444SL
| Номер детали | TLE8444SL |
| Тип мотора - Stepper | Двухполярный, униполярный |
| Тип мотора - AC, DC | Почищенный щеткой DC |
| Функция | Водитель - полностью этап интегрированных, контроля и силы |
| Выходная конфигурация | Половинный мост (4) |
| Интерфейс | Параллельный |
| Технология | BiCDMOS |
| Применения | Автомобильный |
| Текущий объем производства | 1A |
| Напряжение тока - поставка | 8V | 18V |
| Напряжение тока - нагрузка | 8V | 18V |
| Рабочая температура | -40°C | 150°C (TJ) |
| Устанавливать тип | Поверхностный держатель |
| Пакет/случай | 24-SSOP (0,154", ширина 3.90mm) |
| Пакет прибора поставщика | PG-SSOP-24-7 |
Особенности TLE8444SL
Применения TLE8444SL
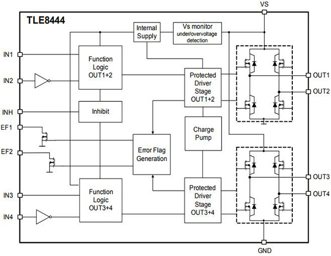
Блок-схема TLE8444SL

Штыревая идентификация TLE8444SL

вопросы и ответы
Q. Ваши продукты первоначальны?
: Да, все продукты первоначальный, новый первоначальный импорт наша цель.
Q: Которые сертификаты вы имеете?
: Мы компания ISO и член аттестованные 9001:2015 ERAI.
Q: Можете вы поддержать заказ или образец небольшого количества? Образец свободен?
: Да, мы поддерживаем заказ образца и небольшой заказ. Цена образца различна согласно вашим заказу или проекту.
Q: Как грузить мой заказ? Безопасно?
: Мы используем срочный для того чтобы грузить, как DHL, Federal Express, UPS, TNT, EMS.We можем также использовать вашего предложенного товароотправителя. Продукты находятся в хорош пакуя и обеспечить безопасность и нас ответственен к повреждению продукта к вашему заказу.
Q: Как насчет времени выполнения?
: Мы можем грузить части запаса не позднее 5 рабочих дней. Если без запаса, мы подтвердим время выполнения для вас основали на вашем количестве заказа.