Конвертер WFDFN12 IC LMR23615QDRRRQ1 1.5A регуляторов напряжения тока одновременный понижение
Характер продукции LMR23615QDRRRQ1
LMR23615QDRRRQ1 ПРОСТОЕ SWITCHER® легкое - использовать 36 v, 1,5 одновременный понижение регулятор. LMR23615QDRRRQ1 с широким рядом входного сигнала от 4 v к 36 v, прибор соответствующее для различных применений от промышленного к автомобильному для подготовлять силы от нерегулированных источников. управление Пик-настоящ-режима использовано для того чтобы достигнуть простой компенсации контура управления и ограничиваться cycleby-цикла настоящего. Спокойное течение µA 75 делает его соответствующим для использующих энергию батаре систем. Ультра-низкое течение выключения 2-µA может дальше увеличивать время работы от батарей. Внутренняя компенсация петли значит что потребитель свободен от нудной задачи дизайна компенсации петли. Это также уменьшает внешние компоненты.
Спецификация LMR23615QDRRRQ1
| Номер детали | LMR23615QDRRRQ1 |
| Функция | Понижение |
| Выходная конфигурация | Позитв |
| Топология | Самец оленя |
| Тип выхода | Регулируемый |
| Количество выходов | 1 |
| Напряжение тока - входной сигнал (минута) | 4V |
| Напряжение тока - входной сигнал (Макс) | 36V |
| Напряжение тока - выход (минута/зафиксированный) | 1V |
| Напряжение тока - выход (Макс) | 28V |
| Текущий объем производства | 1.5A |
| Частота - переключение | 2.425MHz |
| Одновременный выпрямитель тока | Да |
| Рабочая температура | -40°C | 125°C (TJ) |
| Устанавливать тип | Поверхностный держатель, Wettable фланк |
| Пакет/случай | 12-WFDFN подвергло пусковая площадка действию |
| Пакет прибора поставщика | 12-SON (3x3) |
Особенности LMR23615QDRRRQ1
Применения LMR23615QDRRRQ1
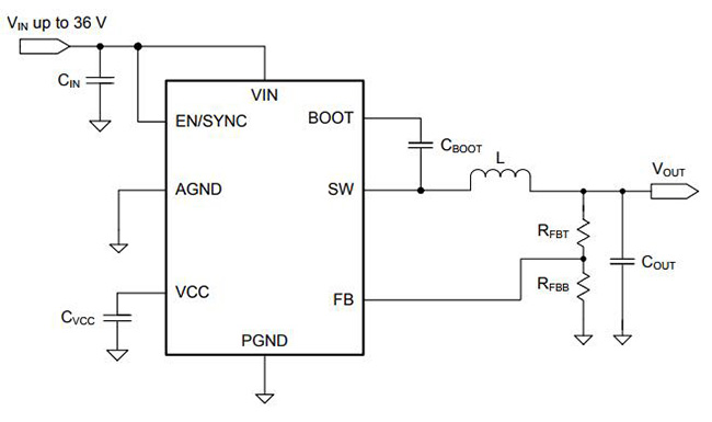
Упрощенная схема LMR23615QDRRRQ1

Конфигурация Pin LMR23615QDRRRQ1

вопросы и ответы
Q. Ваши продукты первоначальны?
: Да, все продукты первоначальный, новый первоначальный импорт наша цель.
Q: Которые сертификаты вы имеете?
: Мы компания ISO и член аттестованные 9001:2015 ERAI.
Q: Можете вы поддержать заказ или образец небольшого количества? Образец свободен?
: Да, мы поддерживаем заказ образца и небольшой заказ. Цена образца различна согласно вашим заказу или проекту.
Q: Как грузить мой заказ? Безопасно?
: Мы используем срочный для того чтобы грузить, как DHL, Federal Express, UPS, TNT, EMS.We можем также использовать вашего предложенного товароотправителя. Продукты находятся в хорош пакуя и обеспечить безопасность и нас ответственен к повреждению продукта к вашему заказу.
Q: Как насчет времени выполнения?
: Мы можем грузить части запаса не позднее 5 рабочих дней. Если без запаса, мы подтвердим время выполнения для вас основали на вашем количестве заказа.