автомобиль 6V откалывает конвертер TPS6285020MQDRLRQ1 2A автомобильный понижение
Характер продукции TPS6285020MQDRLRQ1
TPS6285020MQDRLRQ1 семья высокой эффективности 1-A, 2-A (непрерывное), и 3-A штыр-к-штыря (пик), легкой - использовать одновременные понижение конвертеры DC/DC.
TPS6285020MQDRLRQ1 основано на пиковой настоящей топологии управлением режима. TPS6285020MQDRLRQ1 конструировало для автомобильных применений как развлекательно-информационная передача и предварительные системы помощи водителя. Низкие сопротивляющиеся переключатели позволяют до течения длительной мощности 2-A и пикового течения 3-A. В TPS6285020MQDRLRQ1, переключая частота внешне регулируема от 1,8 MHz до 4 MHz. Приборы можно также синхронизировать к внешним часам в частотном ряде та же самой частоты.
В режиме PWM/PFM, приборы автоматически вписывают силу - спасительный режим на легких нагрузках для поддержания высокой эффективности через всю нагруженную область. TPS6285020MQDRLRQ1 точность напряжения тока выхода 1% в режиме PWM
которая помощь конструировать электропитание с высокой точностью напряжения тока выхода.
Спецификация TPS6285020MQDRLRQ1
| Номер детали | TPS6285020MQDRLRQ1 |
| Функция | Понижение |
| Выходная конфигурация | Позитв |
| Топология | Самец оленя |
| Тип выхода | Зафиксированный |
| Количество выходов | 1 |
| Напряжение тока - входной сигнал (минута) | 2.7V |
| Напряжение тока - входной сигнал (Макс) | 6V |
| Напряжение тока - выход (минута/зафиксированный) | 1.8V |
| Текущий объем производства | 2A |
| Частота - переключение | 1.8MHz | 4MHz |
| Одновременный выпрямитель тока | Да |
| Рабочая температура | -40°C | 125°C (ЖИВОТИКИ) |
| Устанавливать тип | Поверхностный держатель |
| Пакет/случай | SOT-583 |
| Пакет прибора поставщика | SOT-583 |
Особенности TPS6285020MQDRLRQ1
Применения TPS6285020MQDRLRQ1
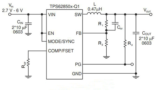
Упрощенная схема TPS6285020MQDRLRQ1

Конфигурация Pin TPS6285020MQDRLRQ1

Функциональная блок-схема TPS6285020MQDRLRQ1

вопросы и ответы
Q. Ваши продукты первоначальны?
: Да, все продукты первоначальный, новый первоначальный импорт наша цель.
Q: Которые сертификаты вы имеете?
: Мы компания ISO и член аттестованные 9001:2015 ERAI.
Q: Можете вы поддержать заказ или образец небольшого количества? Образец свободен?
: Да, мы поддерживаем заказ образца и небольшой заказ. Цена образца различна согласно вашим заказу или проекту.
Q: Как грузить мой заказ? Безопасно?
: Мы используем срочный для того чтобы грузить, как DHL, Federal Express, UPS, TNT, EMS.We можем также использовать вашего предложенного товароотправителя. Продукты находятся в хорош пакуя и обеспечить безопасность и нас ответственен к повреждению продукта к вашему заказу.
Q: Как насчет времени выполнения?
: Мы можем грузить части запаса не позднее 5 рабочих дней. Если без запаса, мы подтвердим время выполнения для вас основали на вашем количестве заказа.