LMG1025QDEETQ1 автомобильная низкая сторона GaN и водитель MOSFET для высокочастотных и узких применений ИМПа ульс
Характер продукции LMG1025QDEETQ1
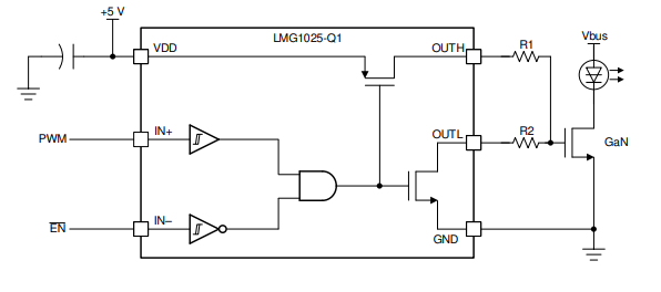
LMG1025QDEETQ1 FET GaN повышени-режима низко-стороны одиночного канала и на уровне логик водитель MOSFET для высоких переключая применений частоты автомобильных. Узкая возможность ширины ИМПа ульс, быстрая переключая спецификация, и небольшой комбайн искажения ИМПа ульс значительного для увеличения LiDAR, ToF, и ширины ИМПа ульс выхода конвертера силы performance.1.25-ns включают более сильные, болеебезопасные ИМПы ульс диода. Это, совмещенный с искажением 300 ns, водит к длиннорейсовому, задержка точного распространения LiDAR/ToF systems.2.9-ns значительно улучшает время на ответ контура управления и таким образом общую характеристику конвертеров силы. Разделенный выход позволяет прочности и времени привода независимо, который нужно отрегулировать через внешние резисторы между OUTH, OUTL, и воротами FET.
Спецификация LMG1025QDEETQ1
| Управляемая конфигурация | Низко-сторона |
| Тип канала | Одиночный |
| Количество водителей | 1 |
| Тип ворот | N-канал, MOSFET P-канала |
| Напряжение тока - поставка | 4.75V | 5.25V |
| Напряжение тока логики - VIL, VIH | 1.8V, 1.7V |
| Настоящий - пиковая мощность (источник, раковина) | 7A, 5A |
| Тип входного сигнала | Переворачивать, Не-переворачивая |
| Время подъема/падения (тип) | 650ps, 850ps |
| Рабочая температура | -40°C | 125°C (TJ) |
Особенности LMG1025QDEETQ1
AEC-Q100 ранг 1 квалифицировала
типичная минимальная ширина входного импульса 1.25-ns
типичная поднимая задержка распространения 2.6-ns
типичная понижаясь задержка распространения 2.9-ns
типичное искажение ИМПа ульс 300-ps
Независимая тяга-вверх 7-A и опрокинутое течение 5-A
типичное время восхода 650-ps (нагрузка 220-pF)
типичное время падения 850-ps (нагрузка 220-pF)
2-mm x 2 пакет mm QFN
Переворачивающ и не-переворачивающ входные сигналы
UVLO и предохранение от сверх-температуры
Одиночная подача напряжения 5-V
Применения LMG1025QDEETQ1
Автомобильный LIDAR
Контроль водителя
Датчик обнаружения оккупанта корабля
Конвертер DC/DC
Типичная диаграмма системы LMG1025QDEETQ1

Конфигурация Pin и функции LMG1025QDEETQ1

вопросы и ответы
Q. Ваши продукты первоначальны?
: Да, все продукты первоначальный, новый первоначальный импорт наша цель.
Q: Которые сертификаты вы имеете?
: Мы компания ISO и член аттестованные 9001:2015 ERAI.
Q: Можете вы поддержать заказ или образец небольшого количества? Образец свободен?
: Да, мы поддерживаем заказ образца и небольшой заказ. Цена образца различна согласно вашим заказу или проекту.
Q: Как грузить мой заказ? Безопасно?
: Мы используем срочный для того чтобы грузить, как DHL, Federal Express, UPS, TNT, EMS.We можем также использовать вашего предложенного товароотправителя. Продукты находятся в хорош пакуя и обеспечить безопасность и нас ответственен к повреждению продукта к вашему заказу.
Q: Как насчет времени выполнения?
: Мы можем грузить части запаса не позднее 5 рабочих дней. Если без запаса, мы подтвердим время выполнения для вас основали на вашем количестве заказа.