Спецификации
Номер модели :
EFR32BG22C224F512GM40-C
Место происхождения :
CN
Количество минимального заказа :
10
Условия оплаты :
T/T, L/C, западное соединение
Срок поставки :
5-8 дней работы
Упаковывая детали :
40-VFQFN
Номер детали :
EFR32BG22C224F512GM40-C
Максимальная скорость передачи данных :
2 Mbps
Сила выхода :
dBm 6
Чувствительность :
- dBm 96,2
Размер памяти программы :
512 КБ
Тип ОЗУ данных :
RAM
Описание

Система на обломоке - пакет BT IC EFR32BG22C224F512GM40-C RF гекконовых QFN40 SoC голубой

 

Характер продукции EFR32BG22C224F512GM40-C

EFR32BG22C224F512GM40-C часть беспроводного портфолио гекконовых. EFR32BG22C224F512GM40-C идеально для включать дружественную к энерги сеть BT 5,2 для приборов IoT. Решение одно-плашки EFR32BG22C224F512GM40-C совмещает 76,8 MHz Cortex-M33 с радио высокой эффективности 2.4GHz для того чтобы обеспечить ведущее в отрасли, радиотелеграф энергии эффективный, SoC для IoT соединило применения.


Спецификация EFR32BG22C224F512GM40-C

Тип

TxRx + MCU

Семья/стандарт RF

BT

Протокол

BT v5.2

Модуляция

2FSK, DSSS, GFSK, GMSK, MSK, OQPSK

Частота

2.4GHz | 2.4835GHz

Тариф данных (Макс)

2Mbps

Сила - выход

6dBm

Чувствительность

-106.7dBm

Размер запоминающего устройства

512kB внезапное, RAM 32kB

Последовательные интерфейсы

ADC, ² c I, ² s I, PWM, SPI, IrDA, UART, USART

 

Особенности EFR32BG22C224F512GM40-C

Поддержанный формат модуляции
2 (g) FSK с полностью конфигурируемый формировать
OQPSK DSSS
(G) MSK
Поддержка протокола
Энергия BT низкая (BT 5,2)
Определение азимута используя угол входа ЭМВ в приемник (AoA) и угол-ofDeparture (AoD)
Собственнический
Широкий рабочий диапазон
1,71 v до одиночному электропитанию 3,8 v
-40 °C к °C 125
Признаки безопасности
Безопасный ботинок с корнем доверия и безопасного затяжелителя (RTSL)
Ускорение оборудования криптографическое для AES128/256, SHA-1, SHA-2 (бита до 256), ECC (бита до 256), ECDSA, и ECDH
Истинный произвольно-пронумерованный генератор (TRNG) уступчивый с NIST SP800-90 и AIS-31
Безопасный отлаживайте с замком/откройте

 

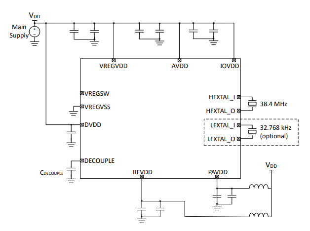
Цепь применения EFR32BG22C224F512GM40-C типичная: Сразу конфигурация поставки без DCDC

Система EFR32BG22C224F512GM40-C BT IC RF на пакете гекконовых QFN40 SoC обломока голубом

 

вопросы и ответы
Q. Ваши продукты первоначальны?
: Да, все продукты первоначальный, новый первоначальный импорт наша цель.
Q: Которые сертификаты вы имеете?
: Мы компания ISO и член аттестованные 9001:2015 ERAI.
Q: Можете вы поддержать заказ или образец небольшого количества? Образец свободен?
: Да, мы поддерживаем заказ образца и небольшой заказ. Цена образца различна согласно вашим заказу или проекту.
Q: Как грузить мой заказ? Безопасно?
: Мы используем срочный для того чтобы грузить, как DHL, Federal Express, UPS, TNT, EMS.We можем также использовать вашего предложенного товароотправителя. Продукты находятся в хорош пакуя и обеспечить безопасность и нас ответственен к повреждению продукта к вашему заказу.
Q: Как насчет времени выполнения?
: Мы можем грузить части запаса не позднее 5 рабочих дней. Если без запаса, мы подтвердим время выполнения для вас основали на вашем количестве заказа.

Отправьте сообщение этому поставщику
Отправляй сейчас

Система EFR32BG22C224F512GM40-C BT IC RF на пакете гекконовых QFN40 SoC обломока голубом

Спросите последнюю цену
Номер модели :
EFR32BG22C224F512GM40-C
Место происхождения :
CN
Количество минимального заказа :
10
Условия оплаты :
T/T, L/C, западное соединение
Срок поставки :
5-8 дней работы
Упаковывая детали :
40-VFQFN
Контактный поставщик
Система EFR32BG22C224F512GM40-C BT IC RF на пакете гекконовых QFN40 SoC обломока голубом

ShenZhen Mingjiada Electronics Co.,Ltd.

Verified Supplier
4 Годы
shenzhen
Вид деятельности :
Раздатчик/оптовик
Общее годовое :
1000000-2000000
Количество работников :
20~50
Уровень сертификации :
Verified Supplier
Узнайте о аналогичных продуктах
Смотрите больше
Контактный поставщик
Требование о предоставлении