Полимер 32-VQFN иона лития IC регулятора батареи BQ40Z50RSMR многофункциональный
Характер продукции BQ40Z50RSMR
Прибор BQ40Z50RSMR, включая технология Track™ patentedImpedance, полно интегрированные, одно-обломок, основанное на пакет решение которое обеспечивает richarray особенностей для газа калибруя, защита, andauthentication для блоков батарей Li-иона и Li-полимера клетки 1 серии, 2 серий, 3 серий, и 4 серий.
Спецификация BQ40Z50RSMR
|
Номер детали |
BQ40Z50RSMR |
|
Количество клеток |
1 | 4 |
|
Предохранение от недостатка |
Над течением, над температурой, над/под напряжением тока, коротким замыканием |
|
Интерфейс |
SMBus |
|
Рабочая температура |
-40°C | 85°C (ЖИВОТИКИ) |
|
Устанавливать тип |
Поверхностный держатель |
Особенности BQ40Z50RSMR
Применения BQ40Z50RSMR
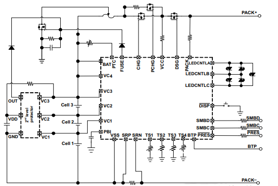
Упрощенная схема BQ40Z50RSMR

вопросы и ответы
Q. Ваши продукты первоначальны?
: Да, все продукты первоначальный, новый первоначальный импорт наша цель.
Q: Которые сертификаты вы имеете?
: Мы компания ISO и член аттестованные 9001:2015 ERAI.
Q: Можете вы поддержать заказ или образец небольшого количества? Образец свободен?
: Да, мы поддерживаем заказ образца и небольшой заказ. Цена образца различна согласно вашим заказу или проекту.
Q: Как грузить мой заказ? Безопасно?
: Мы используем срочный для того чтобы грузить, как DHL, Federal Express, UPS, TNT, EMS.We можем также использовать вашего предложенного товароотправителя. Продукты находятся в хорош пакуя и обеспечить безопасность и нас ответственен к повреждению продукта к вашему заказу.
Q: Как насчет времени выполнения?
: Мы можем грузить части запаса не позднее 5 рабочих дней. Если без запаса, мы подтвердим время выполнения для вас основали на вашем количестве заказа.