Водитель СИД Мульти-топологии TPS92691QPWPRQ1 с усилителем чувства Рельс-К-рельса настоящим
Характер продукции TPS92691QPWPRQ1
TPS92691QPWPRQ1 разносторонний регулятор СИД который может поддержать ряд повысительных или понижение топологий водителя. Прибор снабжает метод управлением режима течения пика фиксированн-частоты с programmable переключая частотой, компенсацией наклона, и временем мягк-начала. Он включает усилитель чувства рельс-к-рельса высокого напряжения (65-V) настоящий который может сразу измерить СИД настоящее используя или на стороне высокого давления или резистор чувства серии низко-стороны. Усилитель конструирован для того чтобы достигнуть низкого входного сигнала возместил напряжение тока и достигает точности СИД лучше чем ±3% настоящей над диапазоном температур соединения 25℃ к 140℃ и рядом напряжения тока единого режима выхода 0 до 60 V.
Спецификация TPS92691QPWPRQ1
|
Номер детали |
TPS92691QPWPRQ1 |
|
Количество выходов |
1 |
|
Напряжение тока - поставка (минута) |
4.5V |
|
Напряжение тока - поставка (Макс) |
65V |
|
Напряжение тока - выход |
65V |
|
Частота |
80kHz | 700kHz |
|
Затемнять |
Аналог, PWM |
|
Применения |
Автомобильный, освещающ |
|
Рабочая температура |
-40°C | 125°C (ЖИВОТИКИ) |
Особенности TPS92691QPWPRQ1
Применения TPS92691QPWPRQ1
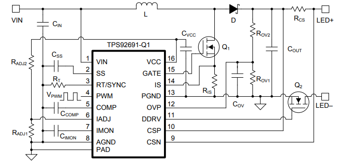
Типичная схема применения водителя СИД поддержки TPS92691QPWPRQ1

вопросы и ответы
Q. Ваши продукты первоначальны?
: Да, все продукты первоначальный, новый первоначальный импорт наша цель.
Q: Которые сертификаты вы имеете?
: Мы компания ISO и член аттестованные 9001:2015 ERAI.
Q: Можете вы поддержать заказ или образец небольшого количества? Образец свободен?
: Да, мы поддерживаем заказ образца и небольшой заказ. Цена образца различна согласно вашим заказу или проекту.
Q: Как грузить мой заказ? Безопасно?
: Мы используем срочный для того чтобы грузить, как DHL, Federal Express, UPS, TNT, EMS.We можем также использовать вашего предложенного товароотправителя. Продукты находятся в хорош пакуя и обеспечить безопасность и нас ответственен к повреждению продукта к вашему заказу.
Q: Как насчет времени выполнения?
: Мы можем грузить части запаса не позднее 5 рабочих дней. Если без запаса, мы подтвердим время выполнения для вас основали на вашем количестве заказа.