автомобиль 2MHz откалывает двойной сильнотоковый конвертер 28VQFN самца оленя LP873220RHDRQ1
Характер продукции LP873220RHDRQ1
LP873220RHDRQ1 конструировано для того чтобы соотвествовать управления силы самых последних процессоров и платформ в автомобильных применениях камеры и радиолокатора.
LP873220RHDRQ1 имеет 2 - понижение конвертеры DC/DC, 2 линейных регулятора, и 2 общецелевых сигнала цифров-выхода. LP873220RHDRQ1 проконтролировано последовательным интерфейсом I2C-compatible и разрешающий сигнал.
Спецификация LP873220RHDRQ1
| Номер детали | LP873220RHDRQ1 |
|
Топология
|
Понижение (самец оленя) (2), линейное (LDO) (2)
|
|
Количество выходов
|
4
|
|
Частота - переключение
|
2MHz
|
|
Напряжение тока/текущий объем производства 1
|
0.7V | 3.36V, 2A
|
|
Напряжение тока/текущий объем производства 2
|
0.7V | 3.36V, 2A
|
|
Напряжение тока/текущий объем производства 3
|
0.8V | 3.3V, 300mA
|
|
водитель w/LED
|
Никакой
|
|
w/Supervisor
|
Никакой
|
|
w/Sequencer
|
Никакой
|
|
Напряжение тока - поставка
|
2.5V | 5.5V
|
|
Рабочая температура
|
-40°C | 125°C (ЖИВОТИКИ)
|
|
Устанавливать тип
|
Поверхностный держатель, Wettable фланк
|
|
Пакет/случай
|
28-VFQFN подвергло пусковая площадка действию
|
|
Пакет прибора поставщика
|
28-VQFN (5x5)
|
Особенности LP873220RHDRQ1
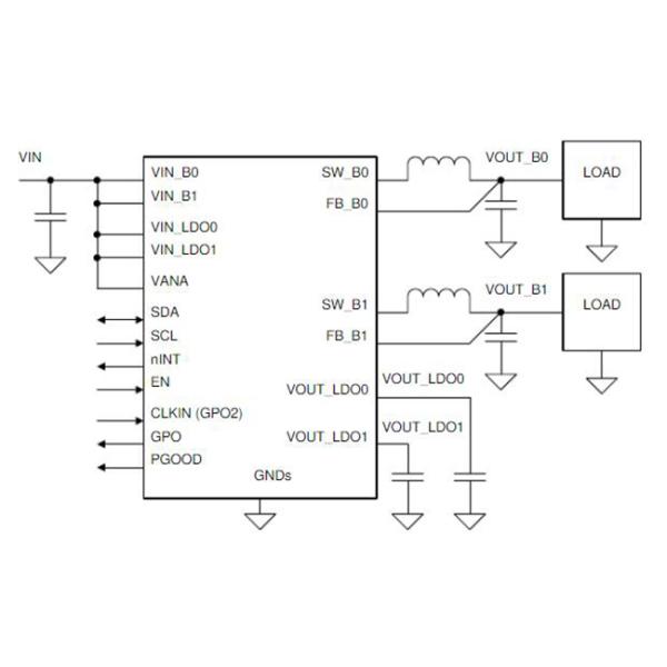
Упрощенная схема LP873220RHDRQ1

вопросы и ответы
Q. Ваши продукты первоначальны?
: Да, все продукты первоначальный, новый первоначальный импорт наша цель.
Q: Которые сертификаты вы имеете?
: Мы компания ISO и член аттестованные 9001:2015 ERAI.
Q: Можете вы поддержать заказ или образец небольшого количества? Образец свободен?
: Да, мы поддерживаем заказ образца и небольшой заказ. Цена образца различна согласно вашим заказу или проекту.
Q: Как грузить мой заказ? Безопасно?
: Мы используем срочный для того чтобы грузить, как DHL, Federal Express, UPS, TNT, EMS.We можем также использовать вашего предложенного товароотправителя. Продукты находятся в хорош пакуя и обеспечить безопасность и нас ответственен к повреждению продукта к вашему заказу.
Q: Как насчет времени выполнения?
: Мы можем грузить части запаса не позднее 5 рабочих дней. Если без запаса, мы подтвердим время выполнения для вас основали на вашем количестве заказа.