Автомобиль откалывает водителя ворот UCC27531QDBVRQ1 автомобильный 2.5-A 5-A одноканальный
Характер продукции UCC27531QDBVRQ1
UCC27531QDBVRQ1 водитель одноканального, высокоскоростных, ворот способный на эффектно управлять переключателями мощности MOSFET и IGBT путем использование до источника 2.5-A и течения раковины 5-A (несимметричный привод) пикового. Сильная возможность раковины в несимметричном приводе поддерживает невосприимчивость против паразитного влияния включения Miller.
Прибор UCC27531QDBVRQ1 может также отличать конфигурацией разделени-выхода где течение ворот-привода найденный через штырь OUTH и утонуто через штырь OUTL. Это расположение штыря позволяет потребителю приложить независимые резисторы включения и поворота- к штырям OUTH и OUTL соответственно и легко проконтролировать переключая тарифы ряда.
Спецификация UCC27531QDBVRQ1
| Номер детали: | UCC27531QDBVRQ1 |
| IGBT, водители ворот MOSFET | |
| На стороне высокого давления, Низко-сторона | |
| SMD/SMT | |
| SOT-23-6 | |
| 1 водитель | |
| 1 выход | |
| 5 a | |
| 10 v | |
| 35 v | |
| Переворачивать, Не-переворачивая | |
| 15 ns | |
| 7 ns | |
| - 40 c | |
| + 140 c |
Особенности UCC27531QDBVRQ1
Применения UCC27531QDBVRQ1
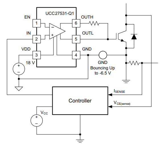
Управлять IGBT без отрицательного смещения UCC27531QDBVRQ1

Конфигурации Pin UCC27531QDBVRQ1

вопросы и ответы
Q. Ваши продукты первоначальны?
: Да, все продукты первоначальный, новый первоначальный импорт наша цель.
Q: Которые сертификаты вы имеете?
: Мы компания ISO и член аттестованные 9001:2015 ERAI.
Q: Можете вы поддержать заказ или образец небольшого количества? Образец свободен?
: Да, мы поддерживаем заказ образца и небольшой заказ. Цена образца различна согласно вашим заказу или проекту.
Q: Как грузить мой заказ? Безопасно?
: Мы используем срочный для того чтобы грузить, как DHL, Federal Express, UPS, TNT, EMS.We можем также использовать вашего предложенного товароотправителя. Продукты находятся в хорош пакуя и обеспечить безопасность и нас ответственен к повреждению продукта к вашему заказу.
Q: Как насчет времени выполнения?
: Мы можем грузить части запаса не позднее 5 рабочих дней. Если без запаса, мы подтвердим время выполнения для вас основали на вашем количестве заказа.