Автомобиль откалывает TPS92602BQPWPRQ1 одиночное и двойное - водитель СИД фары канала автомобильный
Характер продукции TPS92602BQPWPRQ1
Приборы TPS92602BQPWPRQ1 водитель одноканального и двойн-канала высоко-сторон-настоящий СИД. С полными защитой и диагностиками, эта семья приборов предназначена для и идеально одета к автомобильному переднему освещению.
Спецификация TPS92602BQPWPRQ1
| Номер детали | TPS92602BQPWPRQ1 |
| Частота | 100kHz | 600kHz |
| Затемнять | Аналог, PWM |
| Применения | Автомобильный, освещающ |
| Рабочая температура | -40°C | 125°C (ЖИВОТИКИ) |
| Устанавливать тип | Поверхностный держатель |
| Пакет/случай | 28-PowerTSSOP (0,173", ширина 4.40mm) |
Особенности TPS92602BQPWPRQ1
Ввод напряжения: 4 V-40 v (45 Abs v. Максимальный)
Напряжение тока выхода: 4 V-75 v (80 Abs v. Максимальный)
Регулятор Настоящ-режима Фиксированн-частоты с интегрированной компенсацией наклона
2 регулированных петли, Постоянн-настоящего выход и выход Постоянн-напряжения тока каждого канала
На стороне высокого давления настоящее чувство
Чувство напряжения тока выхода, ссылка внутреннего напряжения: 2,2 v ±5%
Интегрированный водитель Низко-стороны NMOS-FET: Тип пикового Ворот-привода настоящий. 0,7 a
Синхронизация частоты
И PWM затемняя и сетноое-аналогов затемнять
Применения TPS92602BQPWPRQ1
Автомобильный водитель СИД фары
Применения СИД Высоко-яркости
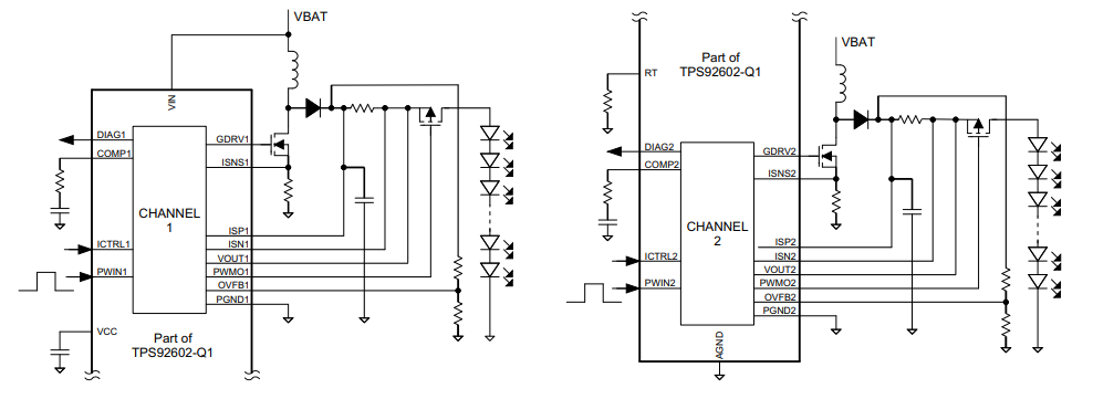
Типичная схема TPS92602BQPWPRQ1

вопросы и ответы
Q. Ваши продукты первоначальны?
: Да, все продукты первоначальный, новый первоначальный импорт наша цель.
Q: Которые сертификаты вы имеете?
: Мы компания ISO и член аттестованные 9001:2015 ERAI.
Q: Можете вы поддержать заказ или образец небольшого количества? Образец свободен?
: Да, мы поддерживаем заказ образца и небольшой заказ. Цена образца различна согласно вашим заказу или проекту.
Q: Как грузить мой заказ? Безопасно?
: Мы используем срочный для того чтобы грузить, как DHL, Federal Express, UPS, TNT, EMS.We можем также использовать вашего предложенного товароотправителя. Продукты находятся в хорош пакуя и обеспечить безопасность и нас ответственен к повреждению продукта к вашему заказу.
Q: Как насчет времени выполнения?
: Мы можем грузить части запаса не позднее 5 рабочих дней. Если без запаса, мы подтвердим время выполнения для вас основали на вашем количестве заказа.