3 силовой модуль НФВА35065 650В 50А инвертора НФВА35065Л32 участков автомобильный умный
Описание продукта NFVA35065L32
NFVA35065L32 — это усовершенствованный модуль Automotive SPM®, обеспечивающий полнофункциональный высокопроизводительный выходной каскад инвертора для гибридных и электрических транспортных средств.
NFVA35065L32 включает в себя оптимизированный привод затвора встроенных IGBT для минимизации электромагнитных помех и потерь, а также обеспечивает несколько функций защиты на модуле, включая блокировку при пониженном напряжении, отключение при перегрузке по току, тепловой мониторинг ИС привода и отчеты об ошибках.Встроенному высокоскоростному HVIC требуется только одно напряжение питания, и он преобразует входящие входы логических элементов в высоковольтные и сильноточные управляющие сигналы, необходимые для правильного управления внутренними IGBT модуля.Для каждой фазы доступны отдельные отрицательные клеммы IGBT для поддержки самых разнообразных алгоритмов управления.
Спецификация NFVA35065L32
| Номер продукта | НФВА35065L32 |
|
Тип
|
БТИЗ
|
|
Конфигурация
|
3-фазный инвертор
|
|
Текущий
|
50 А
|
|
Напряжение
|
650 В
|
|
Напряжение - Изоляция
|
2500 В среднекв.
|
|
Тип крепления
|
Сквозное отверстие
|
|
Пакет/кейс
|
27-Модуль PowerDIP (1,205 дюйма, 30,60 мм)
|
Особенности NFVA35065L32
Применение NFVA35065L32
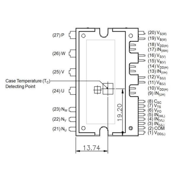
Конфигурация контактов NFVA35065L32

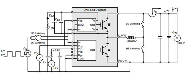
Пример схемы для проверки переключения NFVA35065L32

NFVA35065L32 — Порядок затяжки монтажных винтов

Часто задаваемые вопросы
В. Являются ли ваши продукты оригинальными?
О: Да, все продукты являются оригинальными, наша цель - новый оригинальный импорт.
Q: Какие сертификаты у вас есть?
О: Мы сертифицированная компания по стандарту ISO 9001:2015 и член ERAI.
В: Можете ли вы поддержать заказ небольшого количества или образец? Является ли образец бесплатным?
О: Да, мы поддерживаем заказ образца и небольшой заказ. Стоимость образца зависит от вашего заказа или проекта.
В: Как отправить мой заказ?Это безопасно?
О: мы используем экспресс-доставку, такую как DHL, FedEx, UPS, TNT, EMS. Мы также можем использовать предложенного вами экспедитора. Товары будут в хорошей упаковке и обеспечат безопасность, и мы несем ответственность за повреждение продукта вашего заказа.
В: Что насчет времени выполнения?
О: мы можем отправить запасные части в течение 5 рабочих дней. Если их нет на складе, мы подтвердим для вас время выполнения заказа в зависимости от количества вашего заказа.