Акселерометр силы BMA400,3-axes ультра-низкий
Сила SMD SMT триаксиального акселерометра 3-оси датчика BMA400 ускорения Ультра-низкая
>Применения
• Шаг считая с ультра-низким текущим потреблением для обширной продолжительности жизни батареи
• Предварительное управление силы системы для мобильных применений и (умных) дозоров
• Применения фитнеса/отслеживать деятельности
• Кран/двойной воспринимать крана
• Обнаружение падения для вносить в журнал гарантии
• Измерения окна/двери для контроля климата и аварийных систем
• Применения IoT приведенные в действие батареями монетки управляемыми клеткой, требуя <1ua and="" auto-wakeup="" functionality="">
> Особенности
• Размер небольшого пакета
• Ультра-низкая сила
• Programmable функциональность
• На-обломок FIFO
• Цифровой интерфейс
• RoHS уступчивое, свободный от галоид

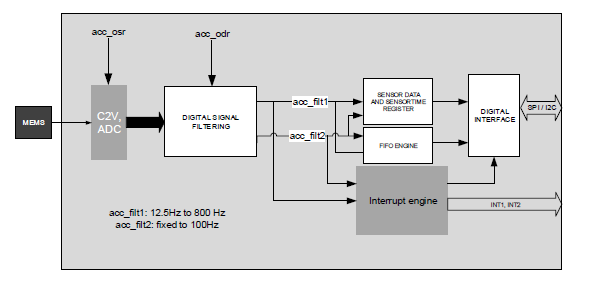
>Описание
бит 12, цифровой, триаксиальный датчик ускорения с умным движением на-обломока и положени-вызванные особенности прерывания.
>Спецификации
> Торгуя проводник
Доставка:
---Период доставки: Для частей в-запаса, оценены, что грузят заказы вне в 3 оцененных днях, как только погруженный,
срок поставки зависит от внизу несущих вы выбрали:
» DHL срочный, 3-7 рабочих дней.
» ECommerce DHL, 12-22 рабочих дней.
» Приоритет Federal Express международный, 3-7 рабочих дней
» EMS, 10-15 рабочих дней.
» Зарегистрированная воздушная почта, 15-30 рабочих дней.
---Грузя тарифы: После подтверждать заказ, мы оценим грузя цену основанную на весе
товары.
---Грузя вариант: Мы обеспечиваем DHL, Federal Express, EMS, SF срочное, и зарегистрированную доставку воздушной почты международную.
---Отслеживать доставки: Мы сообщим вас электронной почтой с отслеживая номером как только заказ погружен.
Возвращающ гарантия:
---Возвращающ: Возвращения нормально приняты завершанный в течение 30 дней от даты пересылки. Части
быть неиспользованный и в первоначальной упаковке. Клиент должен принять обязанность для доставки.
Гарантия:
---Все приобретения Retechip приходят с policyThis 30 возвращения задней части денег дня гарантия не применится к любым
деталь где дефекты были причинены неправильным собранием клиента, отказ клиентом следовать
деятельность инструкций, изменения продукта, нерадивых или неправильных.
Приказывать:
---T/T, PayPal, кредитная карточка включает визу, мастера, American Express.