Реактор 280kw реактора VFD выхода AC VFD 3 участка RACL 2% SLK-700-0.04

►Обзор продуктов
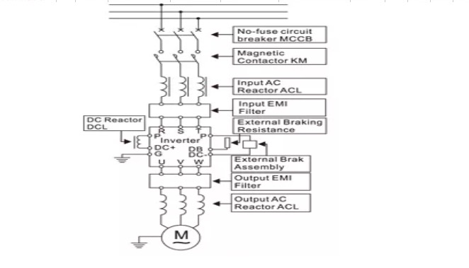
Реакторы AC выхода использованы на стороне нагрузки инвертора, и подачах мотора настоящих через эти реакторы. Реактор AC выхода компенсирует емкостное течение реверсирования обязанности длинного кабеля для ровный фильтровать, уменьшения переходного напряжения тока dv/dt и увеличивать жизнь мотора. Уменьшите шум мотора, уменьшите потерю на вихревые токи, уменьшить течение утечки причиненное гармониками высоко-заказа входного сигнала, и защитить приборы силы переключая внутри инвертора.
1. Металлический стержень сделан из высококачественного ориентированного листа кремния стального. Столбец ядра разделен в равномерные небольшие части через множественные воздушные зазоры. Воздушный зазор использует высокотемпературный и высокопрочный слипчивый клей близко для того чтобы скрепить каждый небольшой раздел столбца ядра с верхними и более низкими хомутами утюга. Конечная грань ядра распылена с высококачественной антиржавейной краской, которая разрешает проблему ржаветь на поверхности ядра реактора. Шум и вибрация значительно уменьшены во время деятельности.
2. Реактор принимает метод окунания вакуума и вылечен высокотемпературной выпечкой жары. Катушка имеет хорошее проведение изоляции, высокую общую механическую прочность, и хорошее сопротивление влаги. Катушка принимает f, систему изоляции класса h, которая значительно улучшает надежность долгосрочной деятельности.
3. Низкотемпературный подъем, малопотертый, низкая цена, высокая всесторонняя норма использования; небольшой размер, облегченный, небольшой след ноги, и легкая установка.
►Диаграмма деятельности

►Применение:



►Направление компании:
