1. Описание:
Читатель RFID IC UID с портом USB частотой 13,56 МГц - это устройство, используемое для чтения смарт-карт, работающих на частоте 13,56 МГц.Он может читать уникальные идентификационные номера (UID), хранящиеся на этих смарт-картах.. Читатель подключается к компьютеру или другим устройствам через порт USB, что позволяет передавать отчитываемые данные на подключенное устройство. Читатель может использоваться для систем контроля доступа,проверять личность лиц, записывают время и посещаемость лиц и используются в системах управления запасами для отслеживания и идентификации предметов.
Второй.Спецификации:
|
Имя
|
13.56mhz RFID IC UID Reader USB порт Умная карта только читатель |
|
Материал
|
АБС из пластика |
|
Особенность
|
1Рабочая частота: 13,56 МГц. 2Поддерживаемые протоколы: стандарты ISO 15693, ISO 18000-3M3 и ISO 14443A 3. Поддерживает одновременное чтение нескольких карт с использованием протокола ISO 14443A 4. Поддерживает одновременное чтение нескольких карт с использованием протокола ISO 15693 5. Поддерживает протокол ISO 18000-3M3 для одновременного чтения нескольких карт (поддерживает чтение тегов на нулевом расстоянии) 6.Интерфейс связи: USB/RS232/Ethernet порт/UART (уровень TTL)
|
|
Вес
|
100 г |
|
Размеры
|
105*70*10 мм |
|
Стандартный
|
ISO15693 |
|
МОК
|
1 шт. |
|
Опаковка |
В соответствии с вашими требованиями, полибаги, вакуумные упаковки
|
|
Срок выплаты
|
T/T, Western Union, Paypal |
Три.Контроль качества:
В качестве профессиональной и опытной производственной компании, мы разработали ряд работоспособных и эффективных систем контроля качества.
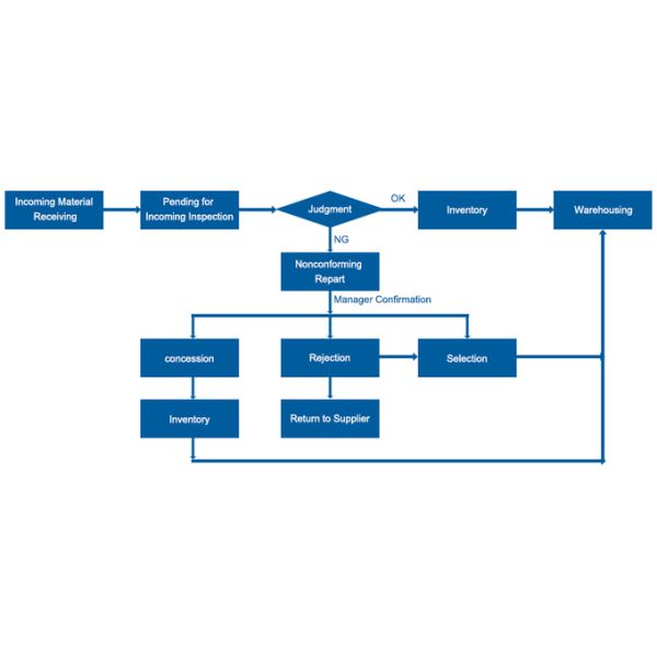
Входящий контроль качества
1Цель:
Checking all incoming material including sub-contractor provide products to ensure the quality meet requirement and nonconformity is found in time so as to prevent released nonconforming incoming material.
2Сфера применения:
Прибывающие материалы (ожидайте некоторый материал для изготовления форм и отгрузки на запас), включая потребительские материалы.
поставляемый материал и продукты, поставляемые субконтрактором
3. Определение: N/A
3.1 RMT: RMT - это сокращение от Reiving Move Ticket.
3.2 МРБ: МРБ Магазин означает отклоненную площадь, отведенную магазином.
4Ответственность:
4.1 IQC отвечает за проверку и испытания всех поступающих материалов и деталей.
4.2 Закупщики несут ответственность за информирование поставщиков/подрядчиков о несоответствующем материале.
5. Диаграмма потоков IQC

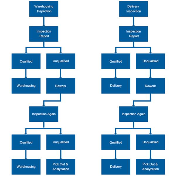
Проверка готовой продукции:

Четыре.Применение:
Высокочастотные микроэлектрические устройства для чтения и записи широко используются в выпуске настольных карт, контроле доступа, электронных счетах, библиотеках, финансах и других областях
Пять.Больше фотографий:

Техническая поддержка:
1Бесплатный SDK, протоколы связи и R-Tool (программное обеспечение для тестирования и конфигурации) предоставлены.
2Профессиональные инженеры в области оборудования и программного обеспечения для оказания поддержки в режиме онлайн или офлайн.
Предпродажная служба:
Как мы имеем богатый опыт многих проектов RFID после десяти лет развития, особенно в управлении библиотеки RFID, управление персоналом RFID (управление временем и обслуживанием), управление ювелирными изделиями RFID,Управление казино RFID, управление магазинами быстрого питания RFID, автоматизация производственных линий и т. д., мы можем дать рекомендацию о наиболее подходящем аппаратном решении в профессиональной консультации.
Послепродажное обслуживание:
Как лидер отрасли в Китае RFID промышленности, мы должны доказать, что мы привержены доверять наших продуктов.три годадля всех наших RFID-читателей и антенн, за исключением повреждений человеческим фактором.
1Как мы можем вам доверять?
Мы поставщики Alibaba Trade Assurance и 2 года поставщики Ali Gold
Мы занимаемся оборудованием HF RIFD уже 10 лет.
Наши продукты имеют 17 патентов и сертификатов об авторских правах.
Наша компания одобрила сертификат системы менеджмента качества ISO9001-2008.
Наша компания получила награду высокотехнологичного предприятия и научно-технологического инновационного небольшого гигантского предприятия от китайского правительства.
2Почему вы выбрали нас?
С нами создать Win-Win деловой ситуации!!!
24 * 7 часов послепродажного обслуживания
Мы принимаем "PayPal", кредитные карты для удобного оплаты клиентов.
Контракт на обеспечение качества
Полное возмещение в случае плохого качества
Онлайн-поддержка в случае каких-либо технических проблем.
Принимаются как малые, так и большие заказы.
Прием OEM/ODM заказов.
3Какой у вас MOQ?
Большой заказ или заказ образца принимается нашей компанией.
Мы понимаем, что новые клиенты могут пройти тесты на образцы, чтобы узнать наше качество и обслуживание.
4Какова гарантия?
3 года гарантии на основное устройство с даты поставки, пожизненная техническая поддержка.
Мы вернем полную сумму клиенту, если мы не отправили правильные товары по контракту.
5- Сколько у вас сроков доставки?
Около 2 ~ 10 рабочих дней в зависимости от количества заказа и состояния запасов.
6Сколько вам платят?
PayPal или T/T (банковский перевод) или Western Union и Ali Trade Assurance принимаются.
7Можно ли настроить ваши продукты?
Пожалуйста, поговорите с продавцами о конкретных требованиях.
Andea предлагает услуги OEM или ODM.

