1. Описание:
WG26 Access Control RFID Card Reader - это устройство, используемое для контроля доступа к определенным помещениям или зданиям.Он использует радиочастотную идентификацию (RFID) для чтения и аутентификации RFID-карт..
Чтобы использовать считыватель карт WG26, пользователям просто нужно представить свою RFID-карту перед считывателем.Читатель затем прочитает уникальный идентификатор карты и отправит его в подключенную систему контроля доступа для проверкиЕсли карта авторизована, система предоставит доступ пользователю.
Некоторые считыватели карт WG26 также имеют дополнительные функции, такие как ввод клавиатуры для аутентификации PIN-кода или встроенные биометрические датчики для распознавания отпечатков пальцев.Эти дополнительные меры безопасности могут еще больше повысить безопасность системы контроля доступа.
Второй.Спецификации:
|
Имя
|
Wg26 Контроль доступа с RFID-читателем карт
|
|
Материал
|
АБС из пластика |
|
Особенность
|
1Поддерживаемые стандарты: протокол ISO 15693 2Рабочая частота: 13,56 МГц. 3. Поддерживает чтение нескольких карт одновременно 4Интерфейс связи: USB/RS232/WG26/WG34/RS232-TTL 5.Силовой источник: 5 или 12 В DC/1A или более
|
|
Вес
|
50 г |
|
Размеры
|
120*80*20 мм |
|
Стандартный
|
ISO15693 |
|
МОК
|
1 шт. |
|
Опаковка |
В соответствии с вашими требованиями, полибаги, вакуумные упаковки
|
|
Срок выплаты
|
T/T, Western Union, Paypal |
Три.Контроль качества:
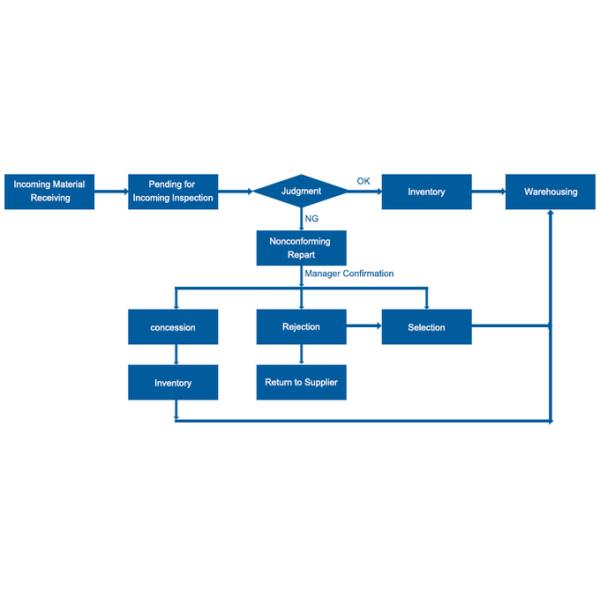
В качестве профессиональной и опытной производственной компании, мы разработали ряд работоспособных и эффективных систем контроля качества.
Входящий контроль качества
1Цель:
Checking all incoming material including sub-contractor provide products to ensure the quality meet requirement and nonconformity is found in time so as to prevent released nonconforming incoming material.
2Сфера применения:
Прибывающие материалы (ожидайте некоторый материал для изготовления форм и отгрузки на запас), включая потребительские материалы.
поставляемый материал и продукты, поставляемые субконтрактором
3. Определение: N/A
3.1 RMT: RMT - это сокращение от Reiving Move Ticket.
3.2 МРБ: МРБ Магазин означает отклоненную площадь, отведенную магазином.
4Ответственность:
4.1 IQC отвечает за проверку и испытания всех поступающих материалов и деталей.
4.2 Закупщики несут ответственность за информирование поставщиков/подрядчиков о несоответствующем материале.
5. Диаграмма потоков IQC

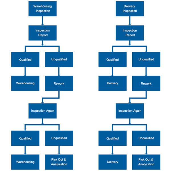
Проверка готовой продукции:

Четыре.Применение:
Высокочастотные микроэлектрические устройства для чтения и записи широко используются в области выдачи настольных карт, контроля доступа, электронных счетов, библиотек, финансов и других областях;
Пять.Больше фотографий:

Техническая поддержка:
1Бесплатный SDK, протоколы связи и R-Tool (программное обеспечение для тестирования и конфигурации) предоставлены.
2Профессиональные инженеры в области оборудования и программного обеспечения для оказания поддержки в режиме онлайн или офлайн.
Предпродажная служба:
Как мы имеем богатый опыт многих проектов RFID после десяти лет развития, особенно в управлении библиотеки RFID, управление персоналом RFID (управление временем и обслуживанием), управление ювелирными изделиями RFID,Управление казино RFID, управление магазинами быстрого питания RFID, автоматизация производственных линий и т. д., мы можем дать рекомендацию о наиболее подходящем аппаратном решении в профессиональной консультации.
Послепродажное обслуживание:
Как лидер отрасли в Китае RFID промышленности, мы должны доказать, что мы привержены доверять наших продуктов.три годадля всех наших RFID-читателей и антенн, за исключением повреждений человеческим фактором.
1Как мы можем вам доверять?
Мы поставщики Alibaba Trade Assurance и 2 года поставщики Ali Gold
Мы занимаемся оборудованием HF RIFD уже 10 лет.
Наши продукты имеют 17 патентов и сертификатов об авторских правах.
Наша компания одобрила сертификат системы менеджмента качества ISO9001-2008.
Наша компания получила награду высокотехнологичного предприятия и научно-технологического инновационного небольшого гигантского предприятия от китайского правительства.
2Почему вы выбрали нас?
С нами создать Win-Win деловой ситуации!!!
24 * 7 часов послепродажного обслуживания
Мы принимаем "PayPal", кредитные карты для удобного оплаты клиентов.
Контракт на обеспечение качества
Полное возмещение в случае плохого качества
Онлайн-поддержка в случае каких-либо технических проблем.
Принимаются как малые, так и большие заказы.
Прием OEM/ODM заказов.
3Какой у вас MOQ?
Большой заказ или заказ образца принимается нашей компанией.
Мы понимаем, что новые клиенты могут пройти тесты на образцы, чтобы узнать наше качество и обслуживание.
4Какова гарантия?
3 года гарантии на основное устройство с даты поставки, пожизненная техническая поддержка.
Мы вернем полную сумму клиенту, если мы не отправили правильные товары по контракту.
5- Сколько у вас сроков доставки?
Около 2 ~ 10 рабочих дней в зависимости от количества заказа и состояния запасов.
6Сколько вам платят?
PayPal или T/T (банковский перевод) или Western Union и Ali Trade Assurance принимаются.
7Можно ли настроить ваши продукты?
Пожалуйста, поговорите с продавцами о конкретных требованиях.
Andea предлагает услуги OEM или ODM.

