Добро пожаловать для того чтобы знать больше о YMP.
1. фабрика в 7000 квадратная метров главным образом обеспечивает обслуживание CNC подвергая механической обработке.
2. ISO аттестовал, поддерживает проверку третьей стороны.
3. Поставьте обычные продукты в 15 днях на наиболее скоро.
4. Обеспеченная инженерная служба.
Мы фабрика 7000 квадрат-метров расположенная в Шэньчжэне, Китае.
Детальные чертежи (PDF/STEP/IGS/DWG…) с материалом, количеством, и данными по поверхностного покрытия.
Конечно, мы оцениваем получать ваши образцы, изображения, или проекты с детальными размерами для точной цитаты.
Нет, мы обращаем много внимания защита уединения чертежей, подписания NDA наших клиентов также приняты если нужно.
Конечно, гонорар образца необходим и будет возвращен когда массовое производство если возможный.
Вообще, 1-2 недель для образцов, 3-4 недель для массового производства.
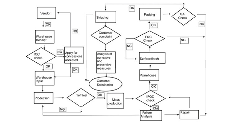
(1) осмотр материала--Проверите материальную поверхность и грубо размер.
осмотр продукции (2) первый--Обеспечить критический размер в массовом производстве.
осмотр забора (3)--Проверите качество перед отправкой в склад.
контроль перед отправкой (4)--100% проверенное ассистентами QC перед пересылкой.
Пожалуйста добросердечно отправить нами изображения, наши инженеры найдут решения и римейк они для вас как можно скорее.
|
Поставщик высококачественного OEM CNC подвергая механической обработке
|
||||
|
Обслуживание
|
CNC поворачивая, CNC филируя, вырезывание лазера, гнуть, Spaning, вырезывание провода, штемпелюющ, электрическая разрядка подвергая механической обработке (EDM), инжекционный метод литья
|
|||
|
Материалы
|
Алюминий: 2000 серий, 6000 серий, 7075,5052 etc
|
|||
|
Сталь Stainlesss: SUS303, SUS304, SS316, SS316L, 17-4PH etc
|
||||
|
Сталь: 1214L/1215/1045/4140/SCM440/40CrMo etc
|
||||
|
Латунь: 260, C360, H59, H60, H62, H63, H65, H68, H70, бронзовый, медное
|
||||
|
Титан: GradeF1-F5
|
||||
|
Пластмасса: Acetal/POM/PA/Nylon/PC/PMMA /PVC/PU/Acrylic/ABS/PTFE/PEEK etc
|
||||
|
Поверхностное покрытие
|
Анодируйте, отбортуйте взорванный, шелковая ширма, плакировка PVD, оцинковывайте/Nickl /Chrome/Titanium покрывая, чистить щеткой, крася, покрытый порошок, запассивированность, электрофорез, Electro полируя, Knurl, лазер/вытравите/выгравируйте etc
|
|||
|
Допуск
|
+/-0.002~+/-0.005mm
|
|||
|
Шероховатость поверхности
|
Минута Ra0.1~3.2
|
|||
|
Принятый рисовать
|
Stp, шаг, Igs, Xt, AutoCAD (DXF, DWG), PDF, или образцы
|
|||
|
Время выполнения
|
1-2 недель для образцов, 3-4 недель для массового производства
|
|||
|
Проверка качества
|
ISO9001: 2015, ISO13485: 2016, SGS, RoHs, TUV
|
|||
|
Условия оплаты
|
Торговое обеспечение, TT/Paypal/WestUnion
|
|||
Точность Ltd Yixin обеспечивает поверхностное покрытие - черноту поворота
Принцип чернить также вызвал синение, погрузить продукт в сильном окисляя химическом решении для произведения фильма окиси на поверхности металла изолировать воздух и достигнуть цель предохранения ржавчины.
точные sandblasting части
knurling части
Части гравировки CNC
части порошка покрывая
Части CNC подвергая механической обработке
гнуть части
части CNC 4-axis подвергая механической обработке
анодируйте законченные частиБольшинств фокус фабрик CNC единственный на CNC подвергая механической обработке но не хорош на поверхностном покрытии. Если поверхностное покрытие частей не соотвествует ожиданиям, то оно не только увеличит цену но также повлияет на продукты времени на реализацию.
YMP имеет богатый опыт в поверхностном покрытии частей металла, и мы выберем соответствующий процесс поверхностного покрытия согласно материалам и пользам различных частей.
Общие поверхностные покрытия YMP включают: гальванизировать, электрофорез, картина, порошок распыляя, sandblasting, полируя, взрывать съемки, лазер гравируя, вытравливание, картина CD, печатание шелковой ширмы, чертеж провода, чернящ, анодирующ, трудная оксидация, оксидация плотной пленки, оксидация микро-дуги и так далее. Независимо от того, какой персонализированным требованиям ваши части, мы можем встретить их.
Различные части которые могут быть обработаны CNC, включая широкий диапазон индустрий.
YMP имеет много лет опыта в делать части OEM, и 475 видов материалов. По существу, мы можем обрабатывать все материалы металла в рынке, и мы оборудованы со спектрометрами для обеспечения подлинности материалов. Так вы не должны потревожиться о материальных проблемах когда вы выбираете YMP. Мы имеем запасы алюминиевого сплава, нержавеющей стали, сплава магния, сплава титана, сплава цинка, сплава никеля, медный, стального, и так далее.


