система выпрямителя тока телекоммуникаций DC 120A, одиночная фаза/трехфазный выпрямитель тока
Быстрые детали:
| Место происхождения: Шэньчжэнь, Китай (материк) | Ввод напряжения: AC220V |
| Фирменное наименование: ESTEL | Напряжение тока выхода: DC48V |
| Номер модели: GPE48120C | Сила выхода: 6400W |
| Название продукта: Электрическая система телекоммуникаций | Частота 50Hz входного сигнала |
| Аттестация: ISO9001, CE, 3C, FCC, TLC | Максимальное течение входного сигнала: 20A |
| Режим установки: 19" шкаф | Фактор силы: 0,99 |
| Применение: на открытом воздухе шкаф телекоммуникаций |
Компоненты: модуль выпрямителя тока 4×30A, модуль 1×monitoring, распределение силы |
Условия оплаты & доставки:
| Количество минимального заказа: | 1 набор |
| Цена: | переговоры |
| Условия оплаты: | L/C, D/A, D/P, T/T, западное соединение |
| Способность поставки: | 20 000 наборов в месяц |
| Срок поставки: | 7-10 рабочих дней |
| Упаковывая детали: | коробка/деревянный случай |
1. Системная конфигурация
Система состоит из блока распределения силы, модуля выпрямителя тока (от 1 набора, до 5 наборов) и 1 контролируя модуля. Конфигурация опционная, как следующая таблица:
| Конфигурация | Модуль выпрямителя тока | Контролировать модуль | Распределение силы | Примечание |
| Стандарт | GPR4830A1 | GPM48R (с портом сети стандарта Ethernet) |
Распределение силы AC: Входной сигнал AC терминал соединения провода; Распределение силы DC: батарея MCB 100A×2; LVLD: 63A×2 32A×4 (емкость MCB опционная) LVBD: 16A×2 (емкость MCB опционная) |
Для деталей, пожалуйста см. спецификации модулей. |
2. Принцип действия
Мощьности импульса первый входной сигнал AC-INPUT MCB и после этого питается в модуль выпрямителя тока после доказательства и фильтровать молнии. AC-INPUT действует как защита к нагрузке излишека и короткое замыкание к мощьности импульса. Батарея потребителя соединена со стороной выхода DC через ЛЕТУЧУЮ МЫШЬ MCB и KM2, и автомат защити цепи снабжает управление разъединения, перегрузку и предохранение от короткого замыкания батарея.
В нормальных условиях, каждый параметр модулей выпрямителя тока и блок распределения силы все под контролем контролируя модуля, работающ согласно параметру начальной установки или командам потребителя. Если недостатки основ AC, батарея приведут в действие к системе. С разрядкой батареи, терминальное напряжение тока начал батареи спустить. Когда напряжение тока батареи под -47V±0.5V, контролируя модуль отправляет DC под сигналом тревоги напряжения тока и когда напряжение тока батареи под -46.0V±0.5V (регулируемым), KM1cuts с бесприоритетных нагрузок и сохраняет силу к нагрузкам приоритета. Если падения напряжения тока батареи к -43.0V±0.5V (регулируемому), KM2 отрежут выход нагрузок приоритета и после этого, то электрической системы остановит работать. Если внешние основы AC берут, то система нормально будет работать снова. (Все выше контролируя данные автоматически принимаемые значения системы и могут быть переустановлены потребителем).
За исключением предохранения от сверх-разрядки батареи, предохранение от сверх-температуры батареи или нагрузки запретительно под дефолтом, потребители могут отправить команду активировать или деактивировать согласно требовать.
| Окружающая среда | |||||
| Деталь | MIN. | Типичный | Максимальный. | Блок | Примечание |
| Рабочая температура | -25 | 55 | °C | Когда ≥55°C, уменьшенная выходная мощность | |
| Температура хранения | -40 | 80 | °C | ||
| Влажность | 10 | 90 | % | Относительная влажность без конденсировать | |
| Атмосферное давление | 70 | 106 | KPa | ||
| Высота | 0 | 3000 | m | ||
| Охлаждать | Принудительное охлаждение с вентилятором | ||||
| Входной сигнал | |||||
| Деталь | MIN. | Типичный | Максимальный. | Блок | Примечание |
| Ряд ввода напряжения | 90 | 220 | 280 | ВПТ | |
| Частота входного сигнала | 45 | 50 | 65 | Hz | |
| Максимальное течение входного сигнала | 20 | ||||
| Фактор силы | 0,99 | Номинальная нагрузка | |||
| Входной сигнал над пунктом предохранения от напряжения тока | 285 | ВПТ | Автоматически возместимый | ||
| Входной сигнал над пунктом восстановления напряжения тока | 280 | ВПТ | Разница в ≥5V возвращения | ||
| Входной сигнал под пунктом предохранения от напряжения тока | 85 | ВПТ | Автоматически возместимый | ||
| Входной сигнал под пунктом восстановления напряжения тока | 90 | ВПТ | Разница в ≥5V возвращения | ||
| Входной сигнал над настоящей защитой | |||||
| Выход (таблица 1) | |||||
| Деталь | MIN. | Типичный | Максимальный. | Блок | Примечание |
| Напряжение тока выхода | 42 | 53,5 | 58 | Vdc | Регулируемый монитором, испытанным в нулевой нагрузке |
| Сила выхода | 6400 | W | 176~280VAC (расклассифицированная сила включает силу зарядки аккумулятора плюс сила нагрузки) | ||
| 3200 | W | Входной сигнал 90~175VAC | |||
| Выход над пунктом предохранения от напряжения тока | 58,5 | 61,5 | Vdc | Заприте вверх | |
| Течение выхода ограничивая пункт защиты | Течение выхода ограничивая защиту | ||||
| Предохранение от короткого замыкания выхода | Долгосрочное предохранение от короткого замыкания, автоматически возместимое | ||||
| Над предохранением от температуры | Автоматически возместимый в температуре окружающей среды более низкой чем 65°C | ||||
| Предохранение от силы-вниз батареи | Предохранение от силы-вниз батареи | ||||
| Предохранение от соединения реверсирования полярностей батареи | Отсутствие повреждения на батарее и электрической системе | ||||
| Точность регулирования напряжения | ±1 | % | |||
| Выход (таблица 2) | |||||
| Деталь | MIN. | Типичный | Максимальный. | Блок | Примечание |
| Коэффициент температуры | ±0.2 | ‰/℃ | |||
| Настоящая деля неуравновешенность | ±5 | % | Внутри нагруженная область 50~100% | ||
| Ряд превышения запуска/выключения | ±5 | % | Извлечется любой модуль работая, (течение нагрузки должно быть более менее чем течение суммарного производства работая модулей выпрямителя тока), напряжение тока выхода системы изменяет | ||
| Время восстановления динамической характеристики | 200 | мы |
изменение нагрузки 25%~50%~25% изменение нагрузки 50%~75%~50% |
||
| Превышение динамической характеристики | ±5 | % | Напряжение тока требуемой производительности, течение номинальной нагрузки | ||
| Эффективность | 90 | 91 | % | 220Vac входной сигнал, напряжение тока требуемой производительности, течение номинальной нагрузки | |
| 83 | % | 110Vac входной сигнал, напряжение тока требуемой производительности, течение номинальной нагрузки | |||
| Время запуска | 3 | 8 | S | пре-настоящий ограничиваться приспособлен с выходом запуска между расклассифицированным началом вверх по вводу напряжения и периодом требуемой производительности установленным напряжением тока | |
| напряжение тока шума Пик-пика | 200 | mV | |||
| Другие параметры | |
| Деталь | Требование |
| Акустический шум | ≤55dB (a) |
| Пахнуть | любой анормалный и ядовитый пахнуть не позволен |
| Компоненты | расклассифицированная температура электролитического конденсатора ≥105℃ |
| Горячее swappable | модуль выпрямителя тока соотвествует горяч-swappable |
| Смешанный ввод | модули выпрямителя тока могут быть смешанным вводом |
| Недействительное разъединение | модуль выпрямителя тока может отделить с системой когда он недействителен |
| Охлаждать | принудительное охлаждение вентилятором установленным на выпрямителе тока, стороне внутри, задняя часть вне. Вентилятор установлен на фронте выпрямителя тока - панели; смогите быть демонтировано. Вентиляторы включают скорость контроля температуры регулируя функцию. |
| Оценка изоляции | |||||
| Параметры | MIN. | Типичный | Максимальный. | Блок | Примечание |
| Входн-шасси | 4242 | Vdc | |||
| Вход-выход | 2121 | Vdc | |||
| Выход-шасси | 750 | Vdc | |||
| Изолируя сопротивление | В нормальном атмосферном давлении, когда относительная влажность 90%, испытывать напряжение тока 500VDC, изолируя сопротивление вход-выхода, входн-зазмеления, выход-заземляя все ≥10MΩ | ||||
4. Размер
| Механические спецификации | |
| Размеры (mm) | как следующая диаграмма |
| Вес (kg) |
≤18kg (включительно модуля) ≤10kg (рамка + распределение, исключение модуля) |

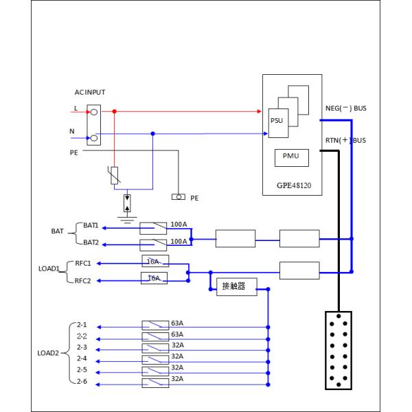
Шасси соединяется с внешней электрической сквозной доской интерфейса системы. Как показано в диаграмме ниже:

Инструкция распределения силы:
6. Рамка распределения GPE48120C

7. Применение
(1) обменник малого масштаба контролируемый программой
(2) сеть доступа
(3) оборудование для передачи
(4) мобильная телефонная связь
(5) наземная станция спутниковой связи
(6) связь микроволны
(1) принятие технологии компенсации фактора активной силы с фактором >0.98
(2) широкий рабочий диапазон ввода напряжения AC: 90~290Vac
(3) температурная амплитуда рабочей температуры: -25°C~+55°C
(4) нул настоящий/техник переключения напряжения тока с высокой эффективностью ≥91%
(5) время существования батареи увеличиваемое идеальным управлением батареи, включая управление электрического заряда/разрядки, компенсацию влияния температуры батареи, тест емкости батареи, предохранение от доказательства соединения реверсирования, предохранение от etc низшего напряжения.
(6) Горяч-swappable
(7) над входного сигнала/под предохранением от напряжения тока
(8) выход над предохранением от напряжения тока
(9) выход над настоящей защитой
(10) предохранение от короткого замыкания выхода
(11) автоматическая настоящая публикация, параллельный выход
(12) врезанная установка
9. Упаковка и грузить

Наш агент доставки
Товары могут быть погружены морским путем, самолетом, курьером, по суше, поездом, etc.
Кроме следующего агента доставки, мы можем также искать агент доставки с самой лучшей ценой в фарфоре если вам нужно мы сделать для вас.
10. Наша информация о возможностях контактов
Мобильный телефон: 0086-13752765943
Телефон: 0086-0755 66600941
Электронная почта: info@estel.com.cn
lxf.estel@hotmail.com
Skype: fiona.liang10