Монитор пациента Philip M3046A M3
Ремонтированное подержанное больничное медицинское оборудование Монитор у кровати Филипп M3046A M3 Монитор пациента
Краткое введение
Монитор M3046A - это небольшой, легкий монитор с человеческим интерфейсом TouchBar. Монитор имеет цветовой дисплей с широким углом обзора и отличную видимость на расстоянии,чтобы данные могли быть легко распознаныДля приложений, где требуется больший дисплей, дополнительный дисплей может быть подключен к монитору через стандартный выход VGA.Для отслеживания и документирования прогресса пациентаМонитор получает обработанные данные с сервера измерений и расширения сервера измерений, проверяет их на наличие условий тревоги и отображает их.Монитор также обеспечивает эксплуатационное управление для пользователя, и интерфейсы с другими устройствами.
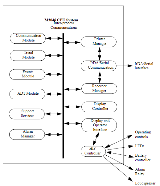
Монитор принимает данные, передаваемые пациентом через Сервер измерений и, если они имеются, расширение Сервера измерений.Монитор отображает данные в цифрах и волнах на экране.Монитор подготовлен с рядом программных модулей, которые общаются друг с другом, как показано на диаграмме ниже.где присутствует, расширение сервера измерений через обычную локальную сеть (LAN).Данные от монитора могут быть выведены на принтер через инфракрасную серийную связь или через подключатель LAN к центральному принтерному серверуМонитор может общаться с информационным центром Филиппа через LAN Connector (проводная сеть) или через беспроводной LAN Assembly (беспроводная сеть)
️ Fнеакционный
•Системная плата, состоящая из контроллера 68360, системы памяти, видеосистемы, сетевого разъединителя LAN для подключения к серверу, ЭКГ-выхода, человеческого интерфейса и преобразователя постоянного тока/ постоянного тока.
•Коннекторная панель Связывание системной панели с переменным питанием и аккумулятором.соединитель VGA и выходной сигнал тревоги (звонок медсестры) расположены на панели соединителяКоннекторная плата имеет 48-прикольный разъем к системной плате.
•Ассортимент дисплея, состоящий из 6,5-дюймового цветного ЖК-дисплея TFT (включая 2 трубки для подсветки),панель адаптера дисплея и соответствующая панель инвертора подсвечивания (генерирует высокое напряжение для труб)Эти детали упакованы в мягкую резиновую подставку (иногда называемую подушкой).Дисплей сборка подключается к системной платы через 40-проводной плоской ленточный кабель.
•Сборка безеля, состоящая из U-образной сенсорной ленты, клавиатуры (включающей клавиши управления, светодиоды сигнализации, переключатель включения/выключения и светодиоды индикатора переменного тока и батареи),и IrDA Board (инфракрасный интерфейс принтера)..Сборка безеля соединяется с системой через 34-проволочный плоский кабель.
•Голосовой аппарат подключен к панели управления с помощью двухпроводной кабеля.Голосовой аппарат обеспечивает звуковой выход для сигналов тревоги и звуковой отзыв при нажатии пользователем ручного управления.
•Силовое питание переменного тока √ Подключен к панели соединителей для питания прибора и/или зарядки батареи в зависимости от режима работы.
•Умный аккумулятор"В качестве опции стандартный интеллектуальный аккумулятор с интерфейсом I2C к контроллеру постоянного тока.
•Сборка беспроводной локальной сети Состоит из беспроводной панели процессора беспроводной сети и радиочастотной (RF) панели.Радиочастотная плата подключается к антенне, который встроен в ручку монитора через коаксиальный кабель.
• Вентиляторный вентилятор подключен к панели системы с помощью 2-проводной кабеля.
►Спецификация
| Режим | Первая инфляция | Последующие инфляции выше систолического давления | Статистика Mod |
| Взрослый | 165 | 25 | 15 |
| Педиатрические | 130 | 20 | 15 |
| Новорожденные | 100 | 15 | 15 |
Еще для тебя
В обычных условиях, независимо от того, новые или подержанные наши продукты, у нас обычно есть гарантия в три месяца.Вы можете заменить или починить машину с гарантиейМы надеемся, что вы будете довольны нашими продуктами и услугами.
Кроме того, поскольку качество наших товаров очень высокое, мы уверены, что сможем дать вам удовлетворение. Многолетний опыт продаж позволил нам профессионально решать такие проблемы.Удовлетворение клиентов - это наша цель..

Спасибо за ваше время и интерес. Удовлетворенность клиентов. Наша главная цель! С нетерпением ждем вашего раннего запроса оМонитор пациента Philip M3046A M3.