Изготовитель печатания монтажной платы собрания PCB OEM изготовленный на заказ
Спецификация производства PCB:
| Название продукта | Фабрика PCB доски прототипа напечатанной цепи |
| Материалы | FR-4/HTG150-180 FR-4/CEM-1/CEM-3/Aluminum/F4B-2 |
| Номер слоя | 1-48 слоев (включите PCB Тверд-гибкого трубопровода) |
| Толщина доски | Твердые 0.15mm-3.00mm |
| Допуск толщины доски | 5-10% |
| Обработка профиля | Притоки CNC Milling/V-Cut/Mold |
| Медный допуск веса | ±0.15 oz |
| Медная толщина | 0.5oz-5oz |
| Минимальная линия ширина | 0.1mm |
| Минимальная ширина космоса | 0.127mm |
| Минимальный диаметр буровой скважины | 0.1mm |
| Максимальная обработка отвесная | 700mm*460mm |
| Линия ширина шелковой ширмы минимальная | 0.15mm |
| смола Анти--сварок | Термореактивная смола/без смолы лоска/фоточувствительной смолы |
| Soldermask | зеленый, красный, голубой, белый, черный, желтый, etc. |
| Сопротивление пламени | 94v0 |
| Аттестация | 9001:2000 ISO, ISO 14001, ISO/TS16949: 2002, UL E203640 |
| Стандарт утверждения | IPC-600F |
| Финиш Suface | HASL/никель/неэтилированная плакировка HASL/OSP/Gold/погружение Gold/ENIG/Rosin etc |
FASTPCBA профессиональный изготовитель PCBA в Шэньчжэне, Китае. С 20 летами развития, мы поворачивали в изготовитель первого класса. Мы поставляли изготовлять PCB, поиск компонентов, производство SMT, ПОГРУЖЕНИЕ, испытание и собрание. Основное дело покрывало автоматическую электронику, медицинскую электронику, авиацию обороны, автомобильную электронику, связи силы, промышленную автоматизацию, умный дом и другие индустрии.
FASTPCBA woned утвержденные международные аттестации, как китайская высокотехнологичная аттестация проекта, ISO9001, ISO14001, ISO1 3485, стандарт системы управления качеством IATF16949; подгонянный CE, UL, FCC и другие аттестации продукта согласно требованиям к клиентов. FASTPCBA имеет ведущие оборудования осмотров проверки качества и более высокую стандартную промышленную среду противостатических & пыли свободную от мастерской в электронной промышленности.


Детальные термины для собрания Pcb:
| Тип собрания | THD (прибор Через-отверстия), SMT (технология Поверхност-держателя), двухстороннее SMT & THD смешали |
| Тип припоя | Расстворимый в воде затир припоя, освинцованный и неэтилированный. |
| Компоненты | Части Passives, самый небольшой размер 0201; BGA, uBGA, QFN, ПОП, и Leadless обломоки; Мелкий шаг к 0.8Mils; Ремонт и Reball BGA; Удаление и замена части Соединители и терминалы. |
| Форматы файла | Билл файла Выбор-N-места файлов Gerber материалов (XYRS). |
| Тип обслуживания | Полностью готовые, частично надзиратель или груз. |
| Компонентная упаковка | Вьюрки, раскроенная лента, трубка и поднос, свободные части и большая часть. |
| Испытывать | Рентгенодефектоскопический контроль AOI (автоматизированный оптически осмотр) Испытание ICT (теста) В-цепи /Functional |

Кроме того, мы имеем много превосходных кооперативных фабрик, они имеют много аудиторов q c с богатым опытом которые используют предварительное оборудование для испытаний как O i, рентгеновский снимок B G a и E-тест P c b для обеспечения всех наших продуктов исполняет с I s o, u l аттестациями.
Мы покупаем главные сырье и компоненты от официального дилера, и мы устанавливали отдел контроля качества строго для того чтобы контролировать каждую деталь продукции. Дополнительно, все продукты можно функционально испытать на наших требованиях к клиента обеспечить что только квалифицированные продукты выйти наша фабрика.
Мы удостоены как превосходный поставщик много компаний совсем вокруг этого мира. Наша сеть дела удлиняет далеко к Азии, Европе, Америке и Австралии. Наше волшебство надежное качество, конкурентоспособные цены, в срок доставка, и превосходное обслуживание!

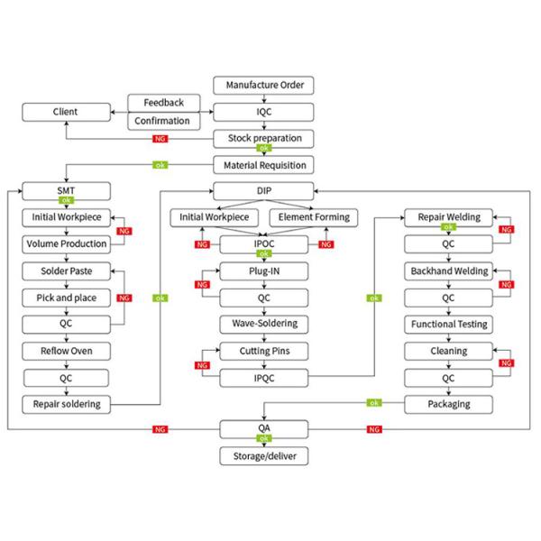
График течения процесса производства:

вопросы и ответы:
Обслуживание Q.What может вы поставить?
Мы PCB OEM и изготовитель PCBA с 2004, мы можем предусмотреть полностью готовое solutionincluding изготовление PCB RD, SMT и собрание PCBA внутри приложения, Functiontesting и другого повышенно-ценного обслуживания.
Файл Q.What вам нужно подготовить если вы хотите получать цитату от нас?
Для доски PCB, вам нужно подготовить файлы файла, его Gerber включая форматы RS-274X, ODB++, DXF, PCB, PCBDOC etc.
Для PCBA (PCB с припаянными компонентами), за исключением файла для PCB, вам также нужно подготовить список BOM (список компонентов), комплектуете и устанавливаете файл (формат txt), реальный файл etc версии PDF pictureor 3D образца.
Q. Вы имеете MOQ ограничивались?
Мы havent все ограниченные о MOQ. Образец и массовое производство все могут поддержать.
Q. Как держать наш секрет файла информации о продукте и дизайна?
Мы охотно готовы подписать влияние NDA местным правом клиентов бортовым и обещая клиентами tokeep данные в высоком конфиденциальном уровне.
Q. сколько времени оно принимает для цитаты PCB и PCBA?
Цитата PCBs в течение 2 часов может закончила PCBA для того чтобы зависеть от количества компонентов, если простой, в течение 6 часов может законченный, раз сложный и больше, 12 до, то 36 часов могут быть закончены.
примечание *Please что следующая деталь быстро пройдет вверх по оценке:
Материал:
Толщина доски:
Медная толщина:
Поверхностный финиш:
Цвет маски припоя:
Цвет Silkscreen:
Q. Как о доставке?
Нормально, для заказа образца, наша доставка около 5 дней. Для небольшой серии, наша доставка около 7 дней.
Для серии массового производства, наша доставка около 10 дней.
Но это зависит от реального состояния когда мы получаем ваш заказ.
Если ваш заказ срочно пожалуйста свяжется мы сразу, то мы приоритет общаемся он и сделаемся ourbest для того чтобы дать вам удовлетворенный срок поставки.
Q.How можем мы гарантировать вас для того чтобы получить хороший качественный продучт?
Для PCB, мы будем использовать тест зонда, E-тест летая etc. для его.
Для PCBA, нам нужно вы предложить нам приспособление метода или теста для функционального теста. Перед этим, наши контролеры будут использовать микроскоп и рентгеновский снимок для проверки footwelding IC или плохой припоя etc.
Условия оплаты Q.With делают нас принимают?
Для заказа образца или небольшой серии, мы предлагаем вас для использования PayPal и западной серии массового производства Union.For, мы предлагаем вас для использования T/T.