нержавеющая сталь 304 оборудования извлечения 380В 50ХЗ трехфазная жидкостная
Быстрая деталь:
Материал: Нержавеющая сталь 304
Том извлечения (³ м): 3
Но. модели: ЛТН3/750
Концентрировать количество (кг/х): 750
Емкость входного сигнала сырья (кг): 300-450
Емкость концентрировать испаритель: 750кг/хоур
Емкость циркуляции воды: 15-25Т
Время извлечения (х): 8
Электропитание: 380В 50ХЗ трехфазное
Сертификат: Сертификат КЭ
Описание:
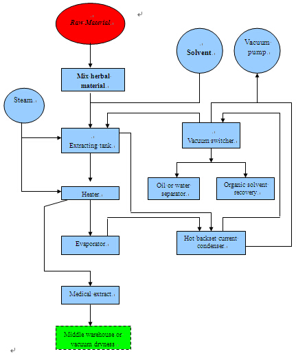
1. Это оборудование главным образом состоит из сконцентрированного танка, конденсатора, бак для хранения етк. танк округлости легок для того чтобы очистить и дишарге материал.
2. Оборудование принимает концентрацию распрессованную вакуумом и пропорция концентрации может получить над 1,4.
3. Ввиду толстого материала, мы можем установить с смешивая прибором так же, как оборачиваемостью дишаргинг материал.
Применения:
Это оборудование соответствующее для испарять и концентрировать жидкостный материал и повторно использовать органический растворитель в фармацевтическом, продукте питания и химической промышленности, етк.
Спецификации:
| Модель | ЛТН3/750 |
| Том извлечения (³ м) | 3 |
| Концентрирующ количество (кг/х) | 750 |
| Емкость входного сигнала сырья (кг) | 300-450 |
| Емкость концентрировать испаритель | 750кг/хоур |
| Емкость циркуляции воды | 15-25Т |
| Время извлечения (х) | 8 |
| Плотность концентрата (%) | 1.2-1.35 |
| Температура работы извлечения и концентрировать (°К) | Вода: алкоголь 50-90°К: 40-80°К |
| Сила вакуумного насоса | 9кв |
Конкурентное преимущество:
1. мы имеем 7 техников которое получает паспорт готовым путешествовать на всем мир для предложения обслуживания к вам.
2. Мы имеем горячую линию 24хоурс для службы технической поддержки.
3. Мы получаем линию интернета 18хоурс для службы технической поддержки.
4. Видеокамера в мастерской, который нужно помочь вам отрегулировать и разрешить проблему машины в ситуации деятельности.
5. Мы имеем службу технической поддержки внутри под чужими городами:
Калифорния (работник комиссии), Манила и Давао (раздатчик), Лима (агент), Хо хи Минг и Ханой (агент), Дакка (агент), Лахо (раздатчик)
Обработка принципа: Технологическая карта операций ремесла
