отливка вклада 304 316 Sol кремнезема продуктов алюминиевой заливки формы
отливка вклада 304 316 Sol кремнезема стальной отливки кремния/отливки вакуума вклада/алюминиевая заливка формы
Отливка вакуума (отливка вакуума)
Отливка вакуума процесс литья в котором металлы расплавлены, политы и выкристаллизовываны в камере вакуума. Отливка вакуума может уменьшить содержание газа в металле и предотвратить оксидацию металла. Особенные отливки легированной стали с высокими требованиями и отливки сплава титана с высоким сопротивлением оксидации можно произвести с помощью этого метода. Цена отливки вакуума высока. Она обычно использована для того чтобы расплавить сплавы и высококачественный отливки с высоким давлением пара и легкой потерей улетучивания. Прессформа не должна содержать volatiles.
Классификация отливки вакуума
Отливка вакуума вообще разделена в отливку всасывания вакуума и заливку формы вакуума [2]
Отливка всасывания вакуума
Отливка всасывания вакуума вид метода литья, в который ворота прессформы (или рослость) введены в жидкостный металл, и после этого прессформа vacuumized для того чтобы сделать отрицательное давление в полости прессформы. Под отрицательным давлением, жидкостный металл поднимает вдоль ворот (или рослости) и заполняет прессформу, твердеет и формирует, получить отливку [3]
Отливка вклада решения кремнезема стальной отливки кремния/отливки вакуума вклада
| Метод | Отливка вклада |
| Материал | Нержавеющая сталь, легированная сталь, сталь углерода |
| Процесс | Отливка вклада воска воды стеклянная потерянная, sol кремнезема потеряла отливку вклада воска |
| Поверхностное покрытие |
Оцинковывайте плакировку, зеркало полируя, взрыв песка, картину, горячий гальванизировать Плакировка никеля, etc |
| Термическая обработка | Нормализовать, закалять, твердеть, etc |
| Ряд веса | 0,01 KG к 20 KG |
| Стандарт | ASTM, DIN, ISO, BS, JIS, etc |
| Подвергая механической обработке оборудование | CNC, токарный станок, филировальная машина, сверлить, etc |
| Емкость Productiion | 1000 тонн в месяц |
| Зона производства (sqm) | 10000 |
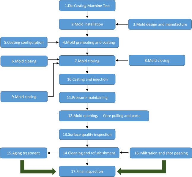
Заливка формы процесс производства который обыкновенно использован для произведения точного частей размеров, остро определенных, ровных или текстурированных поверхности металла. Она выполнена путем принуждать расплавленный метал под высоким давлением в многоразовые плашки металла. Процесс прессформ заливки формы следовать последующими процедурами относительно брошенного плашкой производства прессформы:
1. Прессформа создана в по крайней мере 2 разделах для того чтобы позволить свойственному удалению отливки.
2. Разделы установлены безопасно внутри машина и аранжированы так, что одно будет неподвижно пока другое передвижное.
3. 2 плотно зажаты совместно.
4. расплавленный метал впрыснут в полость плашки где он быстро твердеет.
5. Половины плашки нарисованы врозь и отливка выкинута.
При сравнении с песка или постоянных процессов прессформы, HPDC (высокая заливка формы давления) самый быстрый метод в индустрии для произведения сильно точных частей цветного металла.
Умирают брошенные преимущества прессформы
Многочисленные преимущества относительно использования процесса заливки формы (или HPDC). Заливка формы, мы можем обеспечить вас с прессформами брошенными плашкой которые соответствуют вашим конструктивным требованиям.
1. Индустрия бытовых приборов
2. Автоматическая электронная промышленность
3. Энергетическая промышленность
4. Индустрия СИД
5. индустрия безопасностью, аппаратурами и метрами
6. индустрия связей
7. индустрия умного контроля
8. Интернет индустрии вещей (IOT) и военных индустрии, etc.
Производственный процесс



1. Быстрый ответ: ваше дознание будет отвечено в 24 часах, продажах больше чем 10 лет предпосылки инженера, реагируют быстро и дать сильную поддержку.
2. Конкурентоспособная цена: мы первоначальный изготовитель; низкие производственные затраты и новаторские идеи позволяют предложить очень конкурсную цену.
3. Одношаговое обслуживание: предложение от дизайна, подвергая механической обработке, поверхностное покрытие к окончательной сборке.
4. Качественная гарантия: Испытанные инженеры, машины продукции точности, оборудование осмотра точности с опытными контролерами и системой QC для обеспечения качества.
5. Производственная мощность: центры швейцарского подвергая механической обработке CNC токарных станков 18sets и оси 100sets 3/4/5 подвергая механической обработке с ежемесячностью 500,000pcs достаточной производственной мощности позволяют соотвествовать большой.
6. В срок доставка: Достаточная производственная мощность и сильное руководство проектом.
7. Хорошее обслуживание: Хорошие бега обслуживания в течении всего процесса от дознания/цитаты, забора, продукции, осмотра, упаковывающ к доставке и после продажи.
обслуживания 8.Value-added: Доверенный партнер который может помочь вам купить разнообразие другие законные детали, включая разнообразие особенные продукты
вопросы и ответы
1. Вы фабрика/Изготовитель Или Trading Торговая компания?
Мы фабрика/изготовитель алюминиевой заливки формы с опытом сверх 10 лет. Вы можете получить машину установки конкурентоспособной цены SMT здесь высококачественного.
2. Вы предлагаете обслуживание OEM/ODM?
Да, мы имеем богатый опыт в предложении обслуживания OEM/ODM. Предложенная услуга по конструированию.
3. Можно машины использовать на снаружи?
С водоустойчивой функцией, смогл быть использовано на outsise.
4. Что ваше MOQ?
Любое количество приемлемо.
5. Как могу я получить цитату?
Пожалуйста обеспечьте 2D или файлы 3D или образцы. Формат притяжки: IGS, ШАГ, STP, JPEG, PDF, DWG, DXF, CAD etc.
6. Что ваше MOQ?
Не имейте MOQ ограниченный, пробный заказ прежде чем массовое производство приветствовано.
7. Как насчет проверке качества?
Само-осмотр в каждом процессе оператором продукции. Осмотр пятна и финальная инспекция исполненная QC, неполноценный тариф контролировали не позднее 2% даже более низкое.
8. Могу я напечатать мой собственный логотип бренда на вашем продукте?
Заказы OEM сильно радушны. Пожалуйста обеспечьте детали вашего логотипа, положения логотипа когда вы отправляете нами дознание.