2 - мотор PST57H251-4P10 stepper мотора двухполярный черный 57mm участка Nema23 гибридный stepper для машины CNC
Stepper моторы играют важную роль в мире обрабатывающей промышленности. Их польза prevailigly зависит от ожиданий и применений. Если мы направляем на высокие точности, механический и электрический sturdiness, легкость в использовании, контроль и обслуживание положения ротора также без электропитания, то эта типология мотора идеальна.
В присутствующей статье, мы обрабатываем основные типологии доступных stepper моторов на рынке, необходимых структурных аспектах и их характеристиках деятельности в статических и динамических условиях.


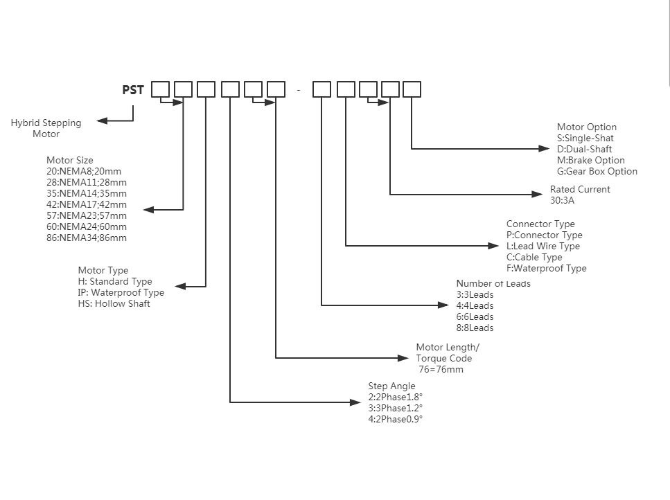
Спецификация мотора для 2 мотора участка 57mm гибридного stepper
| Режим никакой | PST57H242-4P10 |
PST57H242-4P20
|
PST57H242-4P30 |
| Удержание вращающего момента | 0.6N.m | ||
| Родственное течение | 1A/Phase | 2A/Phase | 3A/Phase |
| Сопротивление | 4,2 Ω/Phase | 1.2Ω /Phase | 0.51Ω/Phase |
| Индуктивность | 8.9MH/Phase | 2.1MH/Phase | 1MH/Phase |
| Инерция | 140g.cm2 | ||
| Вес | 0.46kgs | ||
| Длина | 42.5mm | ||
| Соединение | P | ||
| Режим никакой | PST57H245-4P10 |
PST57H245-4P20
|
PST57H245-4P30 |
| Удержание вращающего момента | 0.8N.m | ||
| Родственное течение | 1A/Phase | 2A/Phase | 3A/Phase |
| Сопротивление | 4,7 Ω/Phase | 1.25Ω /Phase | 0.57Ω/Phase |
| Индуктивность | 10.8MH/Phase | 2.7MH/Phase | 1.2MH/Phase |
| Инерция | 180g.cm2 | ||
| Вес | 0.52kgs | ||
| Длина | 45.5mm | ||
| Соединение | P | ||
| Режим никакой | PST57H251-4P10 |
PST57H251-4P20
|
PST57H251-4P30 |
| Удержание вращающего момента | 0.8N.m | ||
| Родственное течение | 1A/Phase | 2A/Phase | 3A/Phase |
| Сопротивление | 4,7 Ω/Phase | 1.25Ω /Phase | 0.57Ω/Phase |
| Индуктивность | 10.8MH/Phase | 2.7MH/Phase | 1.2MH/Phase |
| Инерция | 180g.cm2 | ||
| Вес | 0.52kgs | ||
| Длина | 45.5mm | ||
| Соединение | P | ||
| Режим никакой | PST57H255-4P20 |
PST57H255-4P30
|
PST57H255-4L40 |
| Удержание вращающего момента | 1.2N.m | ||
| Родственное течение | 2A/Phase | 3A/Phase | 4A/Phase |
| Сопротивление | 1,6 Ω/Phase | 0.7Ω /Phase | 0.45Ω/Phase |
| Индуктивность | 5.2MH/Phase | 2.4MH/Phase | 1.4MH/Phase |
| Инерция | 280g.cm2 | ||
| Вес | 0.72kgs | ||
| Длина | 55.5mm | ||
| Соединение | P | ||
| Режим никакой | PST57H265-4P20 |
PST57H265-4P30
|
PST57H265-4L40 |
| Удержание вращающего момента | 1.7N.m | ||
| Родственное течение | 2A/Phase | 3A/Phase | 4A/Phase |
| Сопротивление | 2 Ω/Phase | 0.9Ω /Phase | 0.5Ω/Phase |
| Индуктивность | 6MH/Phase | 2.7MH/Phase | 1.6MH/Phase |
| Инерция | 280g.cm2 | ||
| Вес | 0.72kgs | ||
| Длина | 55.5mm | ||
| Соединение | P | ||
| Режим никакой | PST57H276-4P30 |
PST57H276-4L40
|
PST57H276-4L50 | |
| Удержание вращающего момента | 2N.m | |||
| Родственное течение | 3A/Phase | 4A/Phase | 5A/Phase | |
| Сопротивление | 1.1Ω/Phase | 0.65Ω /Phase | 0.37Ω/Phase | |
| Индуктивность | 4.2MH/Phase | 2.35MH/Phase | 1.8MH/Phase | |
| Инерция | 480g.cm2 | |||
| Вес | 1.1kgs | |||
| Длина | 76.5mm | |||
| Соединение | P | L | ||
| Режим никакой | PST57H280-4P30 |
PST57H280-4L40
|
PST57H280-4L50 | |
| Удержание вращающего момента | 2.2N.m | |||
| Родственное течение | 3A/Phase | 4A/Phase | 5A/Phase | |
| Сопротивление | 1.2Ω/Phase | 0.65Ω /Phase | 0.36Ω/Phase | |
| Индуктивность | 4.5MH/Phase | 2.5MH/Phase | 1.76MH/Phase | |
| Инерция | 520g.cm2 | |||
| Вес | 1.2kgs | |||
| Длина | 80.5mm | |||
| Соединение | P | L | ||
| Режим никакой | PST57H2100-4L40 |
PST57H2100-4L50
|
| Удержание вращающего момента | 3N.m | |
| Родственное течение | A/Phase | 5A/Phase |
| Сопротивление | 0.88Ω/Phase | 0.5Ω /Phase |
| Индуктивность | 3.2MH/Phase | 2.MH/Phase |
| Инерция | 720 | |
| Вес | 1,5 | |
| Длина | 101 | |
| Соединение | L | |

Эта линия выхода показывает мотор двойн-вала. Мотор одно-вала не имеет голубой вал части и * demensions отверстия метки.
| Модель | L |
| PST57H242 | 42.5mm |
| PST57H245 | 45.5mm |
| PST57H251 | 51.5mm |
| PST57H255 | 55.5mm |
| PST57H265 | 64.5mm |
| PST57H276 | 76.5mm |
| PST57H280 | 80.5mm |
| PST57H2100 | 101mm |
Характеристики скорости/вращающего момента (значение ссылки)

Наша спецификация мотора и characterics:
NEMA 8, 10, 11, 14, 16, 17, 23, 24, 34,
2 - участок, угол 1.8° 0.9° шага
3 участок, угол 1.2° шага
5 участок, угол 0.36° 0.72° шага
Высокая надежность, высокая точность, высокий вращающий момент
Ровные движение, малошумный & вибрация & топление
CO. Ltd Changzhou Prostepper изготовитель и экспортер различного stepper моторов с многолетним опытом 20, поэтому вы выбираете бренд Prostepper всегда самое лучшее choice.we совершены к созданию самого ровного, большинств точных и самых новаторских stepper моторов которое можно использовать везде. Сегодня, мы имеем широкий диапазон стандартных и изготовленных на заказ stepper моторов, безщеточного мотора.
мотор серии 57mm stepper наша компания наиболее хорошо продавая продукты, мы имеем большой выход, так низкие цен и всегда в запасах, представление моторов стабилизировано, и широко использованный в много полей, моторы БРЕНДА PROSTEPPER точные гибридные stepper, приспособленные с соответствующими водителями, широко были использованы в машинном оборудовании одежды, CNC, машинном оборудовании ткани, машинном оборудовании упаковки, медицинском оборудовании, обработке монтажной схемы и других индустриях. Большинств клиент как для выбора этой модели гибридного stepper мотора. Prostepper имеет большую группу клиентов поперек над миром, с продуктами экспортируя до сверх 10 стран, включая Соединенные Штаты; Германия, Швейцария; Италия Корея и Япония, etc.
Вообще пакуя размер: 38,5 24cmx23cm внутренняя упаковка cmx: Пена EPE, наружная упаковка коробка с фильмом PE.
Если вы имеете особенные пакуя требования, то пожалуйста сообщите нас, мы можем помочь вам добавить метки на пакете.
И также имейте применения принадлежащих бизнесу машин, применения периферийных устройств компьютера.
Stepper моторы приводятся в действие иначе, чем моторы щетки DC, которые вращают когда напряжение тока приложено к их терминалам. Stepper моторы, с другой стороны, эффектно имеют множественные toothed электромагниты аранжированные вокруг центральной в форме шестерн части утюга. Электромагниты подпитаны внешней управляемой схемой, например, микроконтроллером.