Производственная линия 3x1600mm тонкой катушки металлического листа стальной автоматическая разрезая
Представление и особенности:
Эта серия стальной катушки разрезая производственную линию применима к катушкам различных спецификаций.
Оно использовано для разрезать катушку в необходимую ширину для пользы изюминки путем процесс раскручивать. пре-выравнивать. подрезывать, разрезающ и свивать.
Оно имеет преимущества как свойственный план, легкая эффективность деятельности, сильно автоматизированной и высокой продукции.
Эта линия способна к адаптации для обработки холоднопрокатных и гальванизированных катушек, катушек кремния стальных, нержавеющих катушек, prepainted катушек, алюминиевых катушек, и всех видов покрытых и покрытых катушек, и она широко применяется к много индустрий как автомобили. контейнеры, бытовые приборы, упаковка еды, конструкционные материалы, etc
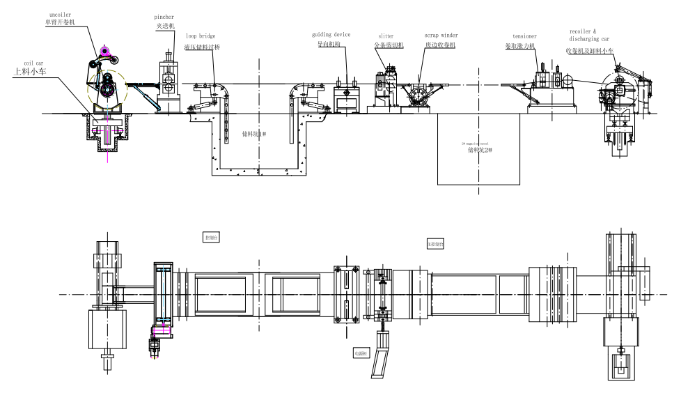
Эта линия состоит из coilcar, uncoiler, slitter, моталка утиля, пусковая площадка напряжения ножниц утиля и recoiler катушки, мост петли etc., щипок и корректор отступления оборудованы между каждой машиной.
Эта автоматическая технологическая линия катушки интеграция механической, электрической, гидравлической и пневматической технологии.
Более небольшие прокладки металла свиты в конце разрезая машины которой эти более небольшие прокладки использованы обязательно для следующего использования процесса в профессиональном поле делать трансформаторы, моторы делая индустрию, индустрию мельницы трубки/трубы сваривая, Cold roll формируя индустрию, индустрию гипсокартона потолка и другое высоко--precison оборудование делая и прокладки металла делая индустрии.
Согласно материальной разрезая толщине тонкая плита или машина доски разрезая, машина плиты средства массовой информации-толщины или доски разрезая и толстая плита или машина доски разрезая.
Согласно материалам металла медные прокладки машина, холодных или горячекатаных плиты разрезая машины, машины нержавеющей стали разрезая разрезая, машина силикона стальная разрезая.
Технические параметры:
| Материальные спецификации | (0.3-3.0) x (800-2000) mm |
| Материальный тип | Катушка CR, гальванизированная катушка, нержавеющая катушка, плита автомобиля |
| Представление | Произведите прочность 350MPa Прочность на растяжение 300MPa |
| Ширина | 800-2000mm |
| Толщина | 0.3-3.0mm |
| Вес катушки | 20T |
| Линейная скорость | 80-180m/min |
| Разрезы No.of | 0.6mm--1.5mm 25strips 1mm--2mm 20 прокладок 2.1mm--3mm 10 прокладок |
| Минимальная разрезая ширина | 30mm |
| Высота деятельности | 600-800mm |
| Оккупированный район | 24mX9m |
| Сила | 300Kw |
Главные компоненты линии:
1. седловина катушки
2. гидравлический автомобиль катушки: емкость загрузки 20T
3. гидравлическое консольное uncoiler
4. прибор катушки питаясь
5. щипок и пре-разровнитель
6. режа машина: 3x1600mm
7. гидравлический мост No.1 петли
8. направляя прибор
9. Slitter
10. гидравлическая машина замотки утиля
11. гидравлический мост NO.2 петли
12. Гидравлический амортизируя прибор разделителя и отжимать
13. Гидравлическая машина свивать
14. Гидравлический автомобиль катушки: емкость загрузки 20T
15. Электрическая система управления
16. Гидравлическая и пневматическая система (источник воздуха будет обеспечен покупателем)







