Наш стандартный модуль включает низкочастотные серии 125 кГц, высокочастотные серии 13,56 МГц и серии UHF 860-960 МГц.
В дополнение к серии стандартных модулей, другое преимущество Suoma заключается в том, что он может настроить для клиентов.мы можем полностью настроить в соответствии с требованиями клиентов, чтобы гарантировать, что при условии 100% удовлетворения требований клиентов мы можем выбрать наиболее подходящее и экономичное решение для клиентов.
Инструкция:
Модуль серии IS203 представляет собой бесконтактный модуль чтения смарт-карт, разработанный на основе протоколов карт ISO/IEC14443A и modbus RS485. Он использует высокоинтегрированный специальный чип чтения карт,Продвинутый дизайн схемы контроля и контроля напряжения и высокая степень интеграции, сильная антиинтерференция, небольшие размеры и более стабильная производительность.
Описание модели:
| ИС203-R | modbus RS485 |
Параметр:
| IS203- Р | |
| Частота RFID | 13.56 МГц |
| Стандартный | ISO/IEC 14443A |
| Баудовая ставка | 9600-115200 бит/с ((Конфигурируемый, по умолчанию115200) |
| Интерфейс | RS485 |
| Электроснабжение | Внешний 9-12В постоянный ток |
| Прочитайте расстояние | 0-8 см ((в зависимости от размера этикетки и технологии антенны) |
| Баудовая ставка | 9600-115200 бит/с ((Конфигурируемо, по умолчанию 9600) |
| Операционная температура | -10°C ~ 50°C |
| Температура помещения | -20°C ~ 60°C |
| Антенна | Внешний,Разнообразие дополнительных спецификаций |
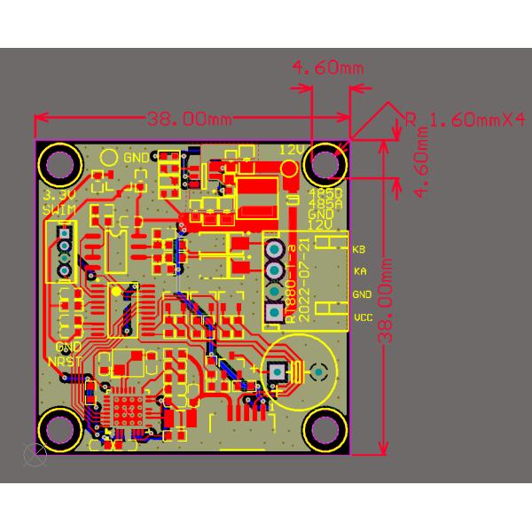
| Размер | 38*38*9 ммм |
Определение PIN:


Применение:
Стержни
Умный винный шкаф
Принтер/дубликатор
Машины для посещения
Рекламный планшетный компьютер
Медицинское электронное оборудование
Сканер для удостоверения личности
Умное игровое оборудование
Интеллектуальный портативный терминал
Конечная точка потребления POS

Частые вопросы
Q1. Могу ли я получить образец заказа для RFID-читателя/модуля?
О: Да, мы приветствуем заказ образца для проверки качества.
Вопрос 2: Как насчет сроков?
Ответ: 1-3 дня для подготовки образцов, 5-10 рабочих дней для массового производства.
Q3. Есть ли у вас какой-либо MOQ лимит для заказа RFID-читателя/модуля?
A: Низкий MOQ, 1pc для проверки образцов доступен.
Вопрос 4: Как вы отправляете товары и сколько времени требуется для прибытия?
Ответ: Отправка по DHL, UPS, FedEx или TNT. Прибытие занимает 3-5 дней. Есть более дешевые варианты для определенных районов, которые занимают больше времени, например, 8-20 дней, например, Express Southeast Asia, Middle East Express,АРАМЕКСЮжноамериканский экспресс.
Вопрос 5: Как я могу оплатить заказ?
О: Мы можем принимать TT ((телеграфный перевод), Western Union, paypal, alipay, wechat и онлайн-заказ.