| АРДЖК02-111006Э | РДЖ45 определяют порт | 10/100 оснований-Ткс | РДЖ45 с СИД |
ЭЛЕКТРИЧЕСКОЕ СПЭКФИКАТИОНС: @25℃
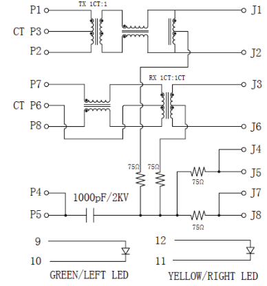
коэффициент 1.Турн (%%П2%):
ТС=1КТ∶1КТ РС=1КТ∶1КТ
2.Индуктансе ОКЛ: МИНУТА 350уХ
смещение ДК @100КХз 0.1В 8мА
потеря 3.Инсертион:
-1.0дБ МАКС @ 1.0-100МХз
потеря 4.Ретурн:
МИНУТА @ 1-30МХз -18дБ
МИНУТА @ 30-60МХз -15дБ
МИНУТА @ 60-80МХз -12дБ
МИНУТА @ 80-100МХз -10дБ
беседа 5.Кросс:
МИНУТА @ 30МХз -40дБ
МИНУТА @ 60МХз -35дБ
МИНУТА @ 100МХз -30дБ
сброс режима 6.Коммон:
МИНУТА @ 30МХз -40дБ
МИНУТА @ 60МХз -35дБ
МИНУТА @ 100МХз -30дБ
7.Хипот: 1500Врмс
диапазон температур 8.Оператинг: 0℃ К 70℃/-40℃ к 85℃
| АРДЖК02-111006Э Рдж45 с краном трансформатора Маньетикс вниз с СИД 10/100Б | ||
|---|---|---|
| АРДЖК02-111006Э | АРДЖК02-111008Б | АРДЖ11К-МБСАУ- А-Б-ксМУ2 |
| АРДЖ11А-МАСЛ-КУ2 | АРДЖК02-111009Д | АРДЖ11К-МКСАТ- А-Б-ксМУ2 |
| АРДЖ11А-МАСМ-РТ2 | АРДЖК07-111071А | АРДЖ11К-МАСАА- Б-А-ксЛУ2 |
| АРДЖ11А-МДСН-МУ2 | АРДЖК02-111006К | АРДЖ11К-МАСАБ- Б-А-ксМУ2 |
| АРДЖ11А-МДСО-МУ2 | АРДЖК02-111008Б | АРДЖ11К-МАСАД- А-А-ксМУ2 |
| АРДЖ11Б-МАСАА-МУ2 | АРДЖК02-111006К | АРДЖ11Д-МКСА-ЛУ2 |
| АРДЖ11Б-МАСАИ-МУ2 | АРДЖЭ-0028 | АРДЖ11Д-МАСБ-Б-А-СМУ2 |
| АРДЖ11Б-МАСАДЖ-МУ2 | АРДЖЭ-0029 | АРДЖ11Д-МКСК-ЛУ2 |
| АРДЖ11Б-МАСАМ-МУ2 | АРДЖК02-111006К | АРДЖ11Д-МДСД-А-Б-СЛТ2 |
| АРДЖ11Б-МАСАН-ЛУ2 | АРДЖК02-111008Б | АРДЖ11Д-МКСД-ЛТ2 |
| АРДЖ11Б-МАСБФ-ЛУ2 | АРДЖЭ-0032 | АРДЖ11Д-МДСЭ-А-Б-СМУ2 |
| АРДЖ11Б-МЭСКБ-А-Б-ЭЛТ2 | АРДЖК02-111006К | АРДЖ11Д-МАСЭ-А-Б-СМУ2 |
| АРДЖ11Б-МАСКБ-ЛТ2 | АРДЖП11А-МАСА-Б-А-ЭМУ2 | АРДЖ11Д-МДСГ-Б-А-СМУ2 |
| АРДЖ11Б-МБСКБ-А-Б-ЭЛТ2 | АРДЖП11А-МАСА-Б-А-ФМУ2 | АРДЖ11Д-МАСГ-Б-А-СМУ2 |
| АРДЖК02-111006Э | АРДЖП11А-МБСБ-А-Б-ЭМУ2 | АРДЖ11Д-МАСГ-А-А-СМУ2 |
| АРДЖ11Б-МЭСБК-А-Б-ЭМУ2 | АРДЖК02-111006Э | АРДЖК02-111008Б |
| АРДЖ11Б-МАСБК-МУ2 | АРДЖП11Б-МАСА-Б-А-ЭМУ2 | АРДЖ11Д-МДСХ-А-Б-СЛУ2 |
| АРДЖ11Б-МБСБК-А-Б-ЭМУ2 | АРДЖП11Б-МБСБ-А-Б-ЭМУ2 | АРДЖ11Д-МАСХ-Б-А-СЛУ2 |
| АРДЖ11Б-МФСБК-А-А-ЭМУ2 | АРДЖП11К-МАСА-А-Б-ЭМУ2 | АРДЖ11Д-МБСДЖ-А-ДА-ХЛТ2 |
| АРДЖ11Б-МАСАДЖ-МУ2 | АРДЖП11К-МАСБ-АБ-А-ФМУ2 | АРДЖ11Д-МБСК-А-ДА-ХМУ2 |
| АРДЖ11Б-МАСБР-КУ2 | АРДЖК02-111006Э | АРДЖ11Д-МБСЛ-А-ДА-ХЛУ2 |
АРДЖК02-111006Э Рдж45 с краном трансформатора Маньетикс вниз с СИД 10/100Б

