Автоматическая линия переработки отходов шин
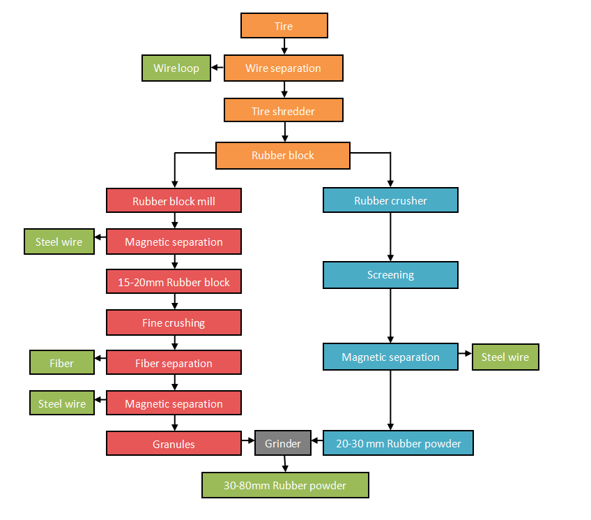
Диаграмма потока до измельчения шин:

Применение каучукового порошка:

Особенности оборудования:
1Высокий уровень автоматики и простая эксплуатация, простое обслуживание, требуется только 2-3 оператора на каждую смену.
2Производство соответствует большинству применений использования каучука. Производственная линия способна производить куски каучука и 5-80 секций каучукового порошка.
3Все оборудование хорошо герметизировано, не загрязняет воздух и воду, шумовое загрязнение контролируется в соответствии с промышленными стандартами страны.

Дробление шин:
Применение
1Широкоразрушитель шин - это новейший тип дробилки, способный разбивать большое количество металлических/железных/алюминиевых отходов на мелкие частицы.
2Машина для измельчения шин производится в соответствии с требованиями рынка, которые организуют мощность и объединяют конкретное практическое применение клиентов из дома и за рубежом.
3Машина для измельчения шин - это новое оборудование, которое обладает высокой эффективностью, энергосбережением и экологически чистым.
4. Эта машина для измельчения шин была изобретена на основе различных преимуществ дробилки, полностью применяемых следующих методов обработки: удар, резка, удар, шлифовка.
5. Пока эта металлоломка работает, материалы могут быть эффективно измельчены. Это очень высокая эффективность, экономия энергии.
6Эта машина для измельчения шин обладает характеристиками высокого удобства, компактного состава и большой производительности.
7Пользователи могут принимать различные распределения в зависимости от вида материалов, масштаба и требований к готовым товарам.
| Технический параметр | |
| Размер площади измельчения | 1300х1115 мм |
| Ширина ножа | 75,85,95, 105 мм |
| Оборот ротора | 10-20 оборотов в минуту |
| Сила | 150 кВт |
| Количество ножей ротора | 6х4=24 ((части) |
| Количество статических ножей | 4х2=8 ((части) |
| Пропускная способность | 3-5 т/ч |
| Вес | 10 т |
| Размеры | 4500х2100х3200 мм |

