Полностью автоматическая машина для измельчения отходов шин для получения каучукового порошка
Спецификация машины для резки шин
| Технический параметр | |
| Размер площади измельчения | 1300х1115 мм |
| Ширина ножа | 75,85,95, 105 мм |
| Оборот ротора | 10-20 оборотов в минуту |
| Сила | 150 кВт |
| Количество ножей ротора | 6х4=24 ((части) |
| Количество статических ножей | 4х2=8 ((части) |
| Пропускная способность | 3-5 т/ч |
| Вес | 10 т |
| Размеры | 4500х2100х3200 мм |

Поток движений машины
Первый шаг - это машина для измельчения шин, используемая для измельчения всей шины на резиновые щепки в 50 * 50 мм.
Второй шаг - это резинка для резинки, используется для изготовления резиновой мульчи в 10-30 мм. она может быть окрашенной резиновой мульчи в качестве наполнителя газона или сада.
Третий этап - это гранулятор шин, используется для изготовления крошек резины или резиновых гранул без провода и нейлона. это третий этап в целом линии производства переработки шин.
Машина для измельчения резины используется для измельчения резинового порошка. это принадлежит к последнему этапу в целом отходов шин переработки производственной линии.
Автомобильные шины, шины грузовых автомобилей, шины прицепов, шины OTR до 4000 мм могут быть измельчены на нашем шредере; что бы ни было, замороженные или не чистые шины оба могут быть обработаны нашими машинами.
Особенность
Система предварительного шлифования может быть оснащена инструментами для резки болтов, чтобы минимизировать эксплуатационные затраты и упростить обслуживание линии.
Двухступенчатая распировальная система эффективно освобождает сталь от резины для эффективного отделения и чистого производства.
Система тонкого гранулирования оснащена специальным ротором, специально разработанным для уменьшения размера резины шины.Машина также оптимизирована для низких эксплуатационных и износоустойчивых затрат.
Вдыхайте текстиль и пыль в нескольких местах системы переработки.
Центральная система обратного фильтрации извлекает пыль из всей системы.
Наша фрезерная система может быть установлена в задней части системы переработки шин. Размер и конфигурация фрезерной системы настроены в соответствии с конкретными требованиями производства,размер и пропускная способность.
Для снижения уровня шума системы до < 85 дБА имеется усовершенствованный звукозащититель.
На критических компонентах установлены системы распыления воды и атомизации, чтобы сохранить безопасную температуру процесса и предотвратить пожары.
Автоматизация системы обеспечивает связь между компонентами, максимизирует емкость системы и наилучшим образом защищает систему от помех.
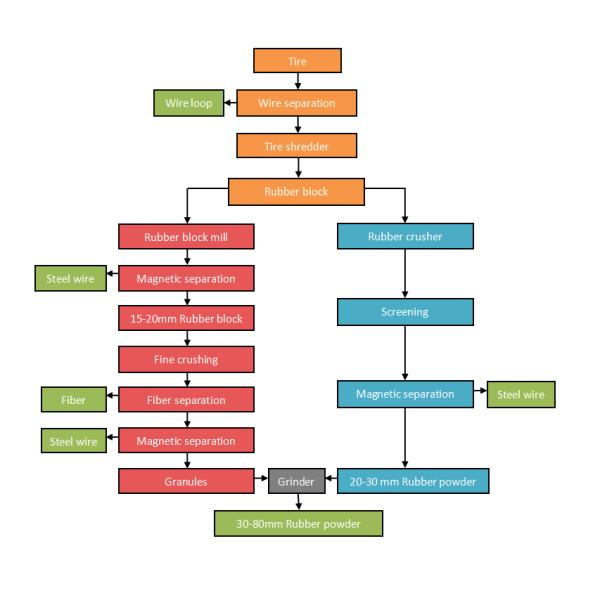
Диаграмма потока до измельчения шины

Применение каучукового порошка

Особенности оборудования
1Высокий уровень автоматики и простая эксплуатация, простое обслуживание, требуется только 2-3 оператора на каждую смену.
2Производство соответствует большинству применений использования каучука. Производственная линия способна производить куски каучука и 5-80 секций каучукового порошка.
3Все оборудование хорошо герметизировано, не загрязняет воздух и воду, шумовое загрязнение контролируется в соответствии с промышленными стандартами страны.

Применение
1Широкоразрушитель шин - это новейший тип дробилки, способный разбивать большое количество металлических/железных/алюминиевых отходов на мелкие частицы.
2Машина для измельчения шин производится в соответствии с требованиями рынка, которые организуют мощность и объединяют конкретное практическое применение клиентов из дома и за рубежом.
3Машина для измельчения шин - это новое оборудование, которое обладает высокой эффективностью, энергосбережением и экологически чистым.
4. Эта машина для измельчения шин была изобретена на основе различных преимуществ дробилки, полностью применяемых следующих методов обработки: удар, резка, удар, шлифовка.
5. Пока эта металлоломка работает, материалы могут быть эффективно измельчены. Это очень высокая эффективность, экономия энергии.
6Эта машина для измельчения шин обладает характеристиками высокого удобства, компактного состава и большой производительности.
7Пользователи могут принимать различные распределения в зависимости от вида материалов, масштаба и требований к готовым товарам.
