Гарантия на самую низкую цену 1,77 дюйма TFT LCD
1,77-дюймовый TFT LCD удовлетворяет потребности рынка в миниатюризации, низком энергопотреблении и дисплеях высокой четкости с его умеренным размером и высокой производительностью.Он имеет явные рыночные преимущества в портативных электронных устройствах и других областяхВ промышленной сфере, 1.77-дюймовый TFT LCD обычно используется для отображения рабочего состояния и параметров приборов, такие как температурные и влаговые счетчики, датчики давления и т. д. Этот экран также может использоваться в качестве интерфейса для автоматических систем управления,обеспечение мониторинга данных в режиме реального времени и оперативной обратной связи.
Часто используемый чип драйвера ST7735S поддерживает интерфейс SPI и легко интегрируется в различные системы.подходящий для различных условий освещения внутри помещений и снаружиОбычно оснащены двумя светодиодными лампами для обеспечения равномерного эффекта подсветки.
Наша компания обладает абсолютным издержком в этом типе продукции и гарантирует поставку клиентам высококачественной продукции по самым низким ценам в отрасли.
Особенности
| Положение | Спецификация | Единица |
| Режим отображения | Обычно черный, передающий. | / |
| Направление просмотра | 12 часов. | / |
| Цвета | 262K | / |
| Диск IC | СТ7735 | / |
| Тип интерфейса | 4 линия SPI | / |
| Размерный очертание | 34.00(W) х 42.94 ((H) х 2.28 ((T) |
мм |
| Активная область ЖК-дисплея | 28.032 ((W) х 35.04 ((H) |
мм |
| Резолюция | 128 RGB ((H) x 160 ((V) | пиксели |
| Пиксельный диапазон | 0.219 ((W) x 0.219 ((H) |
мм |
Очертание контуры

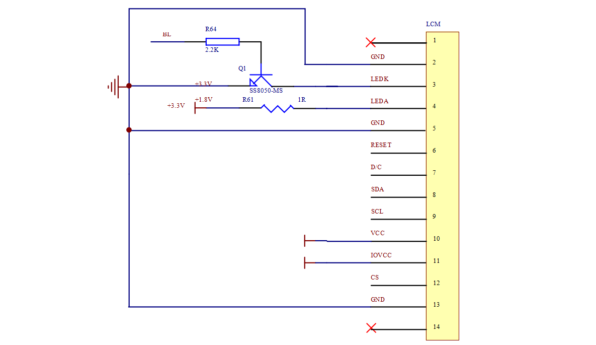
Описание интерфейса
|
- Нет, нет. |
Символ | Описание |
| 1 | NC | Никакой связи. |
| 2 | ГНД | Земля |
| 3 | LEDK | Катод подсветка |
| 4 | LEDA | Анод подсветка (3.0V-3.4V) |
| 5 | ГНД | Земля |
| 6 | Перезагрузка | Пин LCM Reset |
|
7 |
D/C |
Регистр выбирает пин D/C = ≈ 1 ≈: отображение данных. D/C = ≈ 0 ≈: Командные данные. |
| 8 | SDA | Ввод / выход серийных данных. |
| 9 | SCL | Серийный кнопку часов. |
| 10 | ВКК | Электрическое питание для аналоговых устройств (2.8V-3.3V) |
| 11 | ОВВСК | Электрическое питание для интерфейса (от 1,8 В до 3,3 В) |
| 12 | CS |
Чип выбирает пин (("Низкий" включен) |
| 13 | ГНД | Земля |
| 14 | NC | Никакой связи. |
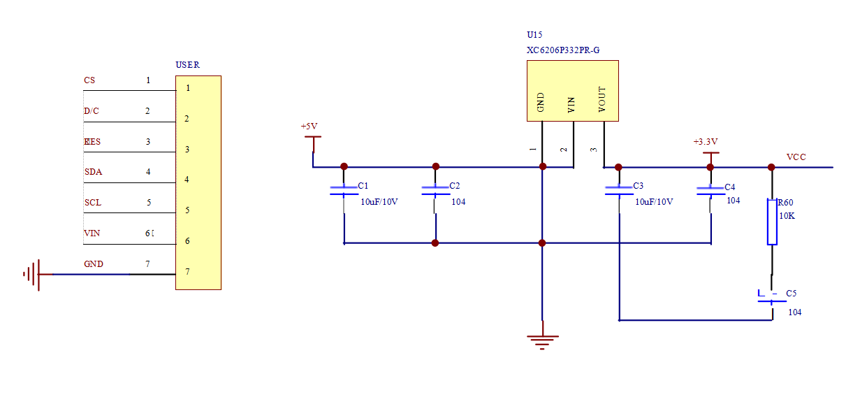
Схематическая схема


Абсолютные максимальные рейтинги
| Параметр | Символ | Минуты | Макс | Единица |
| Напряжение логического питания | ОВВСК | -Нет.3 | 4.6 | V |
| Напряжение аналогового питания | ВКК | -Нет.3 | 4.6 | V |
| Рабочая температура | Сверху | - 20 | 70 | °C |
| Температура хранения | Tst | -30 | 80 | °C |
| Влажность | RH |
- Я... |
90% ((Max60C) | RH |
Электрические характеристики
| Параметр | Символ | Минуты | Тип | Макс | Единица |
| Напряжение логического питания | ОВВСК | 1.65 | 1.8/2.8 | 3.3 | V |
| Напряжение аналогового питания | ВКК | 2.6 | 2.8 | 3.3 |
- Я... |
| Вводный ток | Идд. |
- Я... |
20 |
- Я... |
mA |
Характеристики подсветки
| Положение | Символ | Минуты | Тип | Макс | Единица |
| Напряжение вперед | Vf | 3.0 | 3.2 | 3.4 | V |
| Впередний ток | Если |
- Я... |
80 |
- Я... |
mA |
| Время эксплуатации |
- Я... |
- Я... |
40000 |
- Я... |
Часы |
Оптические характеристики
| Положение | Символ | Состояние | Минуточку. | Тип. | Макс. Макс. | Единица |
| Время ответа | Tr+Tf | θ = 0° |
- |
30 | 60 | мс |
| Соотношение контраста | КР | θ = 0° | 200 | 300 |
- |
|
|
Угол обзора |
Сверху | CR ¥10 | 40 | 45 | - |
Дег. |
| Нижняя | CR ¥10 | 15 | 20 | - | ||
| Левый | CR ¥10 | 40 | 45 | - | ||
| Да, да. | CR ¥10 | 40 | 45 | - | ||
|
Цвет CF хроматичность ((CIE)
|
Wx |
θ = 0° |
-Нет.02 |
0.308 |
+0.02 |
|
| Уай | 0.327 | |||||
| Rx | 0.610 | |||||
| Ры | 0.329 | |||||
| Gx | 0.299 | |||||
| Ги | 0.567 | |||||
| Bx | 0.143 | |||||
| От: | 0.111 | |||||
| Переговоры. | ct | 2% | ||||
| Трансмиссивность | Транс | 6.21% | 60,9% |
- |
Фото продуктов




Экологические / испытания надежности
| Нет, нет. | Испытательный пункт | Состояние | Примечания |
| 1 | Операция при высоких температурах | Ts= +80°C, 240 часов |
Примечание 1 IEC60068-2-2, GB2423. 2-89 |
| 2 | Работа при низкой температуре | Ta= -30°C, 240 часов | Примечание 2 IEC60068-2-1 GB2423.1-89 |
| 3 | Хранение при высокой температуре | Ta= +80°C, 240 часов | IEC60068-2-2 GB2423. 2-89 |
| 4 | Хранение при низкой температуре | Ta= -30°C, 240 часов | IEC60068-2-1 GB/T2423.1-89 |
| 5 | Хранение при высокой температуре и влажности | Ta= +60°C, 90% RH max, 160 часов |
IEC60068-2-3 GB/T2423.3-2006 |
| 6 | Тепловой удар (недействительность) | -30°C 30 мин ~ +80°C 30 мин Время изменения: 5 мин, 30 циклов |
Начнем с холода. температура, заканчивается высокая температура IEC60068-2-14, GB2423.22-87 |
|
7 |
Электростатический разряд (операция) |
C=150pF, R=330 Ω, 5 баллов/панель Воздух:±8КВ, 5 раз; контакт: ±4КВ, 5 время; (среда: 15°C ~ 35°C, 30% ~ 60%, 86Kpa ~ 106Kpa) |
IEC61000-4-2 GB/T17626.2-1998 |
|
8 |
Вибрация (неоперация) |
Диапазон частот: 10 ~ 55 Гц, удар: 1.mm Стрелка: 10Hz~55Hz~10Hz 2 часа в каждом направлении X.Y.Z. (состояние упаковки) |
IEC60068-2-6 GB/T2423.5-1995 |
| 9 | Удар (недействительность) |
60G 6ms, ± X, ± Y, ± Z 3 раза в каждом направлении |
IEC60068-2-27 GB/T2423.5-1995 |
| 10 | Испытание упаковки |
Высота: 80 см, один угол, три края, 6 поверхностей |
IEC60068-2-32 GB/T2423.8-1995 |
Устройства и сертификаты


Ключевое слово поиска: tft 1.77", 1.77 tft lcd, 1.77" tft lcd, 1.77 дюйма tft lcd, tft lcd 1.77, 1,77 тф дисплей,1.77" tft дисплей, 1.77 дюймовый tft дисплей, tft дисплей 1.77 дюймовый, tft дисплей 1.77", 1.77 дюймовый tft lcd дисплей, 1.77 дюймовый tft дисплей, 1.77 дюймовый tft дисплей, 1.77 дюймовый tft дисплей, 1.77 дюймовый tft дисплей, 1.77 дюймовый tft дисплей, 1.77 дюймовый tft дисплей, 1.77 дюймовый tft дисплей, 1.77 дюймовый tft дисплей, 1.77 дюймовый tft дисплей, 1.77 дюймовый tft дисплей, 1.77 дюймовый tft дисплей, 1.77 дюймовый tft дисплей, 1.77 дюймовый tft дисплей, 1.77 дюймовый tft дисплей, 1.77 дюймовый tft дисплей, 1.77 дюймовый LCD-экран