1.44 дюймовый SPI TFT LCD ZIF подключение
SFTO144JY-7177ANявляется полноцветным TFT LCD дисплеем с диагональю 1,44 дюйма и разрешением 128x128.Размер модуляSFTO144JY-7177ANМодель 29x34.41x2.2 мм, а размер активной площади 25,5x26,5 мм.Несмотря на их небольшие размеры, небольшие экраны TFT LCD широко используются в таких отраслях, как умные носимые устройства, инструменты, цифровые камеры, электронные теги, коммуникационные устройства и умные дома.Это 1.44-дюймовый маленький TFT дисплейSFTO144JY-7177ANиспользует интерфейс SPI (серийный периферийный интерфейс), который представляет собой высокоскоростную полнодуплексную синхронную шину связи, которая занимает только четыре линии на пинах чипа,экономия места для скрепок чипов и планировки ПКБ.
Контроллер ST7735 интегрирован в модуль с логическим диапазоном напряжения питания от 3,0 до 3,4 В. Он может работать в диапазоне температуры от -20 °C до +70 °C,и диапазон температуры хранения составляет от -30 °C до +80 °C. ФПКSFTO144JY-7177ANможет быть настроен в соответствии с требованиями пользователя и может быть оснащен новым резистивным сенсорным экраном или емкостным сенсорным экраном.
Особенности
| Положение | Спецификация | Единица |
| Режим отображения | Обычно черный, передающий. | / |
| Направление просмотра | 12 часов. | / |
| Цвета | 262K | / |
| Диск IC | COG ST7735S | / |
| Тип интерфейса | ППИ | / |
| Размерный очертание | 29.00(W) x 34.41 ((H) x 2.25 ((T) |
мм |
| Активная зона LCD | 25.50 ((W) х 26.50 ((H) |
мм |
| Резолюция | 128 RGB ((H) x 128 ((V) | пиксели |
| Пиксельный диапазон | 0.198 ((W) x 0.198 ((H) |
мм |
1.44 дюймовый SPI TFT LCD ZIF соединительный продуктРисунок

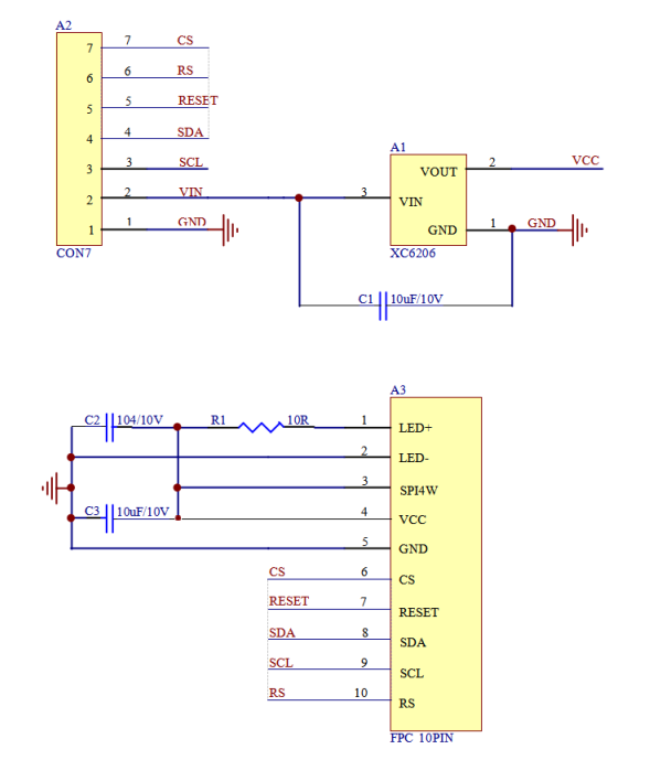
Определения интерфейса
|
Нет, нет. |
Символ | Описание |
| 1 | LEDA | Анод подсветка |
| 2 | LEDK | Катод фонового освещения |
| 3 | SPI4W | Низкий 3-линейный SPI включен. |
| 4 | ВКК | Электрическое питание для аналоговых устройств (2.8V-3.3V) |
| 5 | ГНД | Заземление |
| 6 | CS | Чип выбирает входный пин |
| 7 | Перезагрузка | Пин LCM Reset |
| 8 | SDA | Сигнал входа/выхода SPI |
| 9 | SCL | Часы серийного интерфейса |
| 10 | РС | Инструкция / выбор данных |
Абсолютные максимальные рейтинги
| Параметр | Символ | Минуты | Макс | Единица |
| Напряжение логического питания | ОВВСК | -Нет.3 | 4.6 | V |
| Напряжение аналогового питания | ВКК | -Нет.3 | 4.6 | V |
| Рабочая температура | Сверху | - 20 | 70 | °C |
| Температура хранения | Tst | -30 | 80 | °C |
| Влажность | RH |
- Я... |
90% ((Max60C) | RH |
Электрические характеристики
| Параметр | Символ | Минуты | Тип | Макс | Единица |
| Напряжение логического питания | ОВВСК | 1.65 | 1.8/2.8 | 3.3 | V |
| Напряжение аналогового питания | ВКК | 2.6 | 2.8 | 3.3 |
- Я... |
| Вводный ток | Идд. |
- Я... |
20 |
- Я... |
mA |
Характеристики подсветки
| Положение | Символ | Минуты | Тип | Макс | Единица | Состояние |
| Напряжение вперед | Vf | 3.0 | 3.2 | 3.4 | V |
- Я... |
| Впередний ток | Если |
- Я... |
20 |
- Я... |
mA |
- Я... |
| Время эксплуатации |
- Я... |
- Я... |
40000 |
- Я... |
Часы |
Определения фиксатора
|
Пин |
Символ |
Описание |
| 1 | LEDA | Анод подсветка |
| 2 | ГНД | Земля |
| 3 | Перезагрузка | Пин LCM Reset |
|
4 |
D/C |
Регистр выбирает пин D/C = ≈ 1 ≈: отображение данных. D/C = ≈ 0 ≈: Командные данные. |
| 5 | SDA | Ввод серийных данных |
| 6 | SCL | Серийный часовник |
| 7 | VDD | Электрическое питание для аналоговых устройств (2.8V-3.3V) |
| 8 | CS |
Чип выбирает пин (("Низкий" включен) |
Оптические характеристики
| Положение | Символ | Состояние | Минуточку. | Тип. | Макс. Макс. | Единица | Примечание | |
|
Трансмиссивность (без поляризатора) |
T ((%) |
- |
14.8 |
16.5 |
- |
% | ||
|
Передача (с Поляризатор) |
T ((%) |
- |
5.4 |
6.0 |
- |
% | Измерение с помощью поляризатора EWV, только для справки | |
|
Соотношение контраста |
КР |
Θ=0 Нормально смотреть угол |
640 |
800 |
- |
- |
(1) ((2) Измерение с помощью поляризатора EWV, только для справки |
|
|
Время ответа |
Увеличивается | ТР | - | 4 | 8 |
msec |
(1) ((3) |
|
| Падение | TF | - | 12 | 24 | ||||
| Цветовая гамма | S(%) | - | 53 | - | % | |||
|
Цвет Хроматичность (CIE1931)
|
Белый | Wx | 0.273 | 0.293 | 0.313 |
(1) ((4) Стекло CF C-light |
||
| Уай | 0.305 | 0.325 | 0.345 | |||||
| Красный | Rx | 0.616 | 0.636 | 0.656 | ||||
| Ры | 0.308 | 0.328 | 0.348 | |||||
| Зеленый | Gx | 0.263 | 0.283 | 0.303 | ||||
| Ги | 0.511 | 0.531 | 0.551 | |||||
| Синий | Bx | 0.115 | 0.135 | 0.155 | ||||
| От: | 0.114 | 0.134 | 0.154 | |||||
|
Угол обзора
|
Вот так. |
ТЛ |
CR>10 |
60 | 70 | - |
Измерение с помощью поляризатора EWV, только для справки |
|
| ΘR | 60 | 70 | - | |||||
|
Вер. |
ТУ | 60 | 70 | - | ||||
| ΘD | 50 | 60 | - | |||||
| Оптимальное направление | 12 часов | (5) | ||||||
Схематическая схема

1.44 дюймовый SPI TFT LCD ZIF подключениеПродукт IМагия



Услуги и сертификации


Свяжитесь с нами
Мы рады услышать о ваших проектах, если у вас есть вопросы, вы можете связаться с нами по адресу sales2@saef.com.cn