Разделите источник питания нижней двери баржи гидравлический
Описание
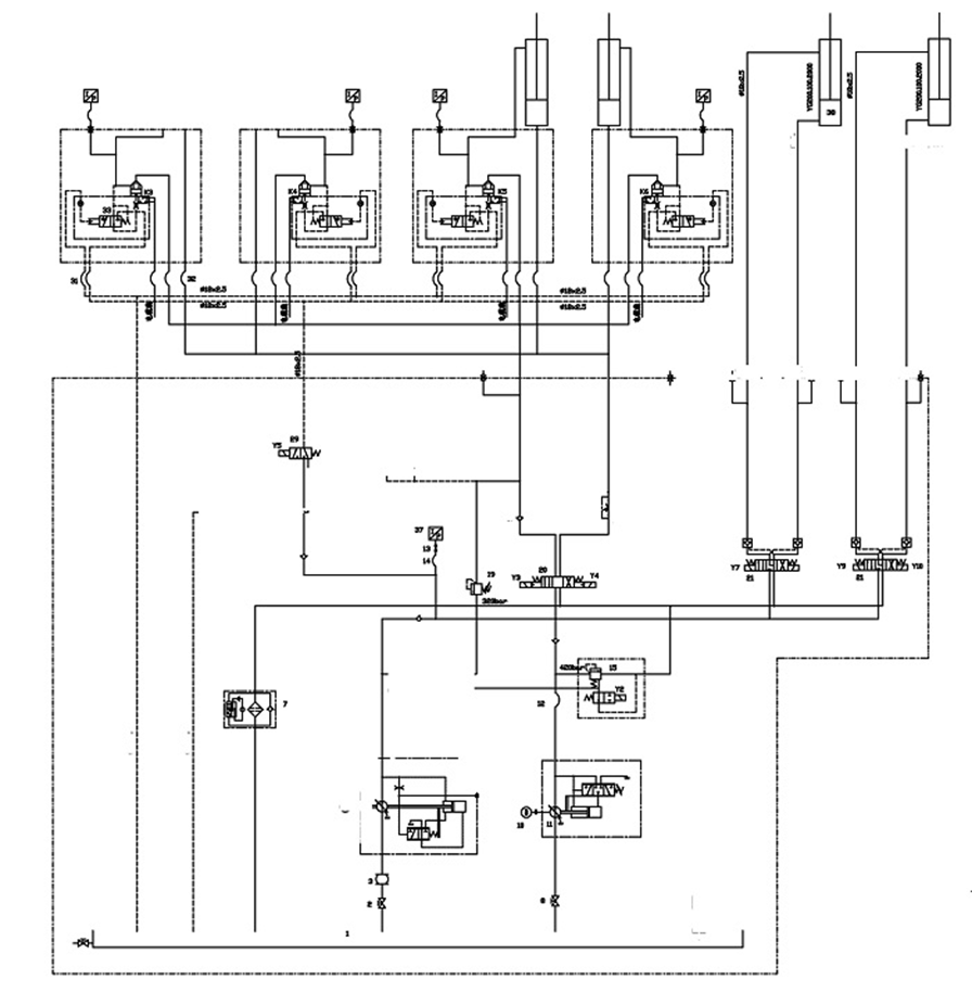
Разделенный источник питания нижней двери баржи гидравлический использован для того чтобы управлять цилиндром открыт-тела и другими одноцелевыми гидравлическими цилиндрами. Эта гидравлическая система составлена гидронасоса, группы модулирующей лампы, дифференциальной группы клапана, группы клапана давления цилиндра гидравлического масла поддерживая, группы клапана перегрузки цилиндра гидравлического масла, цилиндра гидравлического масла, etc. для обеспечения что технические представление и функции цилиндра масла могут достигнуть самых лучших результатов, система проконтролирована открытым насосом постоянной мощности, и ключевые компоненты импортированные клапаны. Система главным образом состоит из гидронасоса 2 (одних деятельность, одних положение боевой готовности) 11kW управляемого мотором для того чтобы обеспечить масло давления, и соответствуя гидравлическая модулирующая лампа управляет цилиндром для открытия и для того чтобы закрыть тела. К тому же, цилиндры оборудованы с блоками клапана для удержания, перегрузки, дифференциала и анти--кавитации давления.
Главные технические данные:
Сертификат класса: CCS, NK, BV, ABS, DNV-GL, LR, KR, IRS, RS, RINA, Etc.
1. Давление работы гидравлической системы о 32MPa, и максимальное давление установило на 42MPa.
2. Топливный бак имеет емкость 1500 литров.
Итог установил силу системы составляет около 22 kW.
3. Основные параметры давления каждого цилиндра
| Цилиндр | давление дизайна | давление деятельности | |
| 3,1 | Открытый цилиндр тела | 42MPa | 32MPa |
4. Вычисление
2. Содержание поставки гидравлической системы (один набор корабля)
1) Гидравлическая электростанция, включая:
1,1 одно основное собрание топливного бака, 1500L, включая:
a) Жидкостные датчики уровня, датчики температуры масла, воздушные фильтры, подогреватели, etc.;
b) Возвращенный фильтр для масла имеет закупоривая дисплей и сигнал тревоги;
c) Высокотемпературный сигнал тревоги, жидкостный ровный сигнал тревоги;
1,2 насос мотор (2x11kW) + 20YC набора модулирующей лампы набора + давления насоса мотора 2 набора
2) Группа модулирующей лампы, контролирует следующие действия привода:
2,1 открытый цилиндр 2 тела
Все трубы промежуточного трубопровода стальные и соединяясь шланги будут обеспечены изготовителем с техническими данными обеспеченными верфью.
Список компонентов гидравлической системы следующим образом:
| S/N | Количество | имя | модель | место происхождения |
| 1 | - | Основная группа топливного бака | ||
| 1,01 | 1 | топливный бак углерода 1500-liter стальной | L-1 500 | Шанхай |
| 1,02 | 1 | Крышка топливного бака | AB40-19/580A-AL/M | Китай |
| 1,03 | 1 | Индикатор масла ровный | AB31-23/C1950 | рассвет |
| 1,04 | 2 | Запорный клапан | KHNVN-G2-2233 | Китай |
| 1,05 | 1 | воздушный фильтр | ELFP5G10W4.X | рассвет |
| 1,06 | 1 | Подогреватель | AB32-10/3D380 | Китай |
| 1,07 | 1 | Ровный переключатель | AB31-04/1200 | В стране |
| 1,08 | 1 | Переключатель температуры масла | AB31-14/3-1A2A3A-Z6 | В стране |
| 1,09 | 1 | Запорный клапан | ABZAS-125-016-GP-1X/M | В стране |
| 1,10 | 1 | Шариковый клапан | KHNVN-G3/4-2233-12X с переключателем предела | Китай |
| 1,11 | 1 | Запорный клапан | ABZAS-125-016-GP-1X/M | Китай |
| 1,12 | 1 | Распределительная коробка | Китай | |
| 2 | - | Основной блок гидронасоса | ||
| 2,01 | 2 | Мотор | 11kW, 380V, 50Hz. 1 50 0 RPM | Южный Аньхой |
| 2,02 | 2 | Гидронасос | 20YC14-1B | Источник питания |
| 2,03 | 2 | Крышка колокола | Китай | |
| 2,04 | 2 | Соединение | Китай | |
| 2,05 | 8 | Ноги подвеса | AB33-11/D4-60 | Китай |
| 2,06 | 2 | Эластичное соединение | AB22-31/125-16NM | Китай |
| 2,07 | 4 | Основа пилота шланга | L=800mm | Италия |
| 2,08 | 3 | Основа стока шланга | L=500mm | Италия |
| 2,09 | 3 | Основа давления шланга | L=800mm | Италия |
| 2,10 | 3 | Всасывание шланга | L=500mm | Италия |
| 2,11 | 3 | Давление шланга | L=500mm | Италия |
| 3 | - | Группа клапана основного управляющего воздействия | ||
| 3,01 | 1 | Блок клапана | Z D25-Exxx | Шанхай |
| 3,02 | 1 | Клапан сброса | DB 30-2-5 X/315X | Соединенные Штаты |
| 3,03 | 1 | Обращать клапан | 4WE 6 H6X/НАПРИМЕР 24N9K4 | Соединенные Штаты |
| 3,04 | 1 | Задерживающий клапан | S 52 P2-1X/ | Соединенные Штаты |
| 3,05 | 1 | Манометр и шланг | 0-400bar, 63mm | Германия |
| 3,06 | 1 | Запорный клапан | DV-08-01.X/0 | Германия |
| 3,07 | 1 | Датчик давления | HM17-1X/250-C/V0/0 | Соединенные Штаты |
| 3,08 | 1 | Клапан сброса | DBDS 6 K1X/100 | Германия |
| 3,09 | 1 | Манометр и шланг | 0- 400 бар, 63mm | Zeshang |
| 3,10 | 1 | Аккумулятор | SB330-XXA1/112U-330A | Соединенные Штаты |
| 3,11 | 1 | Переключатель давления | HED 1 OA4X/350 | Zeshang |
| 3,12 | 1 | Обращать клапан | H-4WEH 25 J6X/6 НАПРИМЕР. 24N9ETK4 | Zeshang |
| 3,13 | 1 | Задерживающий клапан | M-СТАРШИЙ 30 KE05-1X/ | Китай |
| 3,14 | 1 | Манометр и шланг | 0-250bar, 63mm | Китай |
| 3,15 | 1 | Распределительная коробка | Шанхай | |
| 4 | - | Фильтр для масла возвращения | ||
| 4,01 | 2 | Задерживающий клапан | S 52 F2-1X/ | Китай |
| 4,02 | 2 | Запорный клапан | ABZAS-100-016-G-1X/M | Китай |
| 4,03 | 1 | Фильтр для масла возвращения | RFLDBN/HC50CAT10D1.X/-L24 | рассвет |
| 5 | - | Группа клапана цилиндра | ||
| 5,01 | 1 | Блок клапана | MD25-Exxx | Шанхай |
| 5,02 | 1 | Шариковый клапан соленоида | 4WEH XX J4X/6 НАПРИМЕР. 24N9ETK4 | Германия |
| 5,03 | 1 | Предохранительный клапан | RDDA-LAN | Соединенные Штаты |
3 основные параметры конфигурации системы
Емкость бензобака: 1500 литров
Полная установленная сила: о 22kW
Подача напряжения: 400V x 50Hz
Основная конфигурация насоса: постоянная мощность 2 контролировала аксиальнопоршневые переменные насосы
Мотор 11kW, 400V, 50Hz, 1450RPM, IP55, F. класса.
(2 блока работают)
Напряжение тока клапана соленоида: Напряжение тока DC 24V
4, спецификации цилиндра контроля
1) Открытый цилиндр тела: 2
Модель: Цилиндр одиночной штанги FS118 480/200-1850 двойной действующий
Давление дизайна: MPa 32
Испытательное давление: 42MPa
Метод установки: соединение серьги на обоих концах, с совместным подшипником
Поверхностное покрытие плунжерного штока: гасящ и закаляющ обработку, двухслойный гальванизировать
Предохранение от оболочки плунжерного штока. Резиновый рукав песк-защитен, масл-устойчив, алкали-устойчив, и кислотоупорен, и эффективный период пользы нет чем 4 лет
Уплотнение работает под водой
1. Фланцы интерфейса или соединения трубы компонентов или собраний на гидравлической системе всех обеспечены верфью.
2. Стальные трубы, шланги, фланцы, соединения трубы или другие штуцеры трубы на трубопроводах гидравлической системы все предусмотрены верфью.
3. Кабели, особенные кабели или другие аксессуары на трубопроводах электрической системы все кабеля обеспечены верфью.
4. Электрические начало и система управления должны быть обеспечены поставщиком электрической системы с прошлым опытом представления
5. Пронзительное испытательное оборудование топить и давления обеспечено верфью,

Чертеж разделенного источника питания нижней двери баржи гидравлического
