Серия NBmesh узкополосного сетевого радио/модуля подходит для сценариев распределенной сети, где скорость обслуживания невысока, расстояние передачи длинное,и диапазон передачи основан на многохоп-реле.Топология представляет собой сеть с несколькими хопами, которая состоит из нескольких распределительных узлов.удобный для пользователей для интеграции в различные типы терминального оборудования, для достижения стабильной и надежной передачи данных на большие расстояния.
Особенности:
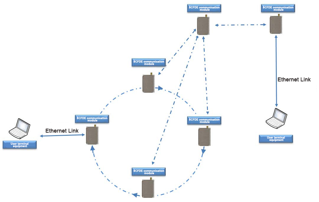
1Многозапускная реле, эффективная сеть
2Низкая скорость, высокая чувствительность.
3. частота UHF/L/S
4. 2/4/10/20 Ватт RF мощность
5Серийный порт/сетевой порт,Голос/местонахождение
6- Частотное перемещение разведки.
Серия NBMesh узкополосное сетевое радио/модуль, поддерживающее динамическое маршрутизация точка-точка, точка-многоточка и многоточка-многоточка, беспроводную передачу данных многопутной ретрансляции, используемые в кластерах БПЛА,командование вооруженным противопожарным управлением, аварийное спасание, командование аварийной коммуникацией, морская коммуникация, борьба с лесными пожарами, самоорганизующаяся сетевая коммуникация.
Производительность:
1Долгое расстояние передачи, сильная способность к противодействию помехам.
2- адаптация к мобильной среде
3. Уровень приложений поддерживает все виды серьевых портов/сетевых портов приложений
4. Поддержка быстрого развертывания, динамических изменений топологии сети, самоорганизации без центральной сети и многопутной передачи
5. Чувствительность приема до -117dBm@250KHz BW
6. адаптивная способность передачи данных, которая может адаптивно выбирать режим модуляции и режим кодирования в соответствии с изменениями окружающей среды и осуществлять адаптивную передачу данных
7Гибкие и эффективные возможности сети, поддержка динамического протокола TDMA, протокола CSMA,сценарии централизованной службы измерения и управления с более чем 6 переходами и голосовыми услугами
8. Не нужно настраивать IP-адрес и драйвер, бесшовная совместимость с TCP верхнего уровня, протокол UDP, может достичь голоса, файл и другие данные прозрачного взаимодействия

Спецификации радиосетей узкополосной сетки NBMesh
| Платформа SDR, волнообразная форма | 9363+7Z020, Мобильная сеть MANET |
| Технология MIMO | Кодирование пространства-времени, прием разнообразия, формирование луча TX/RX |
| Частота (70M-6GHz настраивается) |
UHF ((360-450/450-550/570-700/800-950, 225-400/225-678/320-470*MHz) / L Группа ((1.0-1.2/1.1-1.3/1.3-1.5/1.5-1.7/1.6-1.8, 1.0-1.5/1.1-1.6/1.2-1.7/1.3-1.8/1.6-2.3/1.7-2.4/1.8-2.2*ГГц) / S Группа ((2.0-2.2/2.2-2.4/2.3-2.5/2.5-2.7/2.7-2.9/3.2-3.4/3.4-3.6/3.6-3.8, 1.9-2.7/2.0-2.7/2.1-2.7/2.7-3.6*ГГц) / Группа C ((4.4-5.0/5.25-5.85, 4,2-5,2/5,5-6,0*ГГц) |
| Пропускная способность канала | 250k/500k/1MHz ((Двойная антенна), 400kHz ((Одинная антенна) |
| Чувствительность | -117dBm@250KHz |
| Режим модуляции | BPSK/QPSK/16QAM (адаптивный), OFDM ((двойная антенна) /SCFDE ((одна антенна) |
| Скорость передачи данных в воздухе (Одиночная антенна/ Двойная антенна) |
50-250kbps@250kHz ((Двойная антенна) 125-500kbps@500kHz ((Двойная антенна) 250-1000kbps@1MHz ((Двойная антенна) |
| Режим многодоступа | CSMA/TDMA |
| Радиочастотный канал | 1Tx+1Rx/2Tx+2Rx, TDD/FDD |
| Передача мощности | 0.25/0.5/1/2/4 ((5)/10/20/40 ((50) Ватт ((Двойная антенна) |
| Одиночный прыжок Расстояние до коммуникации |
30-100 км (LOS), 1-30 км (городская область) |
| Рабочий режим | Точка-точка/Точка-многоточка/Многоточка-многоточка, Динамическое маршрутизация/Многохоп реле, Звезда/Линия/Сеть/Гибрид |
| Коннекторы | Серийный порт (двунаправленный от точки к точке, однонаправленный от точки к многонаправленному) / Сетевой порт (однонаправленный, многонаправленный, вещательный) / Голос, местоположение (вещательный) |
| Задержка однократного прыжка | Средний 7mS (1MHz BW) |
| Шифрование | DES, AES128/256, SNOW3G/ZUC необязательно, шифрование с помощью карт с микросхемой/TF на заказ или внешняя машина шифрования |
| Режим противозаторможения | Выбор каналов ручного сканирования спектра, полный диапазон повышенного интеллектуального выбора частоты ((осознание спектра) / полный диапазон адаптивного частотного прыжка FHSS / режим роуминга необязателен |
| Местные Удалённое управление |
Операционная частота, пропускная способность канала, идентификатор сети, мощность передачи и другие параметры, сканирование спектра, отображение в режиме реального времени и статистические записи топологии сети,соотношение силы поля связи между сигналом и шумом, загрузка и загрузка трафика, расстояние между узлами, электронная карта GPS / Beidou, мониторинг температуры / напряжения / сбоев, обновление программного обеспечения. |
| Прочие | Время запуска составляет менее 28 секунд, а время доступа/обновления/перехода в сеть составляет менее 1 секунды. Не существует ограничений на пользовательскую емкость одной системы (256 узлов и более) и количество хопов в сетях Mesh (Data 15+ hops, voice 10+ hops, video 8+ hops).Общая потеря скорости передачи для более чем трех хмелей составляет менее 70%. Автоматическое отслеживание носителей, адаптированное к отклонению частоты Допплера на ±6 кГц, поддерживает мобильные устройства связи со скоростью выше 7200 километров в час (6 Махов, 2000 метров в секунду). |
| Размер сети/ Способность многократного прыжка |
Единая сеть более 256 узлов/15 прыжков |
| Операционная температура | -40 °C ~ + 80 °C |
| Уровень защиты | IP66, IP67/IP68 на заказ |
| Напряжение/потребление энергии | 12-36ВДС/работа 1-2А/остановка 0.5-0.7А@12В, 2/4(5) Ватт x2 18-32ВДС/операция 3-6А/Стойкость 0.7-0.9А@16.8В, 10Вт x2 18-32ВДС/работа 6-7А/остановка 0,7-0,9А@20В, 20/40 ((50) Ватт x2 |
| Выбор мощности | Электроснабжение с помощью аккумулятора с винтовым замком или основного кабеля |
| Размеры/вес | 11.7x6.2x3.2cm/279g, 4(5)Wx2 19.1x18.6x6.3cm/2.16kg, 10/20Wx2 25.8x21.3x6.5cm/3.95kg, 40(50)Wx2 |
| Установка/цвет | 4 отверстия для установки/черный, железосерый, армейский зеленый |
| Основной интерфейс | 2xTNC RF, 1-3xRJ45 Ethernet 100/1000BaseT, WIFI AP,GPS/BD RS232/TTL ((UART), Sbus/Bluetooth, 1.2-230.4Kbps, Ввод постоянного тока |
| Нажмите, чтобы поговорить. Вспомогательный интерфейс |
MIC, SP, PTT, GND, RS485/422, USB2.0 OTG |
| Расширение сети необязательно | Общественная сеть маршрутизации/4G LTE, интеграция WB-NB, волоконно-лучевая связь, спутник |
| Показатель состояния ссылки | Постоянный красный - сеть не подключена Красное мигание - запуск/не подключен к сети Устойчивый зеленый - сеть подключена Мигающий зеленый - голосовой PTT не работает |
| RSSI-индикатор ссылки | Устойчивый зеленый - качество ссылки отличное Устойчивый синий - качество ссылки хорошее Устойчивый желтый - качество ссылки среднее Устойчивый фиолетовый - качество ссылки немного хуже Устойчивый красный - качество ссылки плохое или ссылка не работает |
| Интерфейс управления Интерфейс управления |
Веб-управление сетью/GUI, API для вторичного интерфейса разработки/SNMP |

Топология звездной сети IТопология звездной сети II Топология звездной сети III

