датчик P816A 6Pin Pyroelectric ультракрасный SMD цифров для переключателя света ночи умного
Описание датчика P816A 6Pin Pyroelectric ультракрасного SMD цифров
Датчик P816A цифровой pyroelectric использует преданную интегральную схемау человеческого тела ультракрасную обрабатывая как встроенный обрабатывая обломок. Эта интегральная схемаа имеет общую функцию традиционного пассивного ультракрасного pyroelectric детектора движения. Сигнал термального движения обнаруженный pyroelectric датчиком использован для доступа высоким входным сигналом входного комплексного сопротивления умного цифрового обломока. Pyroelectric сигнал преобразован в сигнал 15 битов цифровой для цифровой фильтровать диапазон-пропуска. Обрабатываемый сигнал внешне установленная чувствительность идет в сравнение с приурочивая цифровой порог. Если pyroelectric цифровой сигнал превышает соответствуя установленный порог, то будет задержанный выход REL. Входной сигнал OEN цифровой включает выход REL или запрещает выход REL, могущие понадобиться как управление освещения преобразования, напряжение тока на терминале установки чувствительности преобразовано в цифровое значение с 7 сдержанным разрешением, и время задержки устанавливая терминальное напряжение тока разделено в 16 вариантов времени задержки. Вся обработка сигнала завершена на обломоке датчика встроенном обрабатывая, и выход сразу цифровой сигнал, легкий для использования.
Особенности датчика P816A 6Pin Pyroelectric ультракрасного SMD цифров
●Пакет SMD, может быть установлен паять reflow;
●Технология обработки сигнала цифров обрабатывает pyroelectric сигналы;
●2 терминала входного сигнала входного комплексного сопротивления дифференциала высоких использованы как входной сигнал элемента датчика чувствительный, который имеет сильную противоинтерференционную способность;
●Встроенный цифровой фильтр пропуска диапазона, эффектно извлекает другое взаимодействие частоты местных помех;
●Вся обработка сигнала завершена в раковине металла, с сильной анти--электромагнитной способностью взаимодействия;
●Чувствительность, время и освещение можно отрегулировать внешне;
●Низшее напряжение, микро- расход энергии, время быстрой реакции;
Рабочий параметр датчика P816A 6Pin Pyroelectric ультракрасного SMD цифров
a. Максимальные номинальные характеристики
Любой электрический стресс превышая параметры в таблице ниже может причинить постоянное повреждение к прибору. Работать под этими максимальными расценк условиями может повлиять на надежность прибора.
| Данные | Код | MIN. | Максимальный. | Блок |
| Напряжение тока силы | Voo | -0,3 | 4,5 | V |
| Предел Pin | В | -100 | 100 | мамы |
| Температура хранения | Tst | -45 | 125 | ℃ |
b. Условия труда (℃ T=25)
| Параметр | Код | MIN. | Тип. | Максимальный. | Блок | Примечание |
| Напряжение тока электропитания | Vdd | 1,5 | 3,0 | 4,5 | V | |
| Работа настоящая | Idd | 10 | 12 | 20 | μA | |
| Предел чувствительности | Vsens | 104 | 517 | μV | ||
| ВЫВЕДЕННОЕ НАРУЖУ REL | ||||||
| Волна выхода низкая электрическая | Lol | 5 | мамы | VOL. < 1V=""> | ||
| Волна выхода высокая электрическая | Loh | -5 | мамы | >(VDD-1V) | ||
| Ряд входного сигнала напряжения тока | 0 | Vdd | V | Отрегулируйте ряд (0V-1/4VDD | ||
| Ток смещения входного сигнала | -1 | 1 | μA | |||
| Включите OEN | ||||||
| Низшее напряжение входного сигнала | Vil | 0,35 | V | |||
| Высокое напряжение входного сигнала | Vih | 1,1 | V | |||
| Течение входного сигнала | L1 | -1 | 1 | μA | VSS < VIN=""> | |
| Генераторы и фильтры | ||||||
| Граничная частота низкопроходного фильтра | 7 | Hz | ||||
| Граничная частота высокопроходного фильтра | 0,1 | Hz | ||||
| частота генератора На-обломока | Fclk | 32 | КГц |
Внутренняя структура датчика P816A 6Pin Pyroelectric ультракрасного SMD цифров

Режим пуска выхода REL датчика P816A 6Pin Pyroelectric ультракрасного SMD цифров
Когда датчик получает внешний сигнал и эффективный сигнал обрабатываемый цифровым фильтром превышает внутренний порог пуска, счетный импульс произведен внутренне. Когда датчик получит такой сигнал снова, второй ИМП ульс будет произведен внутренне. Если 2 ИМПа ульс получены не позднее 4 секунды, то штырь REL будет иметь высокопоставленный выход. Если полученная амплитуда сигнала превышает 5 раз порог пуска, то только один ИМП ульс может вызвать штырь REL для того чтобы вывести наружу высокий уровень. Время задержки выхода REL начинает от последнего действительного ИМПа ульс.

Регулировка времени задержки датчика P816A 6Pin Pyroelectric ультракрасного SMD цифров
Напряжение тока приложило к штырю ONTIME определяет время что выход REL остается активным после последнего сигнала тревоги. Если множественные условия сигнала тревоги обнаружены во время периода времени выхода, то таймер повторит старт покуда условия сигнала тревоги будут обнаружены.

Размер датчика P816A 6Pin Pyroelectric ультракрасного SMD цифров (mm)

Определение Pin
| Номер | 1 | 2 | 3 | 4 | 5 | 6 |
| Определение Pin | REL | ONTIME | OEN | VDD | SENS | VSS |
Предложенная диаграмма размера пусковой площадки датчика P816A 6Pin Pyroelectric ультракрасного SMD цифров

Порог пуска штыря SENS датчика P816A 6Pin Pyroelectric ультракрасного SMD цифров
Ввод напряжения на штыре SENS определяет порог сравнения входного сигнала датчика. При зазмелении, порог сравнения датчика самые низкие. В это время, датчик умен
Чувствительность самые высокие, т.е., воспринимая расстояние может быть самыми далекими; ввод напряжения превышая 1/4 VDD выберет максимальный порог, в это время чувствительность датчика самые низкие, т.е., воспринимая расстояние может быть самыми небольшими. Воспринимая расстояние датчика линейно не связано с напряжением тока на штыре SENS (чувствительности). В комбинации с различными объективами Fresnel, различные чувствительности, воспринимая расстояние подлежат реальное испытание.

Уровень гистерезиса штыря OEN

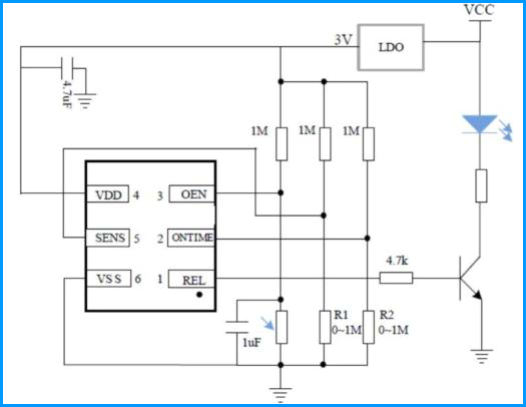
Цепь ссылки датчика P816A 6Pin Pyroelectric ультракрасного SMD цифров

Меры предосторожности датчика P816A 6Pin Pyroelectric ультракрасного SMD цифров
●Датчики Pyroelectric ультракрасные также будут иметь выход сигнала для не-человеческих ультракрасных изменений энергии, как небольшие животные, сразу солнечный свет и другие сильные свет, кондиционирование воздуха, etc.
Когда изменения температуры drastically. Для не-двигать или высокоскоростные двигая тепловых источников, когда температура окружающей среды близко к температуре человеческого тела, датчик не выведет наружу сигнал когда ультракрасный выход сигнала человеческим телом не изменяет достаточно.
●Направление окна датчика оптически совмещенное с объективом Fresnel можно установить разумно для того чтобы достигнуть более идеальных расстояния и угла обнаружения. Должен быть позабочен для того чтобы выбрать соотвествующий объектив конструируя, и избежать раковину металла датчика сразу, который подвергли действию внешнего пропуская воздуха.
●Попробуйте избежать чрезмерной вибрации во время пользы, и сдержите оптически окно чистый. Должно быть никакое трение с трудными объектами или другими твердыми частицами, которые причинят отказ или нестабильность представления.
●Во время процесса датчика сваривая, попробуйте следовать следующими делами:
Не превысьте максимальную температуру кривой температуры показанной в диаграмме выше, в противном случае представление датчика может быть ухудшено.
* не повторите паять reflow и не повторил топление и разборку, которое серьезно повлияют на жизнь и представление датчика, который не предусматриван гарантией продукта.
* не используйте въедливые химикаты для того чтобы очистить оптически фильтр (абсолютный этанол можно использовать), который может причинить датчик работать неправильно или выходить из строя.
* не используйте его немедленно после датчик установлен, его рекомендует, что использовать его после 1H.
* быть осторожным не касаться терминалам с частями или руками металла.
* когда паять reflow, пожалуйста следовать кривой температуры показанной в диаграмме ниже. Что-нибудь которое превышает температуру reflow показанную в диаграмме ниже требует консультации с инженер по сбыту заранее.

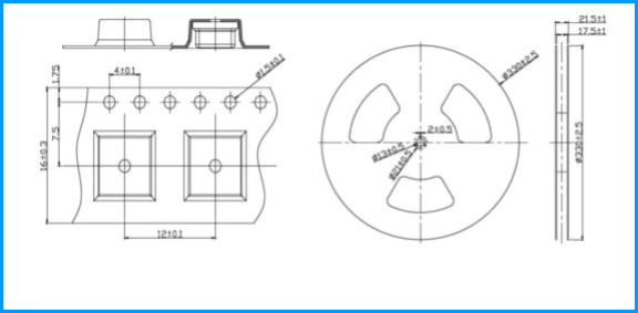
Пакет датчика P816A 6Pin Pyroelectric ультракрасного SMD цифров
Лента, 1000pcs во вьюрок

Больше продуктов датчика P816A 6Pin Pyroelectric ультракрасного SMD цифров



